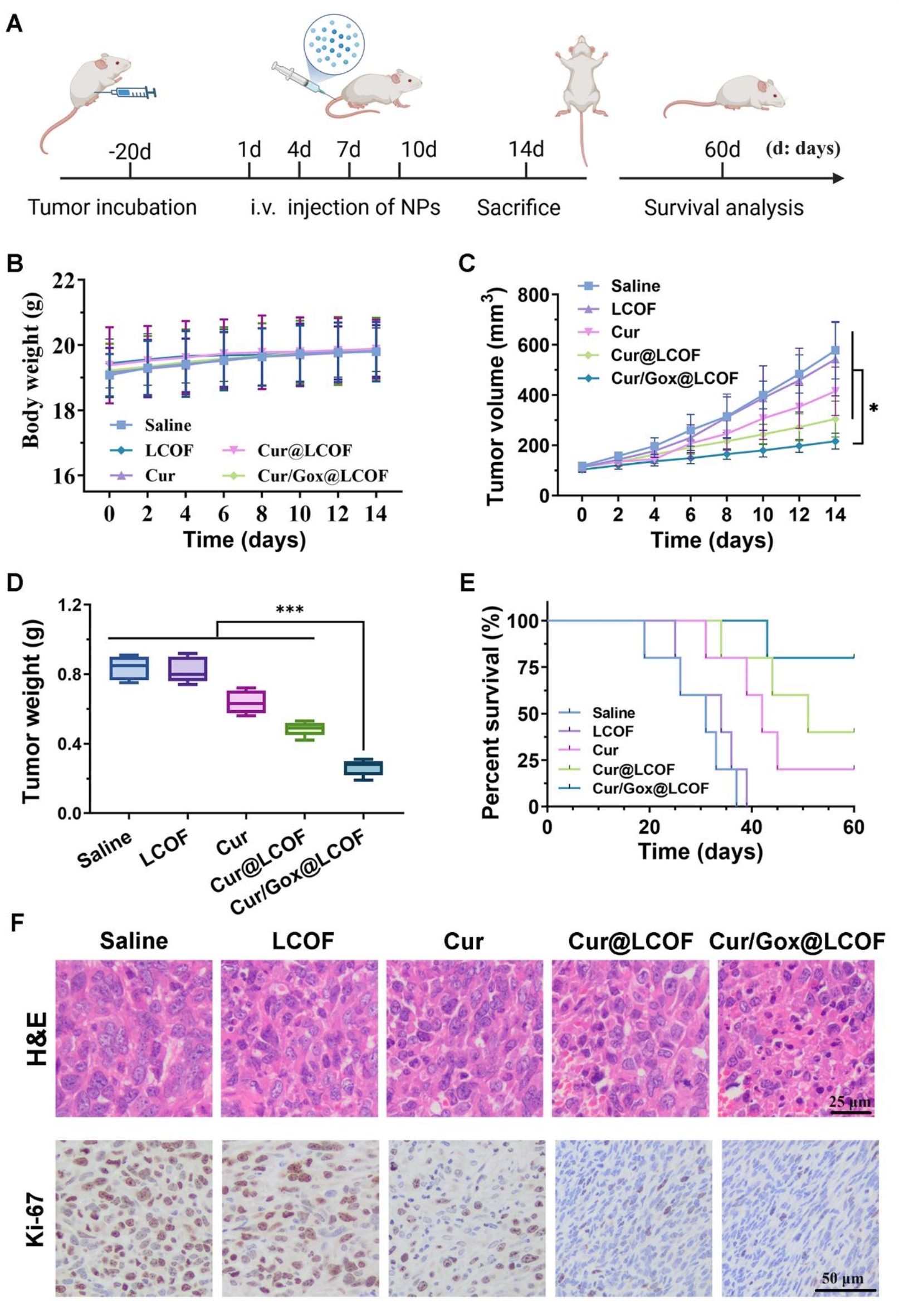
Fig. 6

Evaluation of in vivo anti-tumor capabilities of Cur/Gox@LCOF. (A) Therapeutic protocol illustrating Cur/Gox@LCOF administration. (B) Body weight fluctuations of 4T1 tumor-bearing mice over the 14-day treatment span. (C) Tumor growth trajectories in 4T1 tumor-bearing mice post-Cur/Gox@LCOF treatment. Tumor progression was monitored over 14 days. (D) The average tumor weight after 14 days of treatment. (E) Survival tracking of tumor-bearing mice throughout the 60-day treatment in each group. (F) H&E and Ki-67 staining images of the dissected tumor tissues after 14 days of treatment.