Fig. 1
From: BMI matters: understanding the link between weight and severe psoriasis

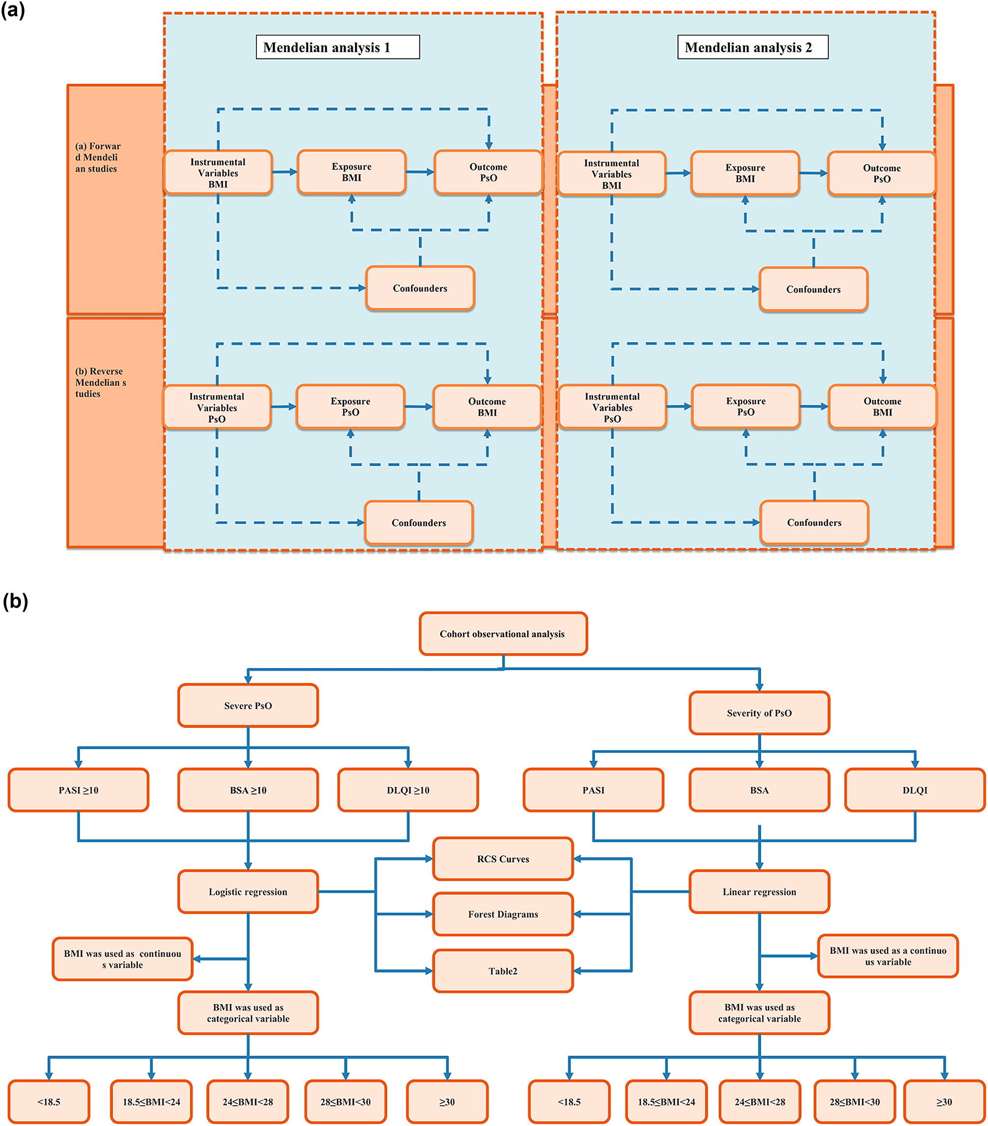
(A) Schematic diagrams of mendelian randomization studies. (a) Panel a shows forward Mendelian studies where Body Mass Index (BMI) is used as an instrumental variable to assess the causal effect of BMI on psoriasis, considering potential confounders. (b) Panel b depicts reverse Mendelian studies with psoriasis as the instrumental variable to determine its effect on BMI, also accounting for confounders. In Mendelian analysis 2, a Mendelian randomization study was conducted again with BMI as an exposure variable to assess its effect on psoriasis and to infer the causal relationship between genetic markers (BMI) and psoriasis outcomes, reducing sampling bias factors that often occur in observational studies. (B) Flowchart of analytical methods in cohort observational analysis. The flowchart shows the analytic approach used to assess the severity of psoriasis in a cohort observational study. On the left, severity of psoriasis was assessed using three criteria: PASI ≥ 10, BSA ≥ 10% and DLQI ≥ 10, followed by logistic regression analysis in which BMI was used as a continuous and categorical variable, respectively. On the right side, the severity of psoriasis was assessed directly by PASI, BSA, and DLQI metrics, followed by linear regression analyses, also using BMI as a continuous and categorical variable, respectively. BMI was grouped by using the BMI classification of the Chinese reference standard.