Fig. 2
From: Nanoemulsification of PTX and BEZ235 inhibits colon cancer growth

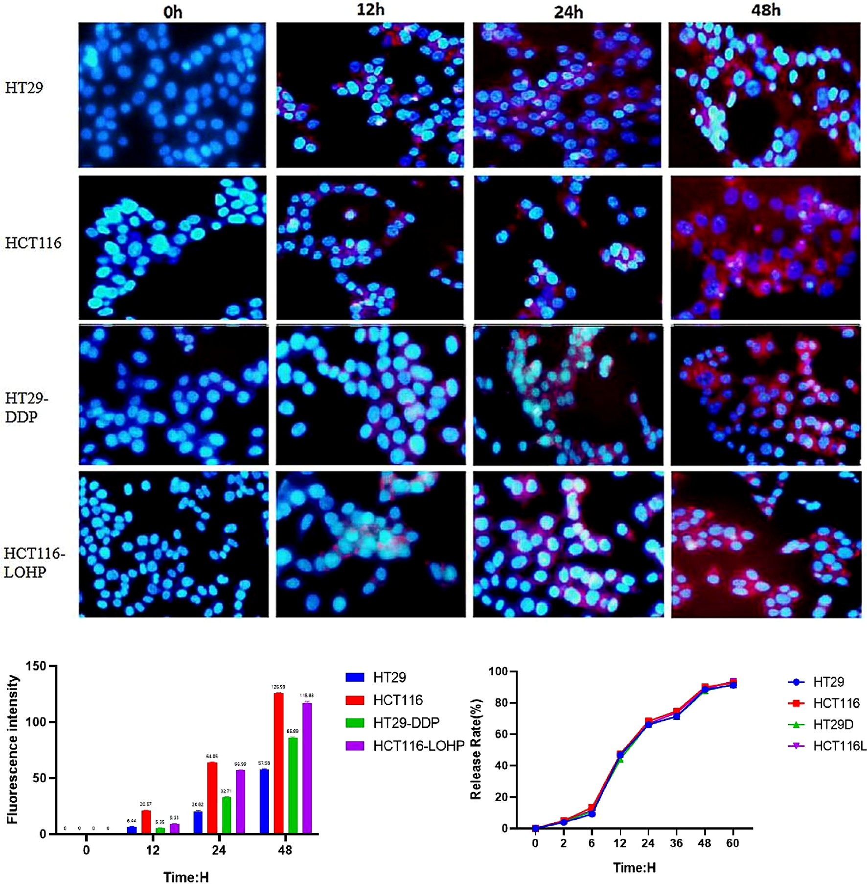
With the increase of time, NE was gradually taken up by tumor cells, and almost completely entered the cells after 48 h. In PBS medium, the release rate of nanoemulsions in four tumor cells is basically the same.