Fig. 1
From: Therapeutic effects of lomerizine on vasculopathy in Fabry disease

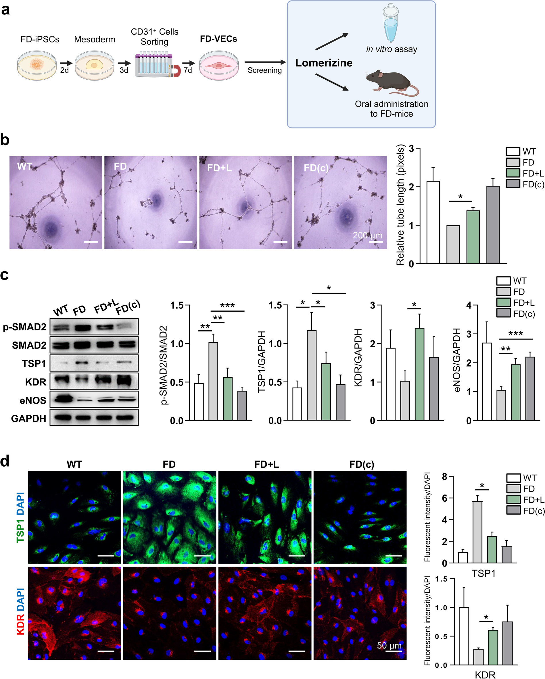
Lomerizine improves the impaired angiogenesis of FD-VECs. (a) Schematic for the drug screening procedure using FD-VECs. FD-VECs were differentiated from FD-iPSCs for phenotypic drug screening. FDA-approved clinical compounds were tested for their ability to improve the endothelial functionality of FD-VECs. First, compounds inducing cytotoxicity or aberrant morphologies were excluded. Then, the remaining compounds were screened for their ability to affect the competence of FD-VECs to form a tube-like structure. Finally, the therapeutic effects of the most effective compound were tested in FD-mice. Immunohistology was performed on kidney cortex (rectangular box). (b) Tube-like structure formation in WT-VECs, untreated FD-VECs (FD), lomerizine-treated FD-VECs, and gene-corrected FD-VECs (FD(c)). Lomerizine-treated FD-VECs produced structures with significantly longer total tube length than the non-treated group. Data are presented as means ± SEM (n = 4); p < 0.05 via a Student’s t-test; Scale bars: 200 µm; WT, wild type; FD, Fabry disease; L, lomerizine. (c) Western blots for the cells described in (A). Treating FD-VECs with lomerizine reduced p-SMAD2 and TSP1 and increased KDR and eNOS. Data are presented as means ± SEM (n = 5); *p < 0.05 and ***p < 0.001 via a Student’s t-test. Full-length blots are presented in Supplementary Fig. 7. (d) Immunostaining of TSP1 and KDR in the cells described in (A). Lomerizine reduced TSP1 and increased KDR in FD-VECs. Scale bars: 50 µm.