Fig. 3
From: Therapeutic effects of lomerizine on vasculopathy in Fabry disease

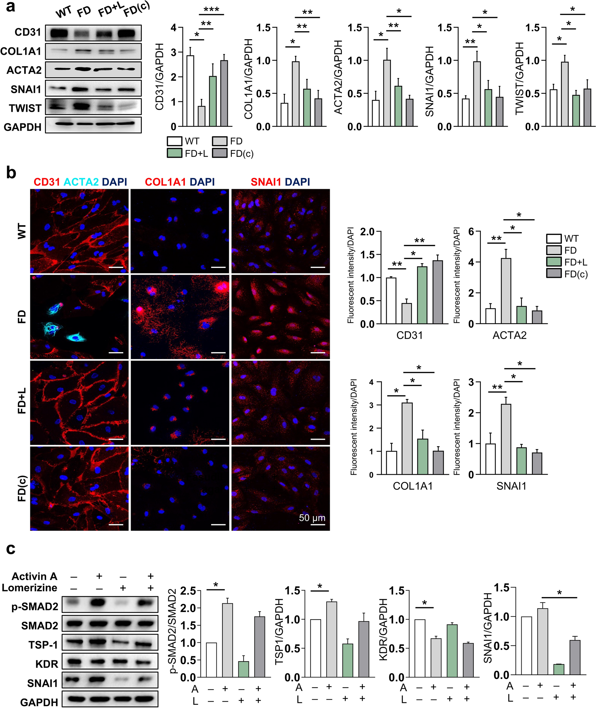
Lomerizine improves the functionality of FD-VECs by inhibiting EndMT. (a) Western blot for the EndMT-associated factors CD31, COL1A1, ACTA2, SNAI1, and TWIST in WT-VECs, untreated FD-VECs (FD), lomerizine-treated FD-VECs, and gene-corrected FD-VECs (FD(c)). Lomerizine increased CD31 and decreased EndMT-associated proteins in FD-VECs. Data are presented as means ± SEM (n = 4); *p < 0.05 via a Student’s t-test. Full-length blots are presented in Supplementary Fig. 7. (b) Immunostaining of EndMT-associated factors in the cells described in (a). Lomerizine reduced the levels of EndMT-associated factors in FD-VECs. Scale bars: 50 µm. (c) The effects of lomerizine on Activin A-treated HUVECs. Western blotting of HUVEC samples was performed to detect p-SMAD2, SMAD, TSP-1, KDR, and SNAI1. Data are presented as means ± SEM (n = 2); *p < 0.05 via a Student’s t-test. A, Activin A. Full-length blots are presented in Supplementary Fig. 7.