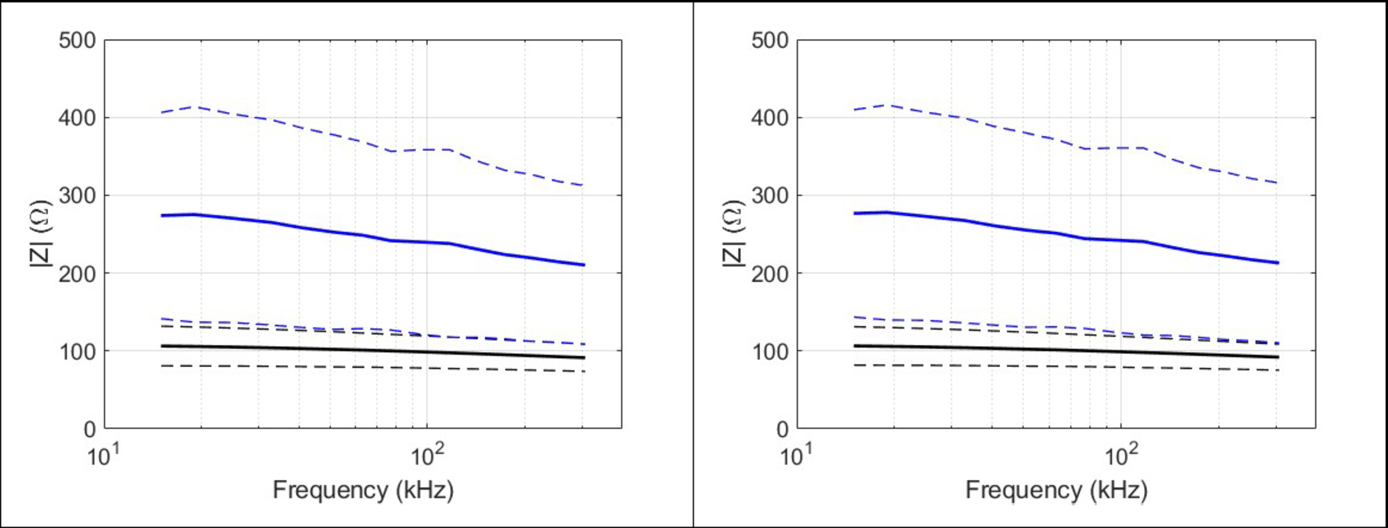
Fig. 2

Mean impedance spectrum of |Z| for original data (left) and for the dataset augmented (right) for all the frequency range. Black: neoplasm; Blue: other types of lung tissue.

Mean impedance spectrum of |Z| for original data (left) and for the dataset augmented (right) for all the frequency range. Black: neoplasm; Blue: other types of lung tissue.