Fig. 3
From: Development and evaluation of curcumin nano-niosomes for glioma-targeted therapy

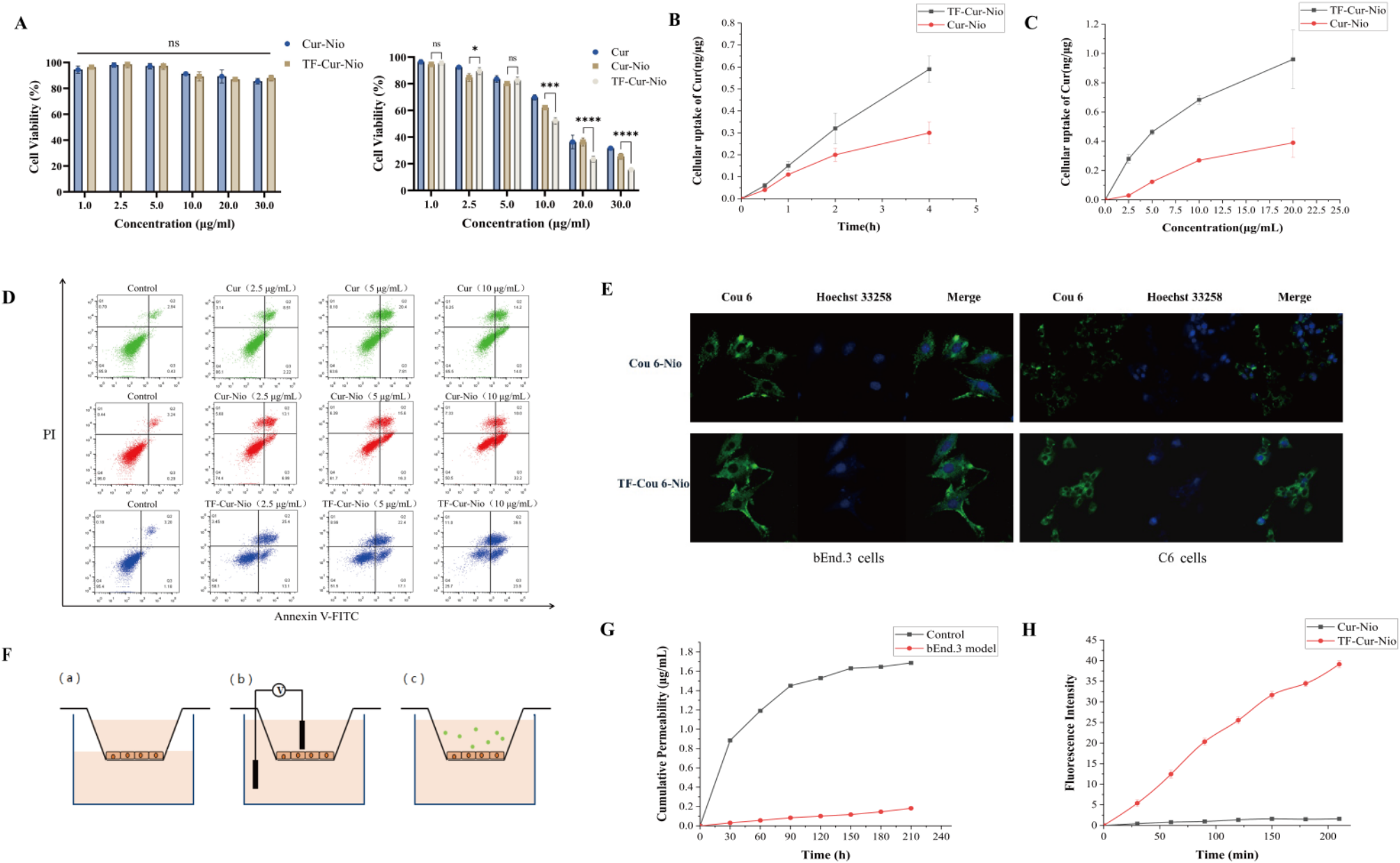
In vitro evaluation of Cur-Nio and TF-Cur-Nio. (A) Cell viability of (a) C6 glioma cells and (b) bEnd.3 endothelial cells after 24 h incubation with different concentrations of Cur, Cur-Nio, and TF-Cur-Nio (n = 5). Data was analyzed by unpaired t-test, and statistical significance was set at p* < 0.05. (B) Time-dependent cellular uptake of Cur in C6 cells after treatment with Cur-Nio and TF-Cur-Nio (n = 3). (C) Concentration-dependent cellular uptake of Cur in C6 cells after treatment with Cur-Nio and TF-Cur-Nio (n = 3). (D) Flow cytometry analysis of C6 cell apoptosis using Annexin V/PI double staining after treatment with different formulations (n = 3). (E) Fluorescence imaging of Cur-Nio and TF-Cur-Nio uptake in C6 and bEnd.3 cells. Green: Coumarin-6 (representing Cur); Blue: Hoechst 33,258 (nuclear staining). (F) Schematic diagram of the bEnd.3 cell model verification experiment: (a) 4 h leakage test across the membrane (b) TEER value measurement, and (c) sodium fluorescein permeability test. (G) Cumulative permeability of sodium fluorescein in the bEnd.3 cell model (n = 3). (H) Fluorescence intensity of Cou6 in the lower chamber of the bEnd.3 cell model (n = 3).