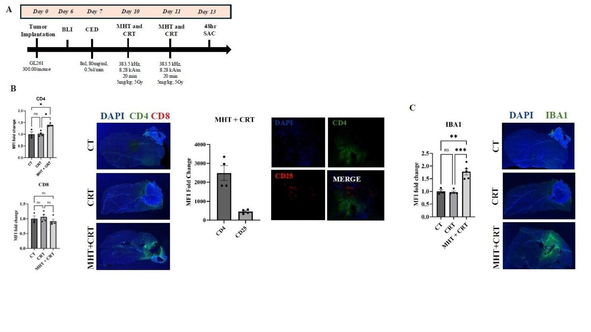
Fig. 8
From: Magnetic hyperthermia therapy enhances the chemoradiosensitivity of glioblastoma

MHT combined with CRT increases CD4 + cell recruitment and IBA-1 expression in the tumor microenvironment. (A) Therapeutic scheme used for immunostaining of biomarkers after MHT with CRT in syngeneic rodent GL-261 GBM tumors (300,000 cells/mouse). Representative images and quantification of immunostaining for CD4/CD25 (B), and IBA1 (C) 48 h post the last treatment of CRT (fractionated RT, 5 Gy x2, and TMZ, 5 mg/kg x 2) or MHT (8 uL, 80 mg/mL, 0.5 uL/min MIONP CED, 383.55 kHz, 8.28 kA/m, 20 min AMF) with CRT, and from untreated controls (CT). Data represent mean ± SEM. Statistical significance was determined using one-way ANOVA test with Tukey’s multiple comparisons adjustment, ns = Not significant, P < 0.05= *, P < 0.005= **, P < 0.0005=***.