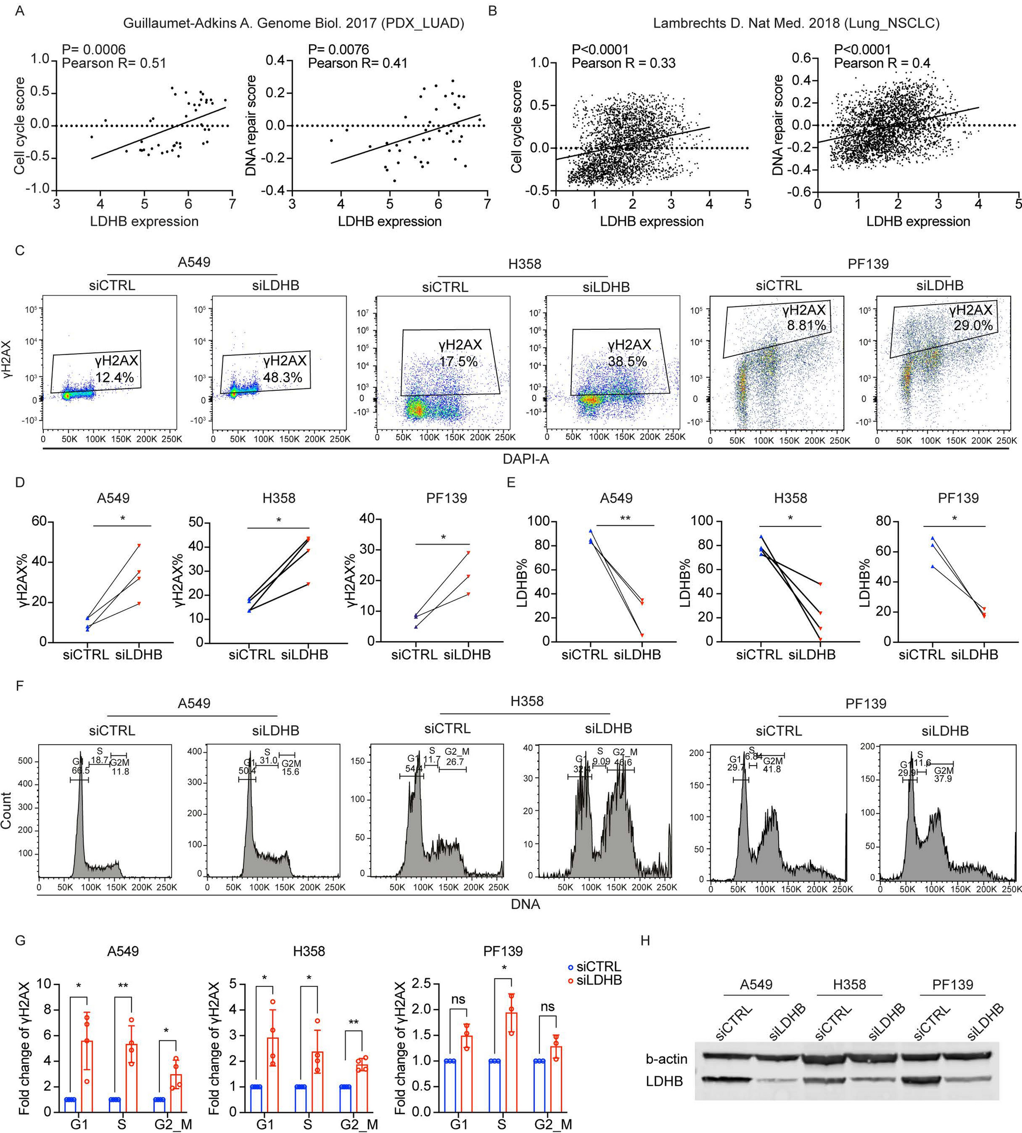
Fig.1

LDHB expression is linked to the activation of DNA damage response and its silencing increases DNA damage accumulation. A-B, correlation analysis of LDHB expression with cell cycle and DNA repair score was performed 3 using CancerSEA. C-E, the protein expression of LDHB and γH2AX was analyzed by flow cytometry 72 h after 4 transfection with siCTRL or siLDHB (n = 3–4), and significance was evaluated using paired T-test. F, the cell cycle 5 distribution was analyzed 72 h after transfection with siCTRL or siLDHB by flow cytometry using DAPI staining. G, 6 the γH2AX expression were analysis by flow cytometry at different cell cycle (n = 3–4). data were means ± SD, unpaired 7 Welch’s t-test. H, LDHB expression in A549, H358, PF139-siCTRL and siLDHB cells was analyzed by Western blot after 8 72 h of transfection. 9