Fig.2

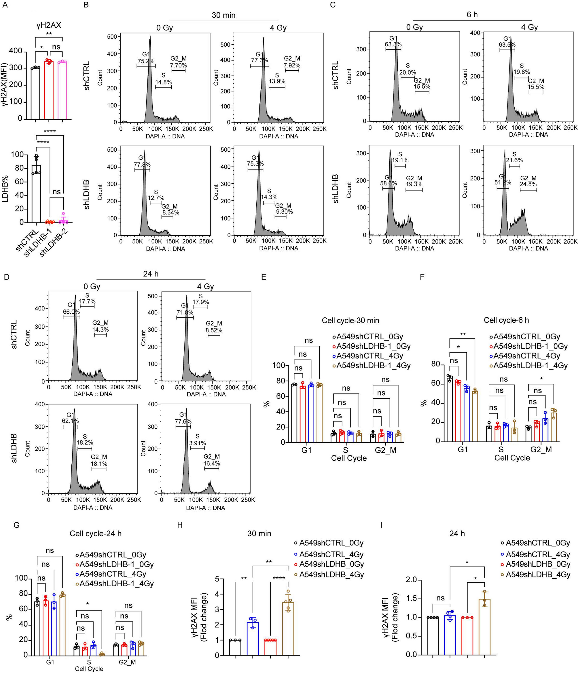
Long-term LDHB silencing renders cells sensitive to radiotherapy. A, the expression of LDHB and γH2AX in A549shCTRL and shLDHB cells was analyzed by flow cytometry (n = 3–6), and data were means ± SD, unpaired Welch’s 12 t-test or unpaired two-tailed t-test. B-I, Cell cycle, and DNA damage were analyzed with DAPI and γH2AX by flow 13 cytometry at the indicated time points after 4Gy irradiation (n = 3–4), data were means ± SD, unpaired Welch’s t-test. 14.