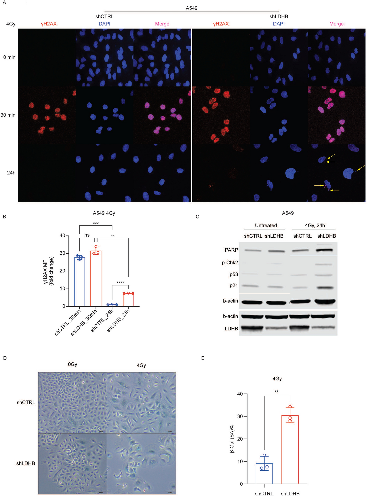
Fig.3

Long-term LDHB silencing combined with radiotherapy results in genomic instability. A-B, cells were stained with γH2AX and LDHB and imaged with confocal microscopy after treatment with 4Gy at different time points (n = 3), the 17 MFI was normalized to untreated shCTRL cells. data were means ± SD, unpaired Welch’s t-test. C, the expression of 18 PARP, p-Chk2, P53, P21, and LDHB was analyzed by western blot after 24 h of 4Gy irradiation. D-E, β-galactosidase 19 staining on shCTRL and shLDHB cells 5 days after irradiation with 4Gy (n = 3), data were means ± SD, unpaired Welch’s 20 t-test. 21.