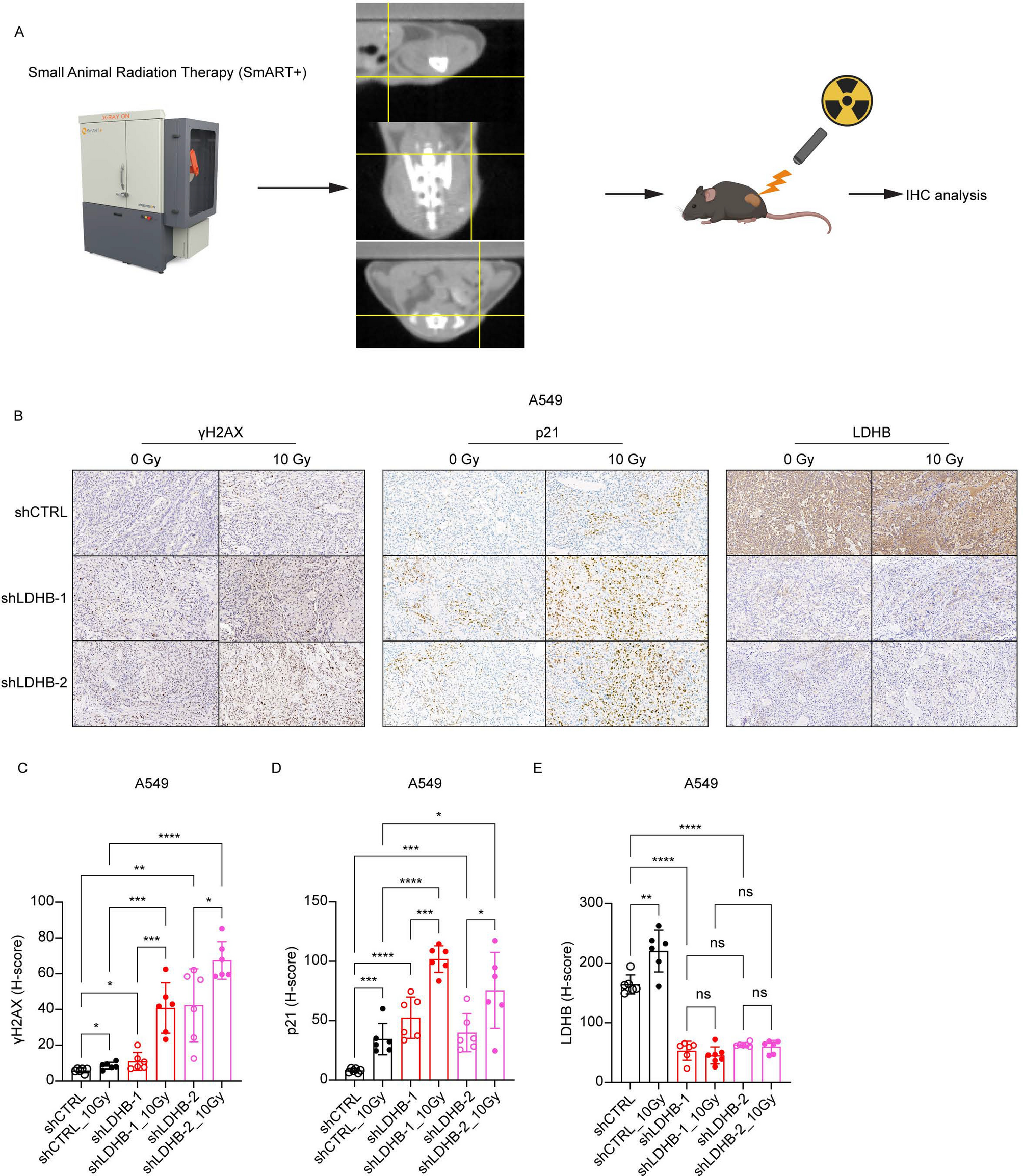
Fig.5

LDHB silencing depletes nucleotide metabolism in lung cancer tumors. A, schematic representation of local irradiation of xenograft tumors in mice. B-E, IHC analysis of LDHB, γH2AX and p21 expression in shCTRL and shLDHB 28 tumors 10 days after irradiation with 10Gy or control treatment (n = 6), data were means ± SD, two-tailed t-test. 29.