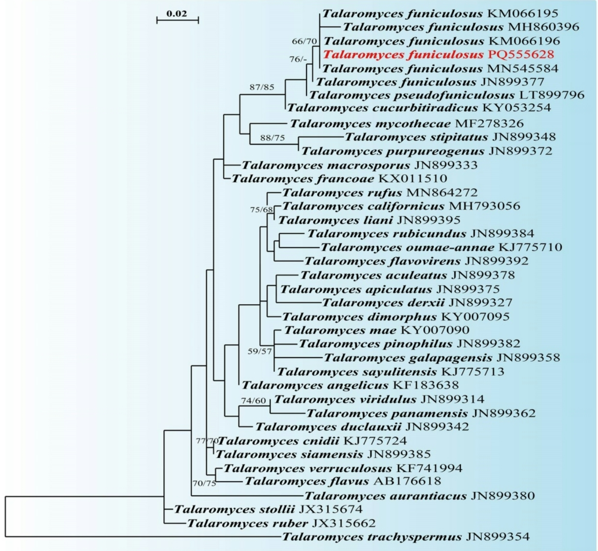
Fig. 1

Phylogram generated from ML analysis (RAxML) based on ITS sequence dataset for Talaromyces funiculosus (SUMCC 22011) along with other species of Talaromyces section Talaromyces. Bootstrap support on the nodes represents ML and MP ≥ 50%. The sequence of our new isolate is in red.