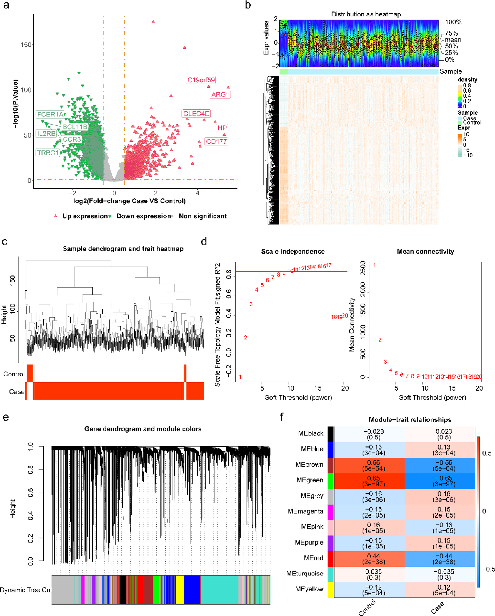
Fig. 1

Integrated analysis of differential gene expression and clustering in GSE65682 dataset. (a) Volcano plot showing DEGs between the case and control groups in the GSE65682 dataset. Red triangles represent upregulated DEGs, green triangles represent downregulated DEGs, and grey indicates genes that are not statistically significant. (b) Heatmap displaying DEGs between the case and control groups in the GSE65682 dataset. (c) Sample clustering dendrogram with branches representing samples and the y-axis indicating hierarchical clustering height. (d) Soft threshold and scale-free topology fitting index. (e) Gene hierarchical structure tree clustering diagram. (f) Heatmap showing the correlation between modules and traits (case and control) in the GSE65682 dataset.