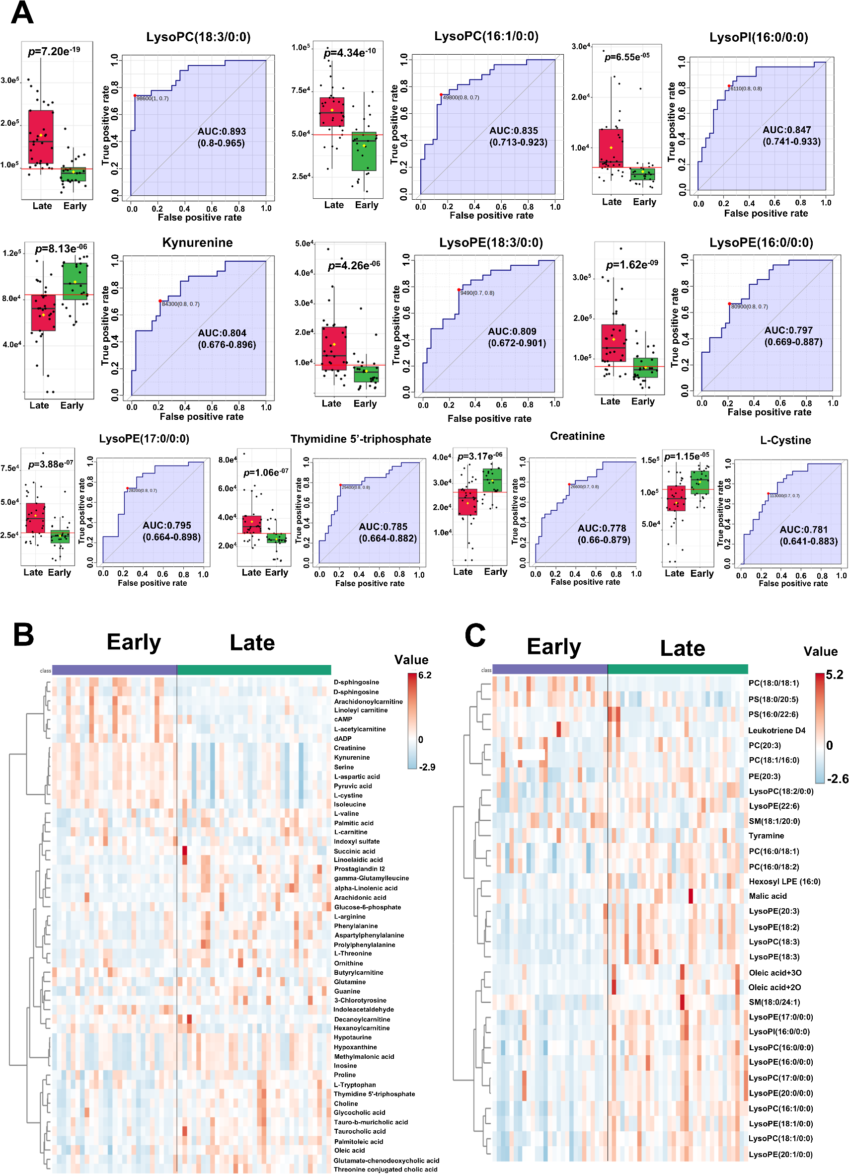
Fig. 2

Differential expression of candidate metabolites between early and late recurrence. Boxplots of the top 10 metabolites with the highest AUROC values, illustrating differential expression between early (green) and late (red) recurrence groups, alongside their corresponding ROC curves and AUC values (A). Heatmap of common metabolites, highlighting expression differences between the early and late recurrence groups (B). Heatmap of lipid metabolites, emphasizing significant lipid profile changes associated with the early and late recurrence groups (C).