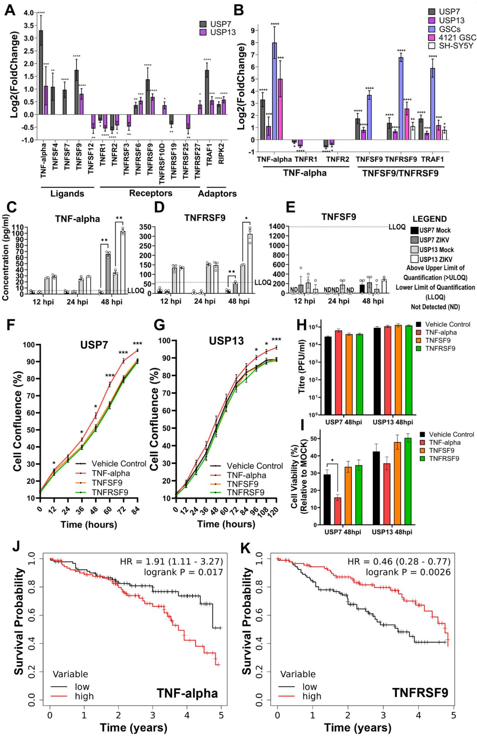
Fig. 4

TNF signalling during ZIKV infection of brain tumour cells. (A) Differentially expressed TNF pathway ligands, receptors, and receptor adaptors in ZIKV-infected USP7 and USP13 brain tumour cells at 24 hpi (LFC ± lfcSE, N = 3). (B) Differential expression of principal TNF-alpha and TNFSF9/TNFRSF9 signalling pathways genes in nervous system tumour cells following ZIKV infection. ZIKV-infected RNA-Seq datasets include that generated in the current study for USP7 and USP13, and three sourced from GEO2R for GSCs, 4121 GSCs and SH-SY5Y neuroblastoma cells (LFC ± lfcSE, N = 3). Protein concentration of secreted (C) TNF-alpha, (D) TNFRSF9 and (E) TNFSF9 from USP7 and USP13 cells following 12, 24 and 48 h of ZIKV infection (Mean ± SEM, N = 3). (F) USP7 and (G) USP13 cell confluence following recombinant TNF protein treatment (Mean ± SEM, n = 8). (H) ZIKV titre following recombinant TNF protein treatment and ZIKV infection of USP7 and USP13 cells (Mean ± SEM, N = 3, n = 3). (I) USP7 and USP13 cell viability following recombinant TNF protein treatment and ZIKV infection (Mean ± SEM, N = 3, n = 3). Kaplan Meier plots to assess the correlation between medulloblastoma patient survival and the upper vs. lower quartiles of (J) TNF-alpha and (K) TNFRSF9 gene expression. Logrank P and hazard rate (HR) with 95% confidence intervals are reported. Significance values were corrected for multiple testing using the Benjamini and Hochberg method for A,B (padj ≤ 0.05) and C–E (FDR ≤ 0.05), and Dunnett’s method for F–I (padj ≤ 0.05). Asterisk symbol denotes level of significance: *padj ≤ 0.05; **padj ≤ 0.01; ***padj ≤ 0.001; ****padj ≤ 0.0001. Abbreviations, Zika virus (ZIKV), Glioma Stem Cell (GSC), Log2(Fold Change) (LFC), standard error of the LFC estimate (lfcSE), Above Limit of Quantification (> ULOQ), Lower Limit of Quantification (LLOQ), Not Detected (ND), hours post-infection (hpi), adjusted p-value (padj).