Fig. 1
From: Associations of serum MANF with severity and prognosis in community-acquired pneumonia patients

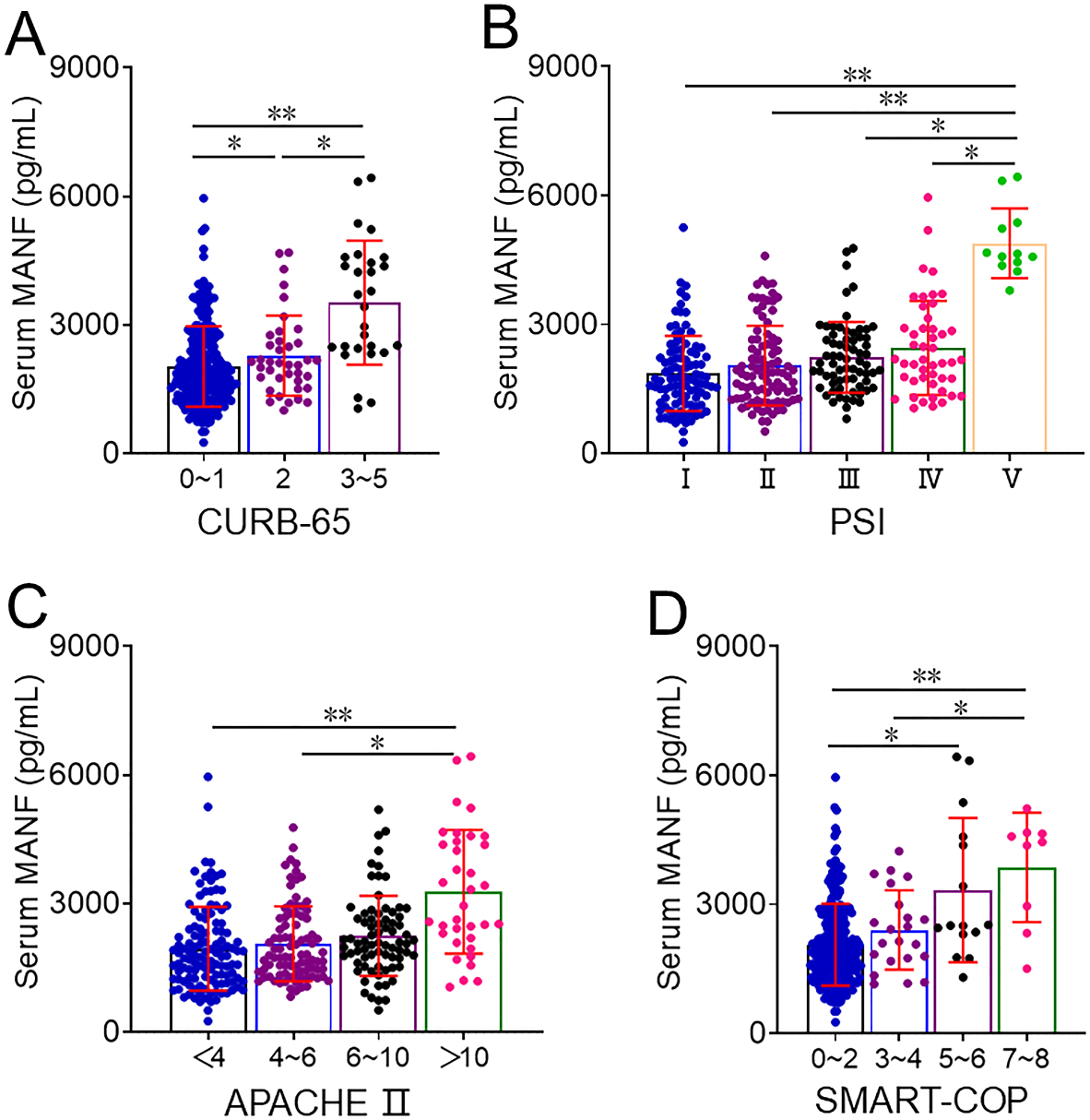
The level of serum MANF in CAP patients with different severity. The level of serum MANF was detected using ELISA. (A-D) The differences of serum MANF was compared in CAP patients with different scoring criteria. (A) The level of serum MANF in CAP cases of different CURB-65 scores. (B) The level of serum MANF in CAP cases of different PSI scores. (C) The level of serum MANF in CAP cases of different APACHE II scores. (D) The level of serum MANF in CAP cases of different SMART-COP scores. *P < 0.05, **P < 0.01.