Fig. 10
From: HOXD1 regulates neural crest cells differentiation and polycerate development in sheep

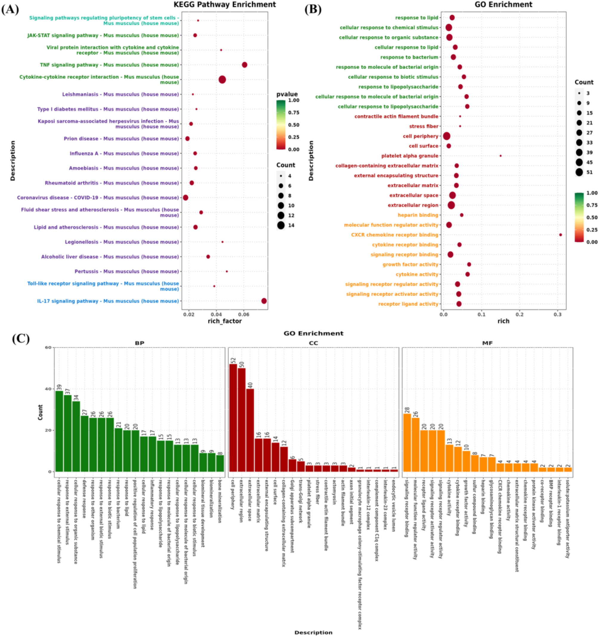
Functional enrichment of differential expressed genes. (A) KEGG functional enrichment analysis. (B,C) GO functional enrichment analysis.
From: HOXD1 regulates neural crest cells differentiation and polycerate development in sheep

Functional enrichment of differential expressed genes. (A) KEGG functional enrichment analysis. (B,C) GO functional enrichment analysis.