Fig. 1

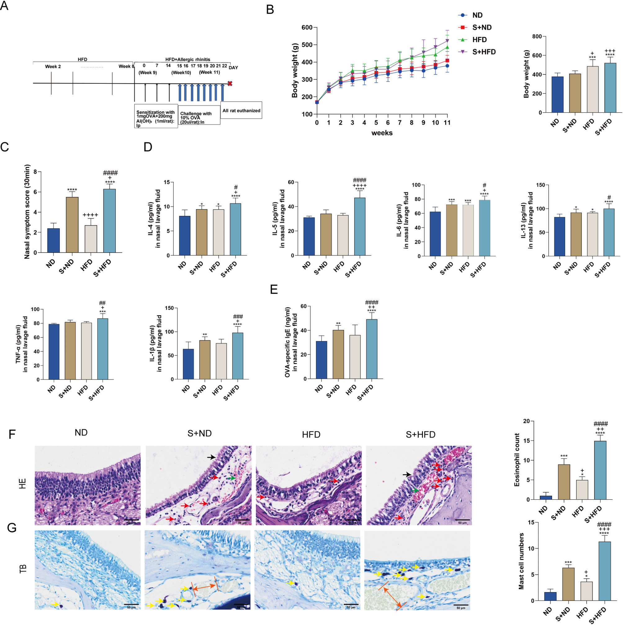
Effects of HFD on the general conditions of AR rats. (A) Diet and sensitization experimental protocol: rats were fed a HFD or a ND for 11 weeks, and OVA sensitization was performed for 3 weeks starting from the 9th week. The weight of the rats was recorded weekly. (B) Body weight statistics of rats over the 11-week period and the body weight chart for week 11. (C) Statistical chart of nasal symptom scores in rats. (D) IL-4, IL-5, IL-6, IL-13, TNF-α, and IL-1β levels in the NLF from all study groups. (E) OVA-specific IgE levels in the NLF from all study groups. (F and G) Histological analysis of nasal tissue sections stained with H&E and TB (scale bar = 50 μm). Red arrows indicate eosinophils, with significant eosinophil aggregation seen in the S + ND and S + HFD groups, interpreted as eosinophilic infiltration. Yellow arrows point to mast cells, which are increased in the S + ND and S + HFD groups. Black arrows point to ciliated cells, with notable ciliated cell loss in the S + ND and S + HFD groups. Green arrows indicate blood cells, while orange double-headed arrows represent vasodilation. Values are represented as mean ± SD. ND: normal diet control group; S + ND: OVA-sensitized with normal diet group; HFD: high-fat diet control group; S + HFD: OVA-sensitized with high-fat diet group (n = 10 in each group). *P < 0.05, **P < 0.01, ***P < 0.001 and ****P < 0.0001 compared to the ND group; +P < 0.05, ++P < 0.01, +++P < 0.001 and ++++P < 0.0001 compared to the S + ND group; #P < 0.05, ##P < 0.01, ###P < 0.001 and ####P < 0.0001 compared to the HFD group.