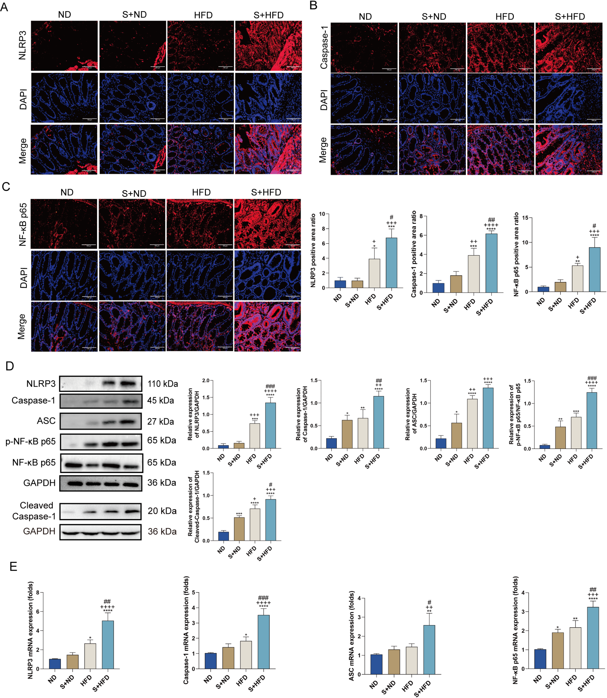
Fig. 5

Effects of HFD on the expression of NF-κB and NLRP3 inflammasome in the colon of AR rats. Immunofluorescence images of the expression of NLRP3 (A), Caspase-1 (B) and NF-κB p65 (C) in the colon of rats (scale bar = 100 μm). (D) Relative protein expression levels of NLRP3, Caspase-1, ASC, p-NF-κB p65, NF-κB p65, and Cleaved-Caspase-1 in the colon of rats. Original blots/gels are presented in Supplementary Fig. S1. (E) Relative mRNA expression levels of NLRP3, Caspase-1, ASC and NF-κB p65 in the colon of rats. Values are represented as mean ± SD (n = 3 in each group). *P < 0.05, **P < 0.01, ***P < 0.001 and ****P < 0.0001 compared to the ND group; +P < 0.05, ++P < 0.01, +++P < 0.001 and ++++P < 0.0001 compared to the S + ND group; #P < 0.05, ##P < 0.01, ###P < 0.001 and ####P < 0.0001 compared to the HFD group.