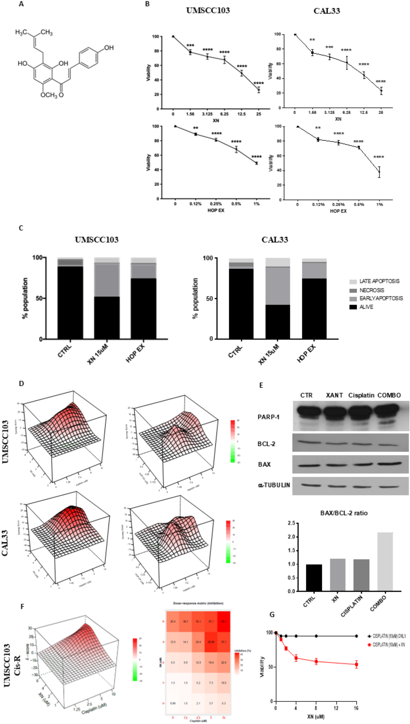
Fig. 1

XN and HOP EX affect HNSCC cell viability: (A) Xanthohumol chemical structure. (B) Viability assay measured by MTT (concentration range 0–25 µM XN, 0–1% HOP EX) at 48 h post-treatment. (C) Apoptosis analysis by Annexin V/PI assay 48 h post-treatment with IC50 (original plot Fig.S1C) (D) Synergyfinder + analysis shows significant synergism in combinations of XN + Cisplatin in UMSCC-103 and CAL-33. (E) Western blot results and quantification of BAX/BCL2 ratio in XN, Cisplatin, and combination treatment compared to the control. (F) Synergyfinder + analysis shows significant synergism in combinations of XN + Cisplatin in UMSCC-103 cis-R. (G) XN sensitivity (MTT assay) of UMSCC-103 cis-R cells.