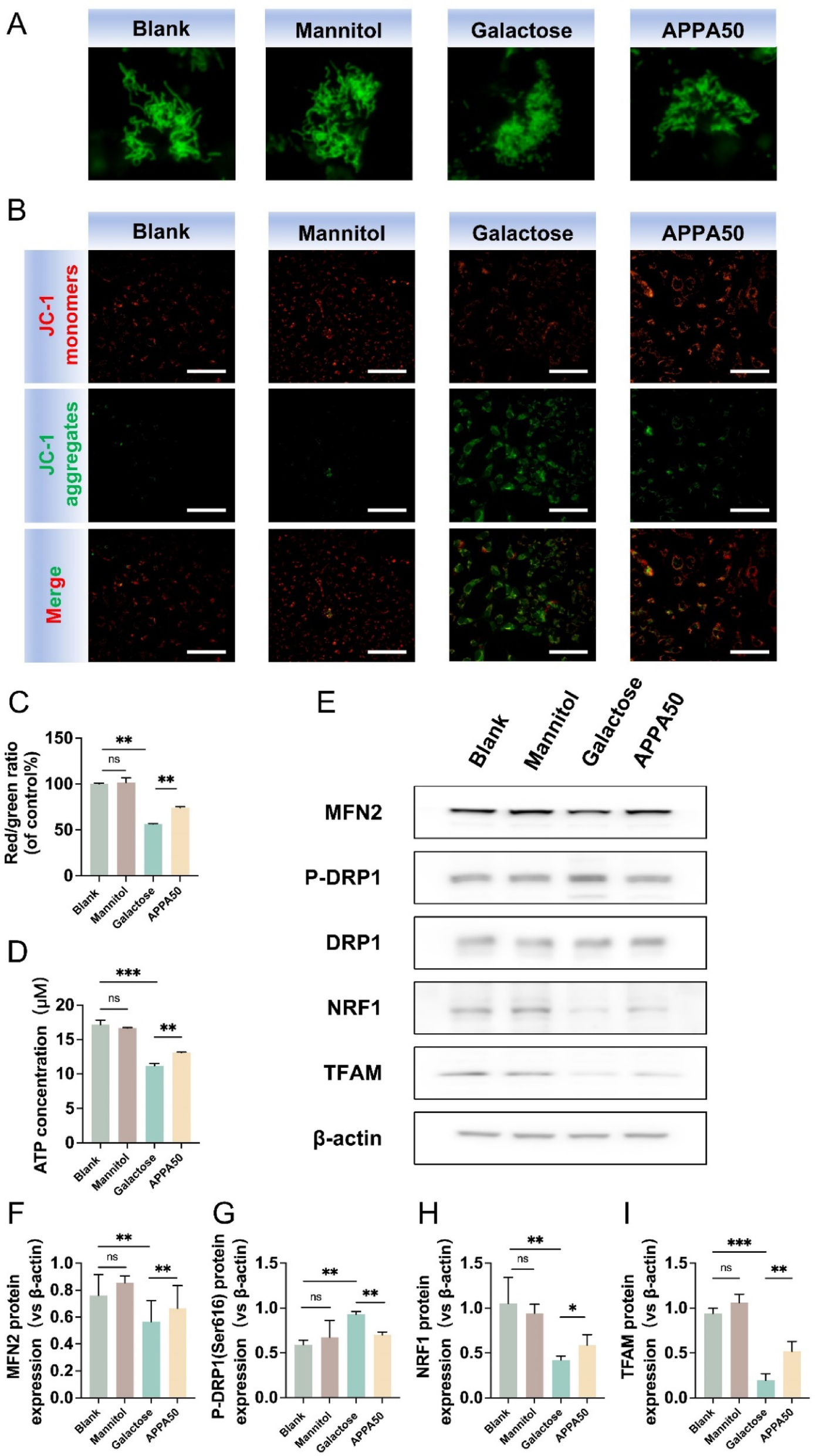
Fig. 3

(A) The morphology of mitochondria in lens epithelial cells. (B, C) The level of mitochondrial membrane potential in lens epithelial cells, scale bar = 100 μm. (D) The content of ATP in lens epithelial cells. (E–I) Protein expression levels of MFN2, DRP1, p-DRP1, NRF1 and TFAM in lens epithelial cells. Data were presented as mean ± SD. *p < 0.05, **p < 0.01, and ***p < 0.001.