Fig. 3
From: PDZK1 inhibits MRP2-mediated oxaliplatin chemosensitivity in hepatocellular carcinoma

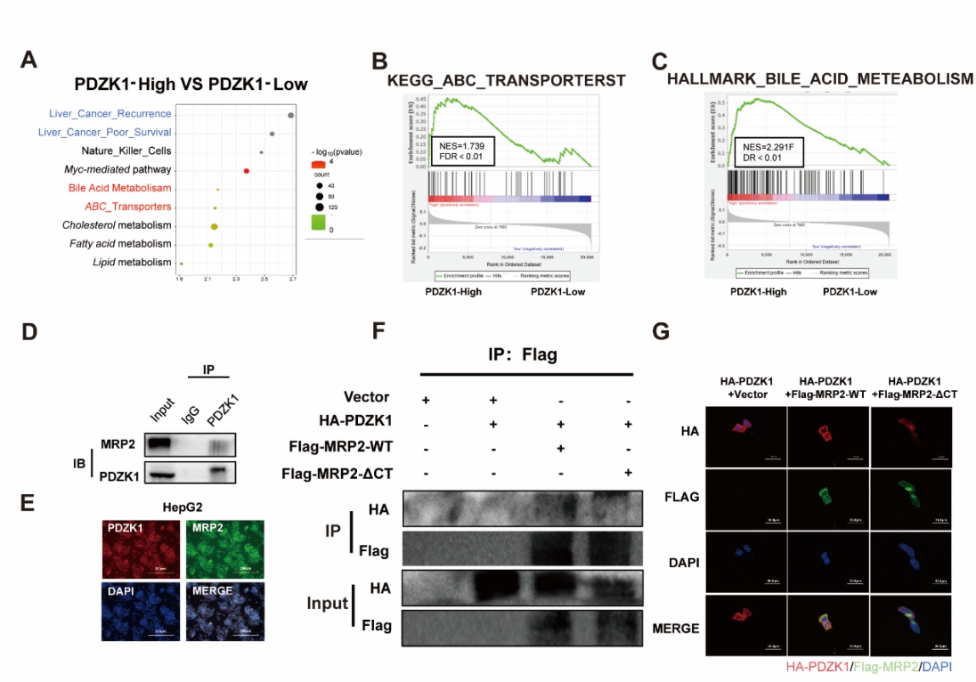
PDZK1 interacts with MRP2. A Divide the PDZK1 expression of liver cancer patients in the TCGA-LIHC database into PDZK1 high expression and PDZK1 low expression groups according to the mean. Screening MRP2 mediated pathway (Bile_Acid_Metabolism, ABC_Transporters) as PDZK1 differential pathway according to GSEA analysis. B-C GSEA analysis of KEGG_ABC_TRANSPORTERST (B) and HALLMARK_BILE_ACID_METABOLISM (C) Pathway in PDZK1-high group and PDZK1-low expression group. FDR < 0.20 is considered statistically significant. D The interaction between PDZK1 and MRP2 was detected by Co-IP in HepG2 cells (cropped images). E The co-localization between PDZK1 and MRP2 was verified by immunofluorescence in HepG2 cells (cropped images). G Detecting the interaction by Co-IP assay (F) and co-localization (G) by of immunofluorescence transient transfection HA-PDZK1 and Flag-MRP2-WT/Flag-MRP2-ΔCT in 293T cells.