Fig. 4
From: PDZK1 inhibits MRP2-mediated oxaliplatin chemosensitivity in hepatocellular carcinoma

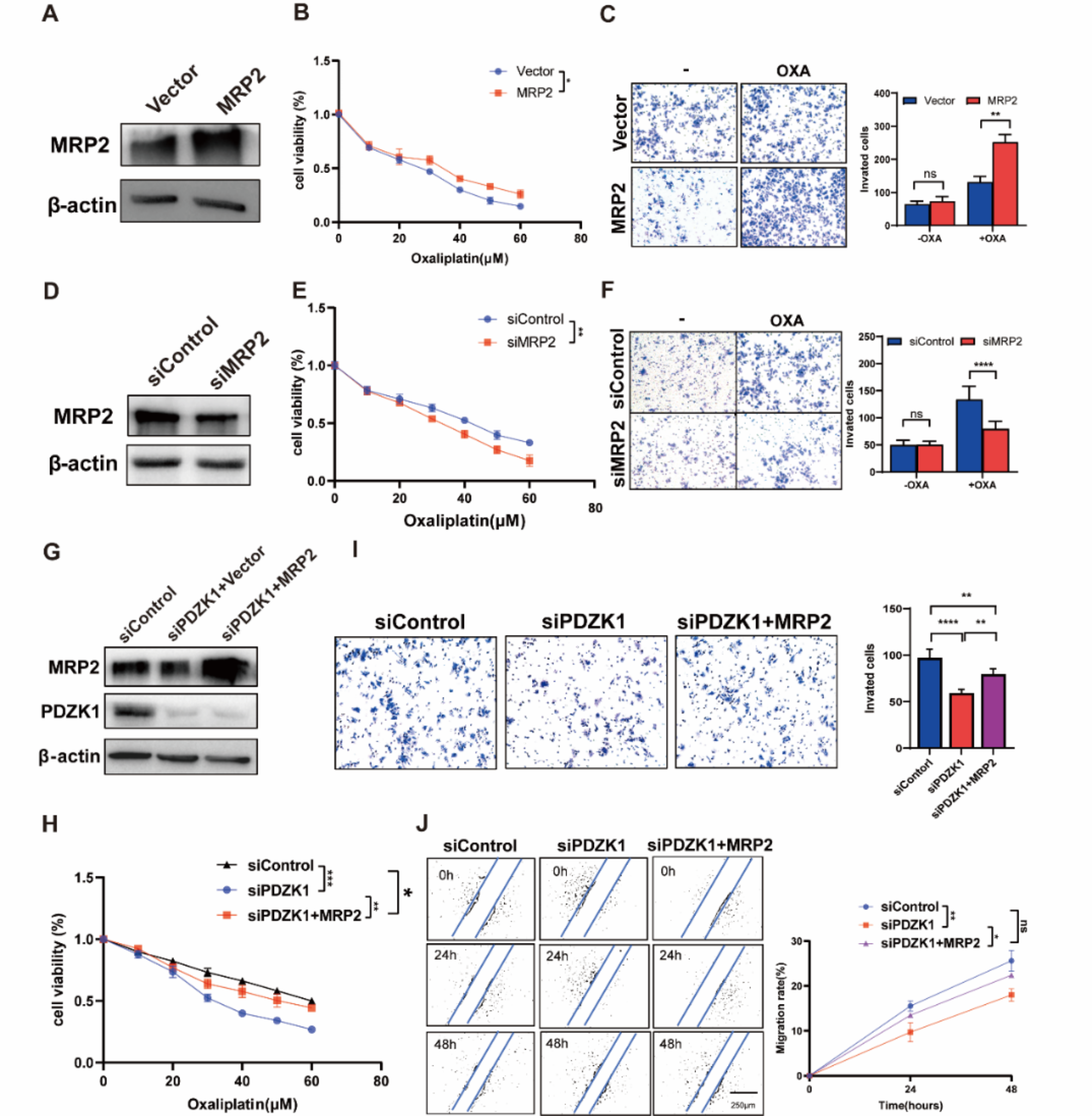
PDZK1 inhibits OXA chemosensitivity through MRP2. A MRP2 protein expression levels as shown by Western Blot (cropped images) in transient MRP2 overexpression HepG2 cells. B Cell viability of OXA treated MRP2-overexpressed and control HepG2 cells. Repeated measurement ANOVA, * p < 0.05. C Transwell invasion assay of OXA treated MRP2-overexpressed and control HepG2 cells. Unpaired t-test, ns represents p>0.05, ** p < 0.01. D MRP2 protein expression levels as shown by Western Blot (cropped images) in siMRP2 and control HepG2 cells. E Cell viability of OXA treated siMRP2 and control HepG2 cells. Repeated measurement ANOVA, **p < 0.01. F Transwell invasion assay of OXA treated siMRP2 and control HepG2 cells. Unpaired t-test, ns represents p>0.05, **** p < 0.0001. G Western Blot (cropped images) analysis of PDZK1 and MRP2 expression in co-transfection of PDZK1 small interfering RNA and MRP2 plasmid and control HepG2 cells. H Cell viability were used to detected cell function of sicontrol, siPDZK1 and siPDZK1 + MRP2. Post-hoc test with repeated measurement ANOVA., *p < 0.05, **p < 0.01, ***p < 0.001. I Transwell invasion assay were used to detected cell function of sicontrol, siPDZK1 and siPDZK1 + MRP2. Post-hoc test with one-way ANOVA, ns represents p>0.05, **** p < 0.0001. J Wound healing assay were used to detected cell function of sicontrol, siPDZK1 and siPDZK1 + MRP2. Post-hoc test with repeated measurement ANOVA, ns represents p>0.05, * p < 0.05, **p < 0.01.