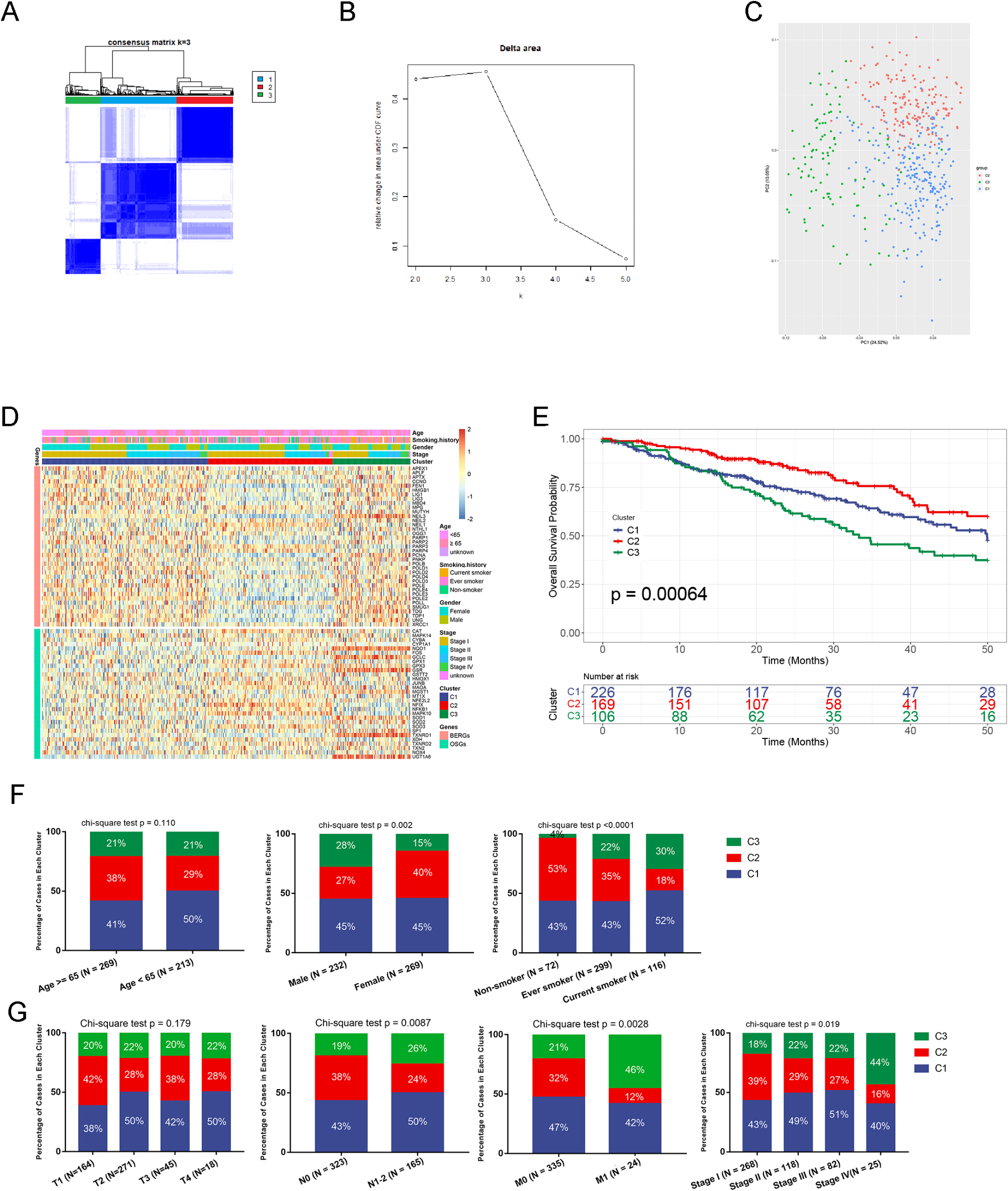
Fig. 1

Construction of the three-subtype classification based on BER and oxidative stress genes and their characteristics of LUADs in TCGA database. (A) Consensus matrix plot of all 501 LUAD samples(k = 3). (B) Consensus cluster CDF curve of three to five classification. (C) Principal component analysis of all 501 LUAD samples. (D) Unsupervised heatmap clustering of all samples based on BER and oxidative stress genes. (E) Kaplan–Meier plot of the three subtypes (up) and their follow-up time (down). (F) Clinical characteristics of the three subtypes including age, gender and smoking. (G) Pathological characteristics of the three subtypes including T stage, N stage, M stage and total stage.