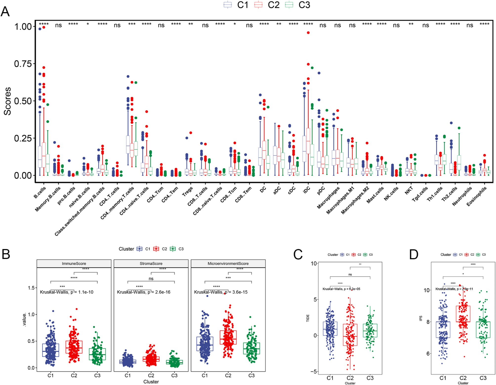
Fig. 4

Tumor microenvironment analysis and immunotherapeutic response prediction of the three subtypes in TCGA database. (A–C) xCell showed the tumor immune infiltration of the three subtypes. (A)Immune cells infiltration of the three subtypes. (B) Total Immune Score, Stromal Score and Microenvironment Score of the three subtypes. (C) Tumor Immune Dysfunction and Exclusion algorithm showed the TIDE score of the three subtypes. (D) Immunophenoscore algorithm showed the IPS score of the three subtypes. The T test was used to determine differences between tumor and normal tissues. Ap value of < 0.05 /<0.01/<0.001/ <0.0001 denoted by an asterisk */**/***/**** in figures.