Fig. 20
From: Enhancing security in electromagnetic radiation therapy using fuzzy graph theory

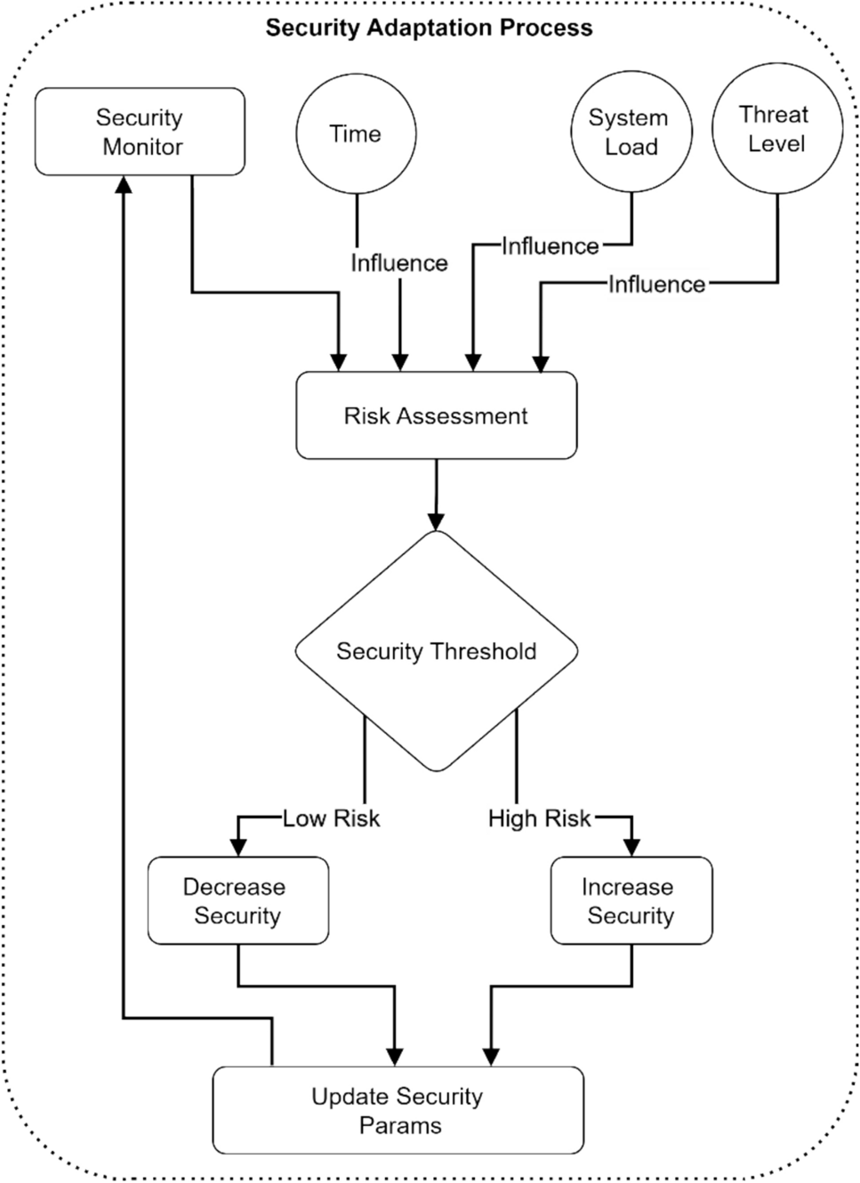
Security level adaptation process.
From: Enhancing security in electromagnetic radiation therapy using fuzzy graph theory

Security level adaptation process.