Fig. 4
From: Chronic starvation induces microglial cell depletion in an activity-based anorexia model

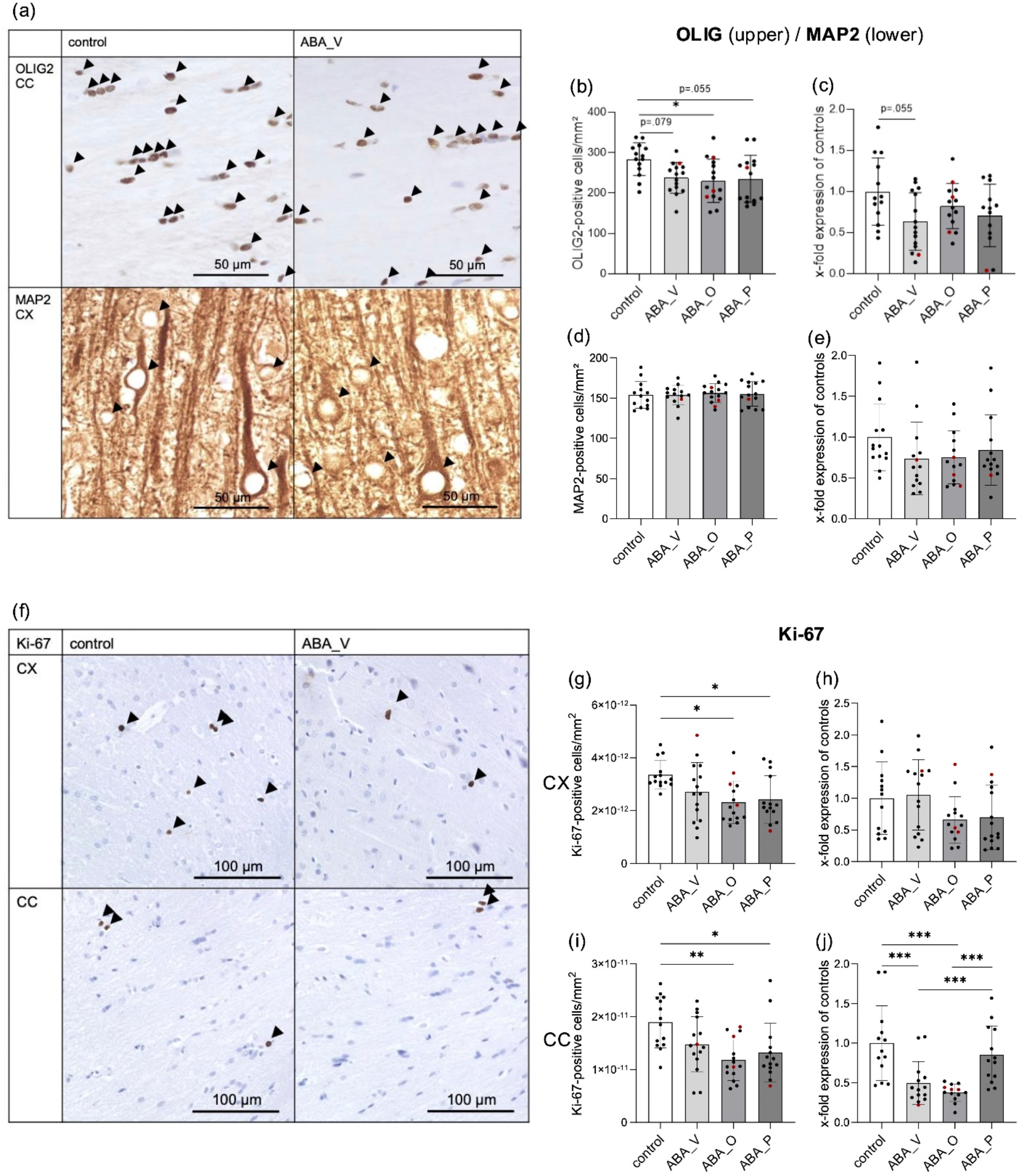
(a) Images of OLIG2 (CC) and MAP2 (CX) staining from control and ABA_V animals. OLIG2- or MAP2-positive cells are shown with arrowheads. (b) OLIG2-positive cell count/mm2 (mean ± SD), n = 59 (control: n = 14, ABA_V: n = 15, ABA_O: n = 15, ABA_P: n = 15). (c) OLIG1 mRNA (mean ± SD) by qPCR, n = 55 (control: n = 13, ABA_V: n = 15, ABA_O: n = 14, ABA_P: n = 13). (d) MAP2-positive cell count/mm2 (mean ± SD) n = 57 (control: n = 13, ABA_V: n = 14, ABA_O: n = 15, ABA_P: n = 15). (e) MAP2 mRNA (mean ± SD) by qPCR, n = 56 (control: n = 14, ABA_V: n = 14, ABA_O: n = 14, ABA_P = 14). (f) Images of Ki-67 staining in the corpus callosum (CC) and cerebral cortex (CX) of control and ABA_V animals. Ki-67-positive cells are shown with arrowheads. (g) Ki-67-positive cell count/mm2 (mean ± SD) in the CX, n = 58 (control: n = 14, ABA_V: n = 15, ABA_O: n = 15, ABA_P: n = 14). (h) Ki-67 mRNA (mean ± SD) in the CX by qPCR, n = 57 (control: n = 13, ABA_V: n = 15, ABA_O: n = 14, ABA_P: n = 15). (i) Ki-67-positive cell count/mm2 (mean ± SD) in the CC, n = 58 (control: n = 13, ABA_V: n = 14, ABA_O: n = 15, ABA_P: n = 14). (j) Ki-67 mRNA (mean ± SD) in the CC by qPCR, n = 53 (control: n = 13, ABA_V: n = 14, ABA_O: n = 13, ABA_P = 13). *p ≤ 0.05, **p ≤ 0.01, ***p ≤ 0.001; one-way ANOVA with post hoc Bonferroni correction. ABA_V ABA animals with water interventions, ABA_O ABA animals with omega FAs interventions, ABA_P ABA animals with probiotic interventions. Individual values from resistant animals are highlighted in red.