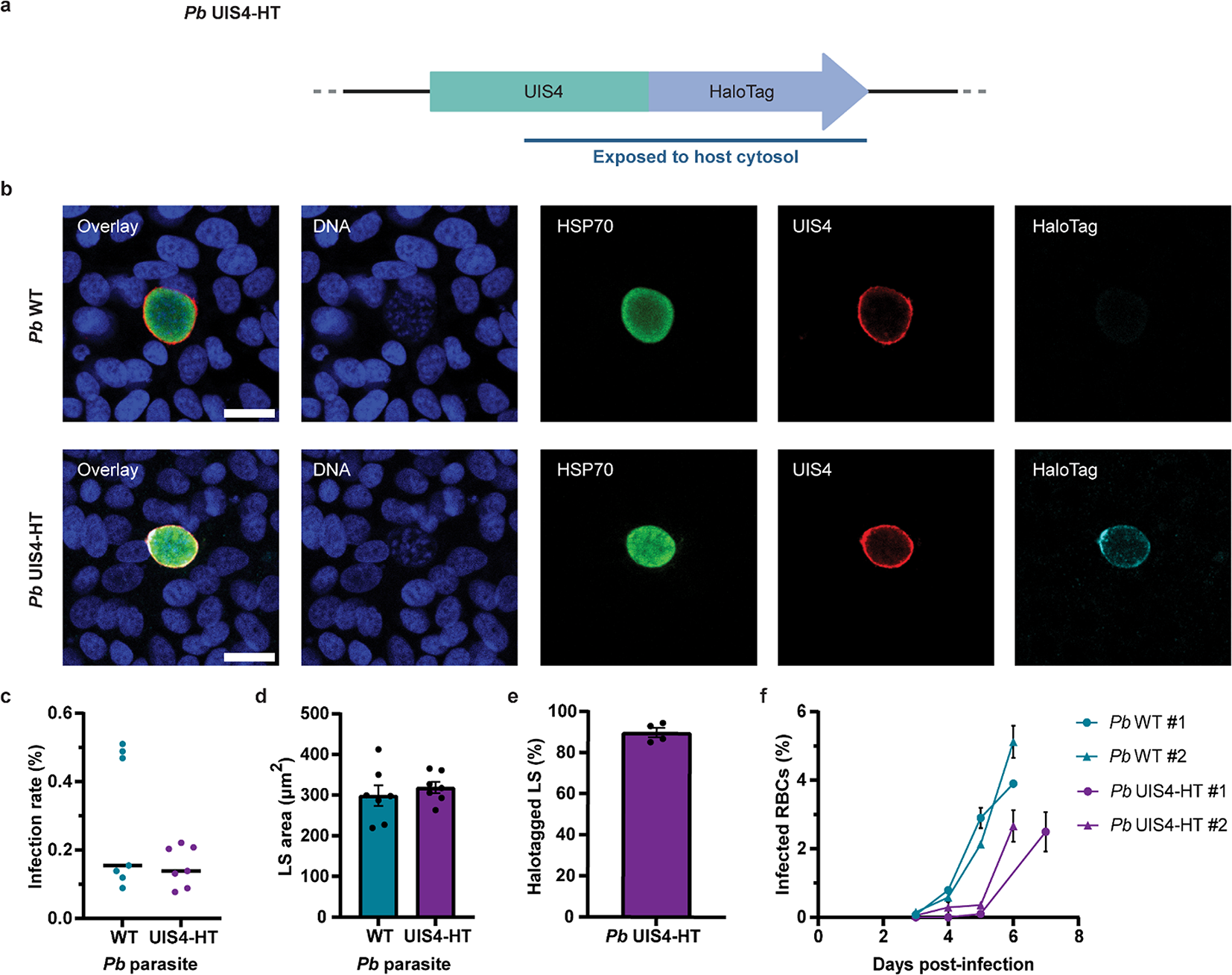
Fig. 2

Generation and characterization of P. berghei (Pb) UIS4-HT. (a) Illustration of the P. berghei UIS4-HT locus. The blue line indicates the portion that is exposed to the host cytosol. (b) Confocal micrographs of Huh7 cells infected with P. berghei WT and P. berghei UIS4-HT for 2 days and stained for DNA (blue), Pb HSP70 (green), Pb UIS4 (red), and HaloTag (cyan). Scale bars are 20 μm. (c) Infection rates (% liver stages (LS) per host nuclei). Median infection rates were calculated from 2–4 technical replicates and pooled from 7 independent experiments (N = 7). No statistically significant difference was detected (P = 0.32, Mann-Whitney test). The solid black lines indicate medians. (d) Area sizes of liver stages at 2 days post-infection. Median area sizes were determined for each well and averaged from 2–4 technical replicates. No statistically significant difference was detected (P = 0.51, unpaired t test, N = 7). Results are expressed as means with SEMs. (e) Proportion of HaloTag-positive liver stages for Huh7 cells infected with P. berghei UIS4-HT. Median values were calculated from 2–3 technical replicates and expressed as means with SEMs (N = 4). (f) Blood stage parasitemia in mice infected with P. berghei WT and P. berghei UIS4-HT sporozoites. The graph shows data from two independent experiments, each including 2 (#1) or 3 (#2) mice per condition apart from one mouse for P. berghei WT #1 at 6 days post-infection (one mouse had to be euthanized a day earlier for this group). Results are expressed as means with SEMs. RBCs, red blood cells.