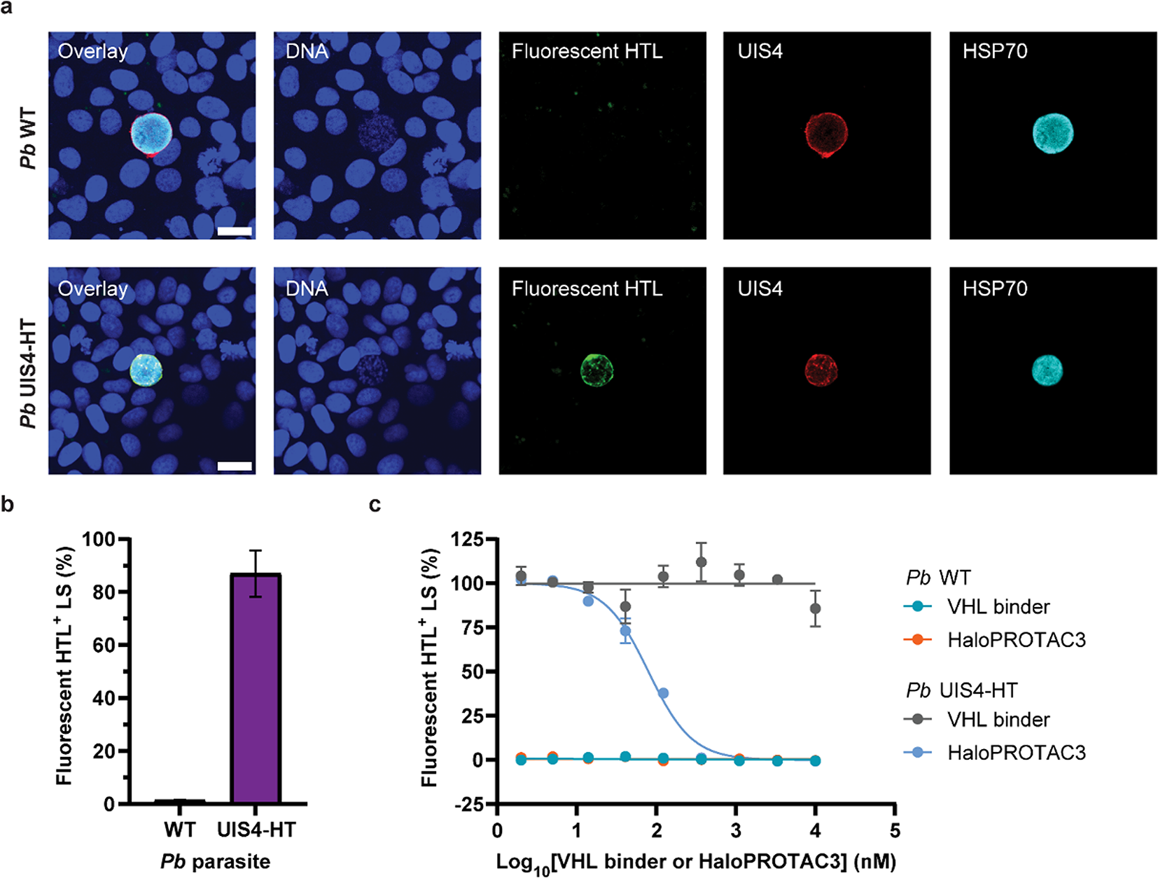
Fig. 6

HaloPROTAC3 binds to P. berghei (Pb) UIS4-HT liver stages (LS). (a) Confocal micrographs of Huh7 cells infected with P. berghei WT and P. berghei UIS4-HT and stained for DNA (blue), parasite markers UIS4 (red) and HSP70 (cyan), and a fluorescent HaloTag ligand (HTL, green) 2 days post-infection. Scale bars are 20 μm. (b) Percentages of liver stages with bound fluorescent HTL were quantified for cells infected with P. berghei WT and P. berghei UIS4-HT. Median percentages were calculated from 4–8 technical replicates and expressed as means with SEMs (N = 2). (c) Dose-response curves showing the percentages of liver stages that bound to the fluorescent HTL as a function of HaloPROTAC3 concentration. During this assay, the binding of HaloPROTAC3 to UIS4-HT liver stages was evaluated by probing for remaining available binding sites with the fluorescent HTL. P. berghei WT and the VHL binder served as negative controls. Median percentages of liver stages with bound fluorescent HTL were calculated from technical duplicates and normalized. 100% corresponds to samples infected with P. berghei UIS4-HT and treated with DMSO. Results are means with SEMs (N = 2).