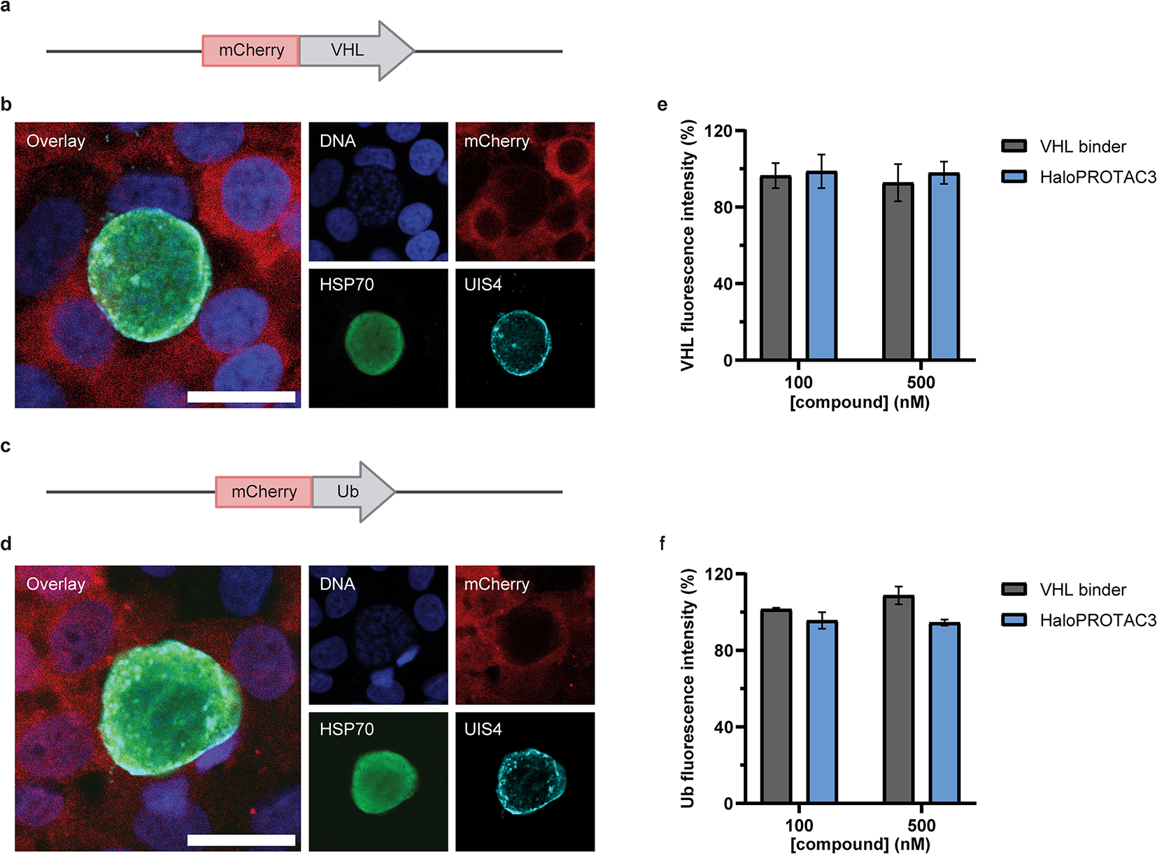
Fig. 7

HaloPROTAC3 does not induce VHL recruitment and PVM ubiquitination during P. berghei liver stage development. (a) Illustration of the mCherry-VHL construct expressed in Huh7 cells. (b) Confocal micrographs of Huh7 mCherry-VHL cells infected with P. berghei UIS4-HT and stained for DNA (blue), mCherry (red), and parasite markers HSP70 (green) and UIS4 (cyan). Scale bar is 20 μm. (c) Illustration of the mCherry-ubiquitin (Ub) construct expressed in Huh7 cells. (d) Confocal micrographs of Huh7 mCherry-Ub cells infected with P. berghei UIS4-HT and stained for DNA (blue), mCherry (red), and parasite markers HSP70 (green) and UIS4 (cyan). Scale bar is 20 μm. Integrated mCherry-VHL (e) and mCherry-Ub (f) fluorescence intensities associated with P. berghei UIS4-HT liver stages in Huh7 cells treated with either the VHL binder or HaloPROTAC3. The median integrated fluorescence intensities of P. berghei liver stages were calculated for each well, normalized and averaged from 4 technical replicates. 100% corresponds to infected samples treated with DMSO. Results are presented as means with SEMs (N = 2). No statistically significant differences were detected at 100 or 500 nM (unpaired t tests).