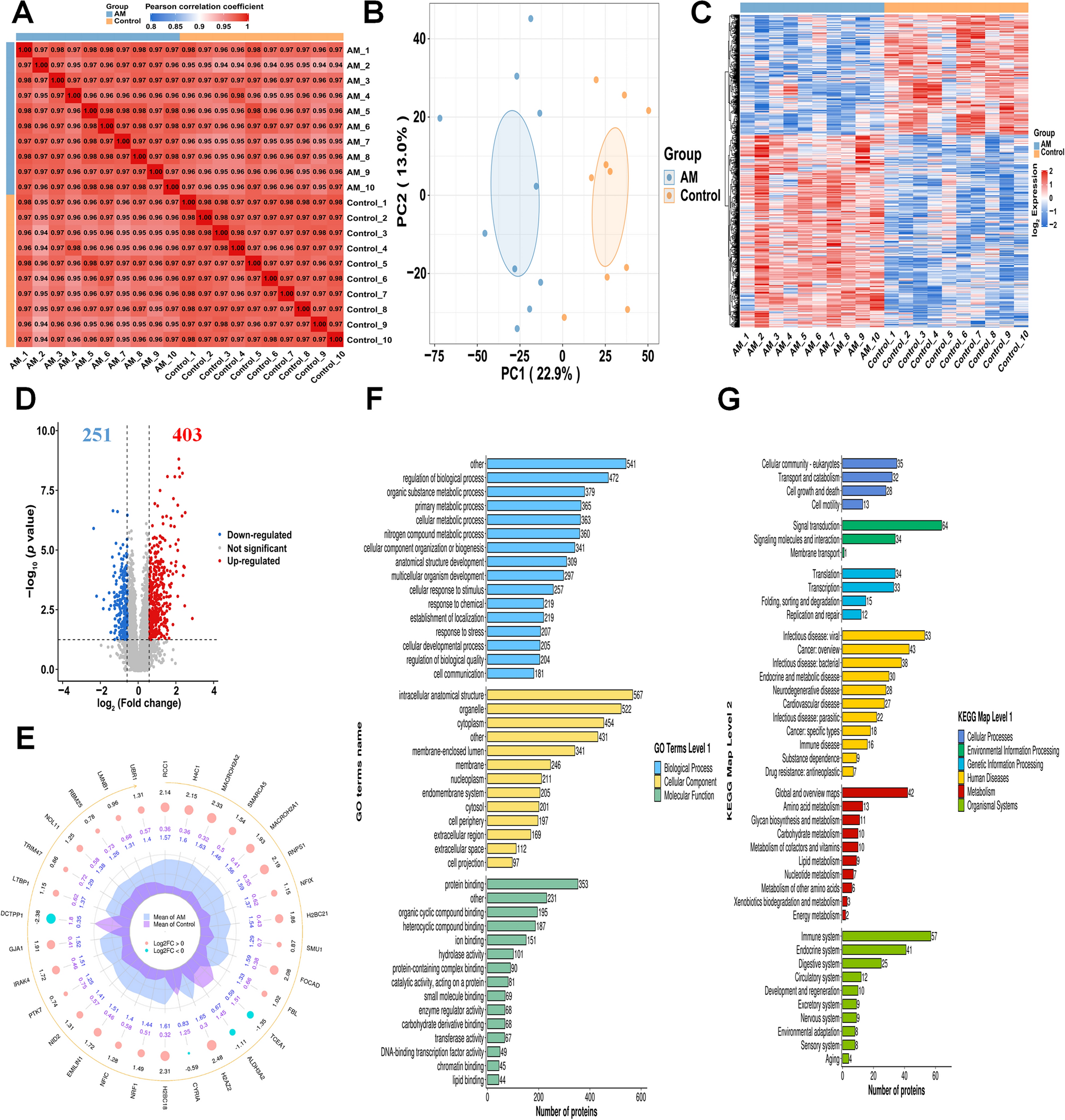
Fig. 3

Proteomic analysis of the myometrial tissue from normal myometrium(Control) and fibrotic adenomyotic myometrium (AM). (A) Heatmap of Pearson correlation coefficients between sample pairs. (B) Principal component analysis (PCA) of samples. (C) Hierarchical clustering heatmap of differential expression of proteins(DEPs). (D) Volcano plot of DEPs. (E) Radar chart depicting the top DEPs. (F) Gene Ontology (GO) analysis of DEPs. (G) Kyoto Encyclopedia of Genes and Genomes (KEGG) functional annotation classification of DEPs36.