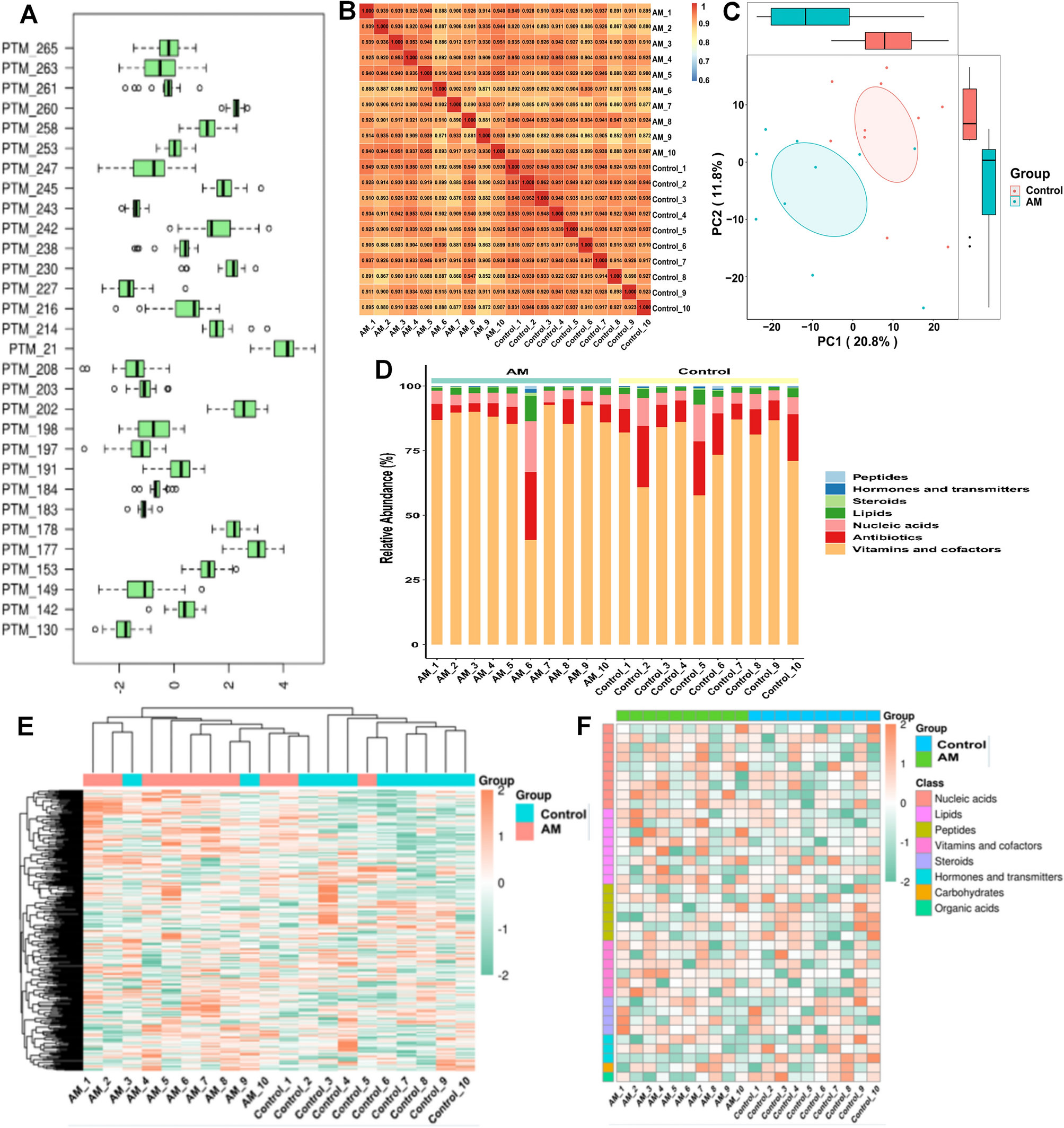
Fig. 6

Metabolomic analysis of the myometrial tissue from normal myometrium(Control) and fibrotic adenomyotic myometrium(AM). (A) Forest plot of metabolite standardization. (B) Heatmap depicting the Pearson correlation coefficients between pairs of samples. (C) Principal component analysis of sample data. (D) Percentage stacked bar chart of metabolite content statistics. (E) Heatmap of inter-group clustering of metabolites. (F) Heatmap of KEGG database br08001 classification.