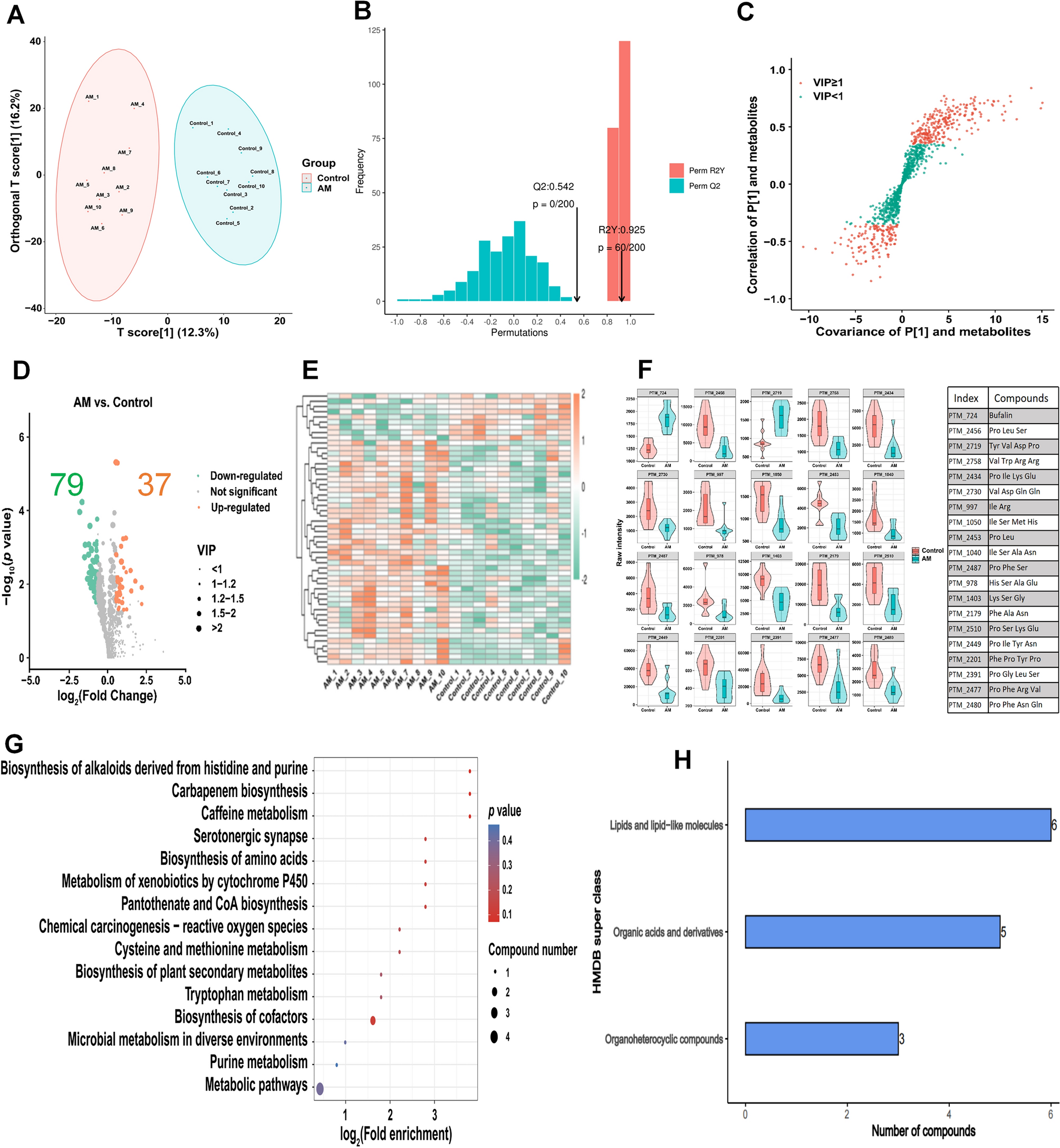
Fig. 7

Partial Least Squares-Discriminant (OPLS-DA) and differentially expressed metabolites (DEMs) analysis between the AM and control group. (A) Metabolite OPLS-DA score plot. (B) Model validation plot of metabolite OPLS-DA. (C) Metabolite OPLS-DA S-plot. (D) Volcano plot of differentially expressed metabolites. (E) Heatmap of clustered differentially expressed metabolites. (F) Violin plot comparing important differentially expressed metabolites between groups. (G) KEGG enrichment analysis of differentially expressed metabolites. (H) Annotation and classification of differentially expressed metabolites in HMDB.