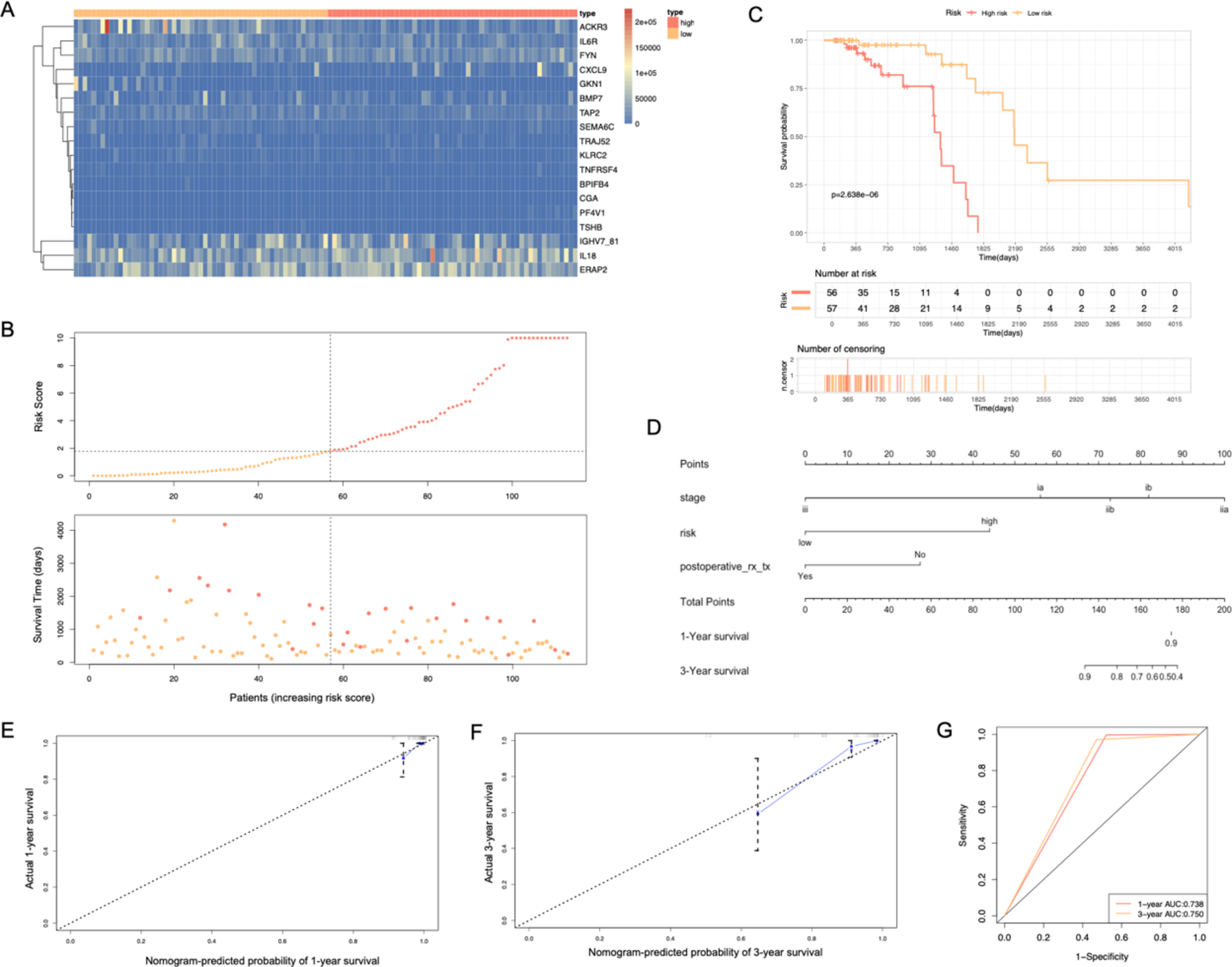
Fig. 4

Construction and evaluation of the signature and nomogram using the ICGC cohort. (A) Heatmap illustrating the clustering of the immune-related gene signature into high-risk and low-risk groups. (B) Distribution of risk scores and survival durations of patients with PDAC. (C) Kaplan-Meier survival curves for patients categorized into high- and low-risk groups. (D) Nomogram designed to predict the 1-, 3-, and 5-year survival probabilities of patients. (E-F) Calibration curves for 1- and 3-year survival rates. (G) ROC curves assessing 1- and 3-year overall survival outcomes.