Fig. 2
From: Association of phosphorylation status of ERK and genetic MAPK alterations in pediatric tumors

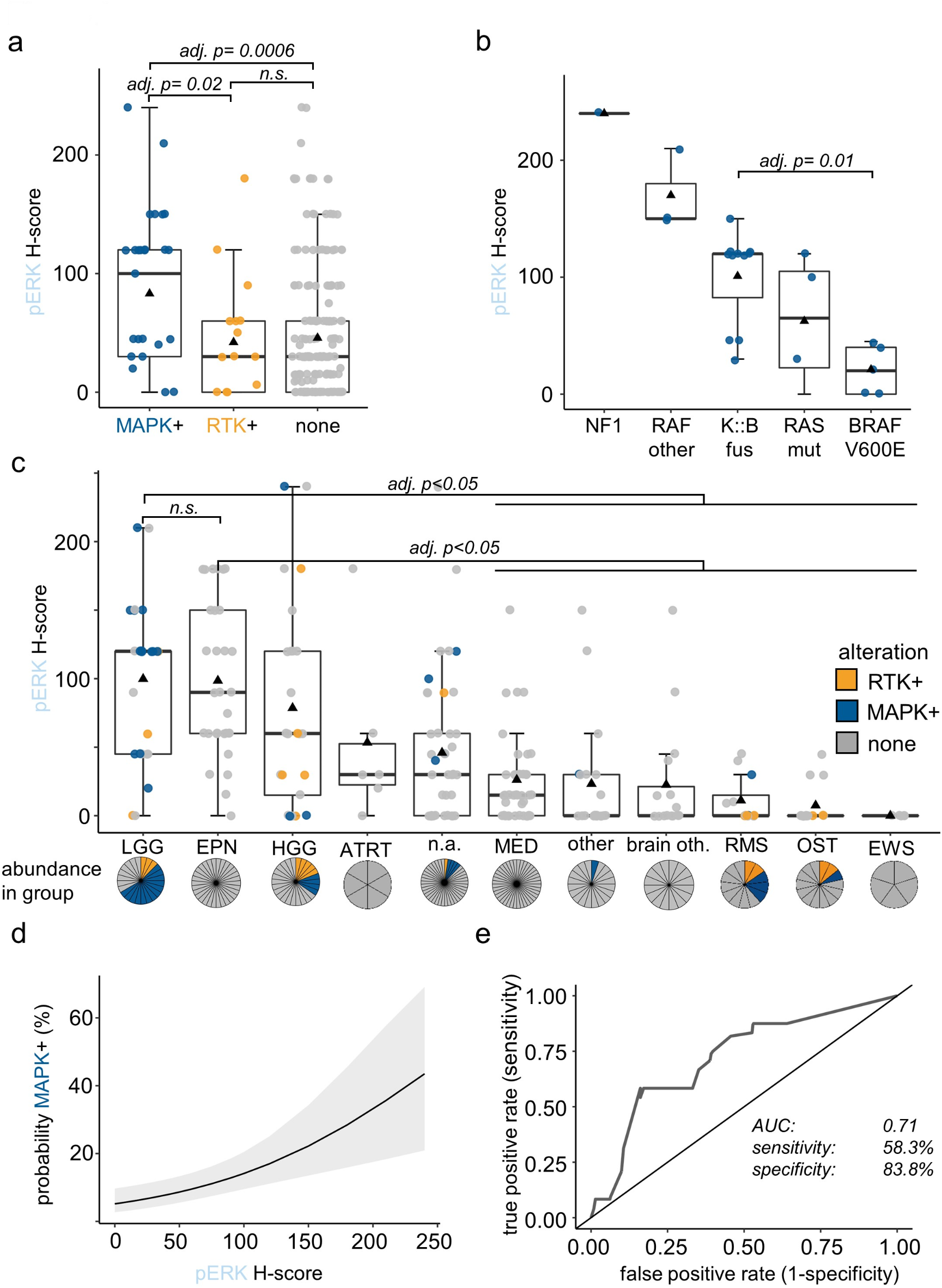
Association of genomic MAPK alterations and phosphorylation status of downstream effectors: Boxplots visualize the minimum value, the first quartile (25th percentile), the median, the third quartile (75th percentile) and the maximum value; black triangles indicate the mean (a) Boxplot comparing the pERK H-scores in the samples with MAPK alteration (MAPK+; blue) to samples with only RTK alteration (RTK+; yellow) and samples without alteration related to MAPK signaling (none; grey); n.s.: not significant; adj.p: adjusted p-value. (b) Boxplot comparing the pERK H-scores in samples with different MAPK alterations. NF1: NF1 alterations; RAFother: structural RAF alterations other than KIAA1549::BRAF fusion, K::B fus: KIAA1549::BRAF fusion; RAS mut: KRAS and NRAS point mutations; BRAF V600E: BRAF V600E point mutations. adj.p: adjusted p-value. (c) Boxplot depicting the pERK H-scores in different tumor groups of the cohort. LGG: low-grade glioma, EPN: ependymoma; HGG: high-grade glioma; ATRT: atypical teratoid rhabdoid tumors, n.a.: samples without definitive methylation based classification; MED: medulloblastoma; other: tumors form other molecular classes outside the CNS; other brain: CNS tumors form other molecular classes than LGG, HGG, ATRT or MED; RMS: rhabdomyosarcoma; OST: osteosarcoma; EWS: En.s.: not significant; adj.p: adjusted p-value. The pie charts below the boxes indicate the abundance of alterations in the respective subgroups. (d) Probability of the presence of a MAPK alteration in relation to pERK level based on binary logistic regression analysis. Grey field indicates the 95% confidence interval. (e) ROC curve for sensitivity and specificity of pERK as predictor for the presence of a MAPK-alteration at an optimal pERK H-score cutoff of 91–99. AUC: Area under the curve.