Fig. 1
From: To establish and validate autophagy related biomarkers for the diagnosis of IgA nephropathy

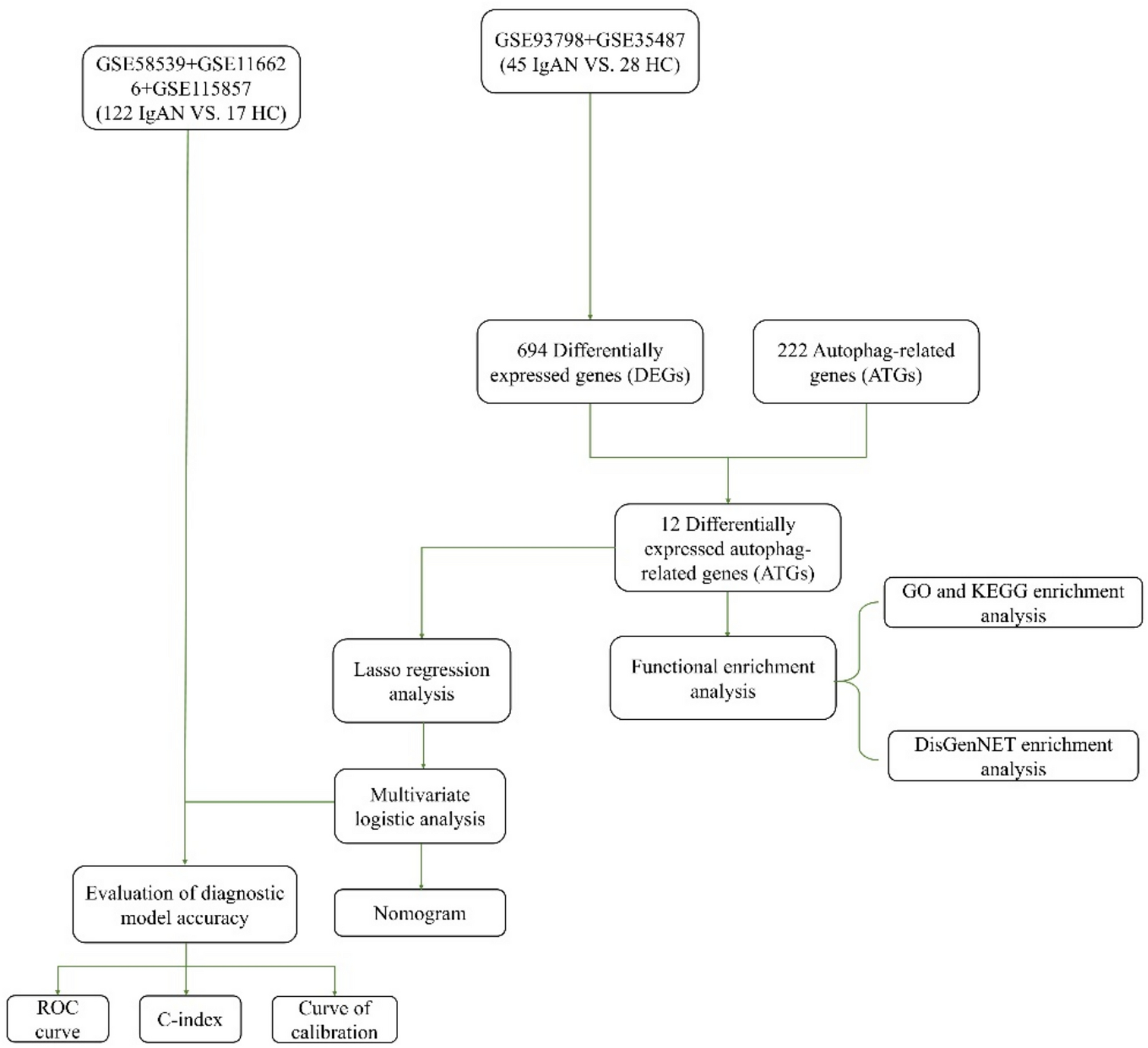
The technology roadmap of this study.
From: To establish and validate autophagy related biomarkers for the diagnosis of IgA nephropathy

The technology roadmap of this study.