Fig. 2
From: To establish and validate autophagy related biomarkers for the diagnosis of IgA nephropathy

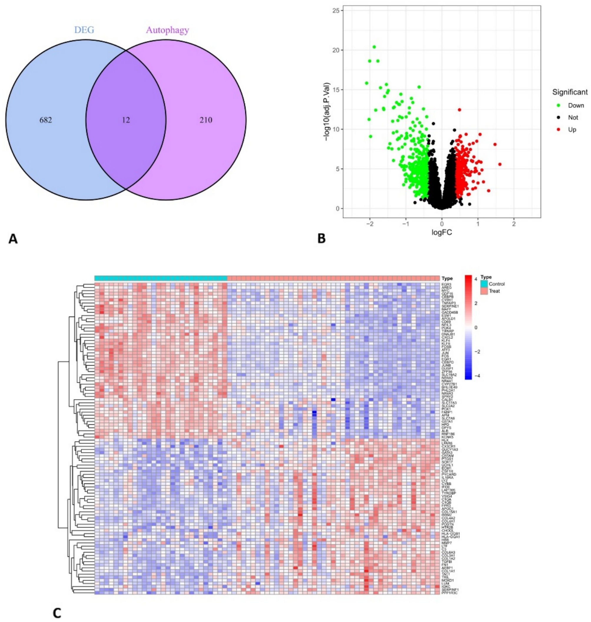
Visualization of the results of identification of AT-DEGs. (A) Intersection Venn diagram of DEGs and ATGs. The intersection part is 12 AT-DEGs. (B) Volcano plot of AT-DEGs. Red indicates up-regulated genes, green indicates down-regulated genes, and black indicates genes with no significant difference. (C) Heatmap of AT-DEGs. The red colored grid represents the gene presenting high expression in the sample, and the blue grid represents the gene presenting low expression in the sample.