Fig. 2
From: Strain-specific differences in cerulein-induced acute and recurrent acute murine pancreatitis

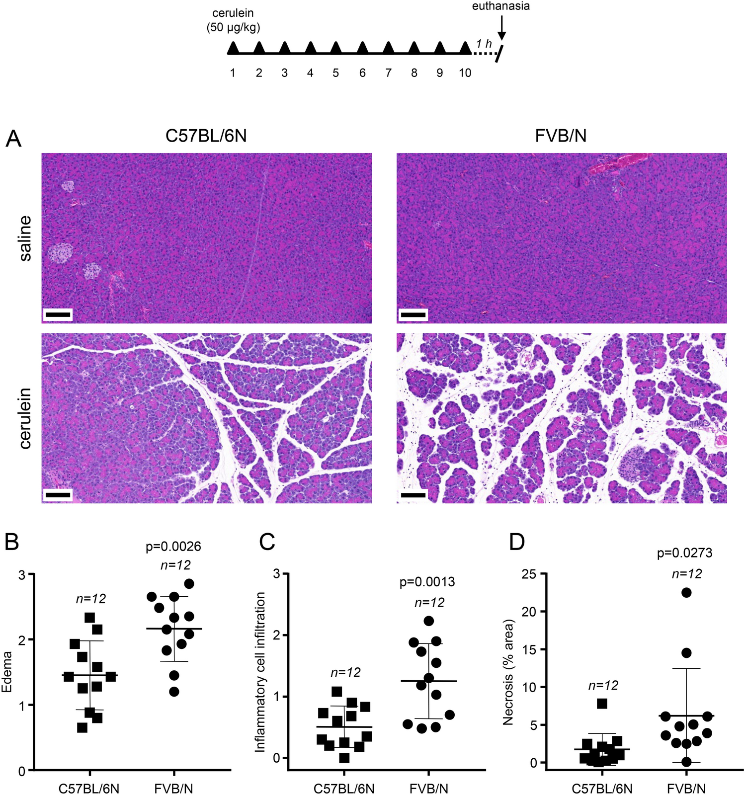
Histology of cerulein-induced acute pancreatitis in C57BL/6N and FVB/N mice. (A) Representative hematoxylin–eosin-stained pancreas sections are shown from saline and cerulein-treated C57BL/6N and FVB/N mice. Scale bars correspond to 100 µm. Histological scoring for (B) edema, (C) inflammatory cell infiltration, and (D) necrosis. Individual data points with the mean and standard deviation are shown. The difference of means between groups was analyzed by unpaired t-test.