Fig. 5

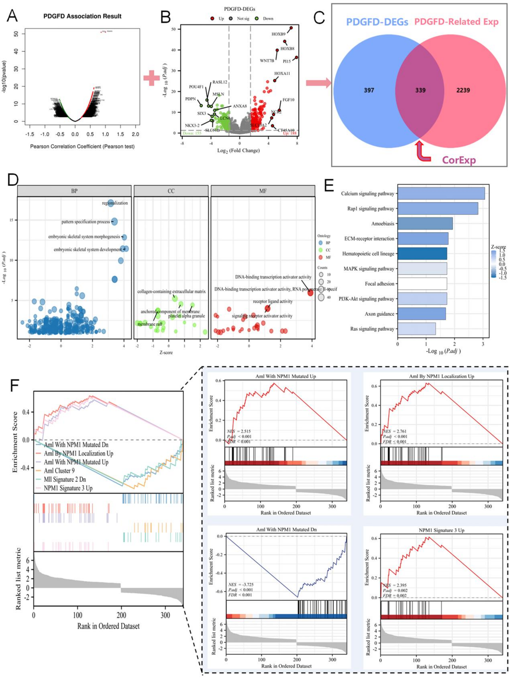
Functional enrichment analysis of PDGFD gene. (A–C) Screening of genes related to PDGFD for functional enrichment analysis. (D) GO Terms. (E) KEGG pathways. (F) GSEA analysis.

Functional enrichment analysis of PDGFD gene. (A–C) Screening of genes related to PDGFD for functional enrichment analysis. (D) GO Terms. (E) KEGG pathways. (F) GSEA analysis.