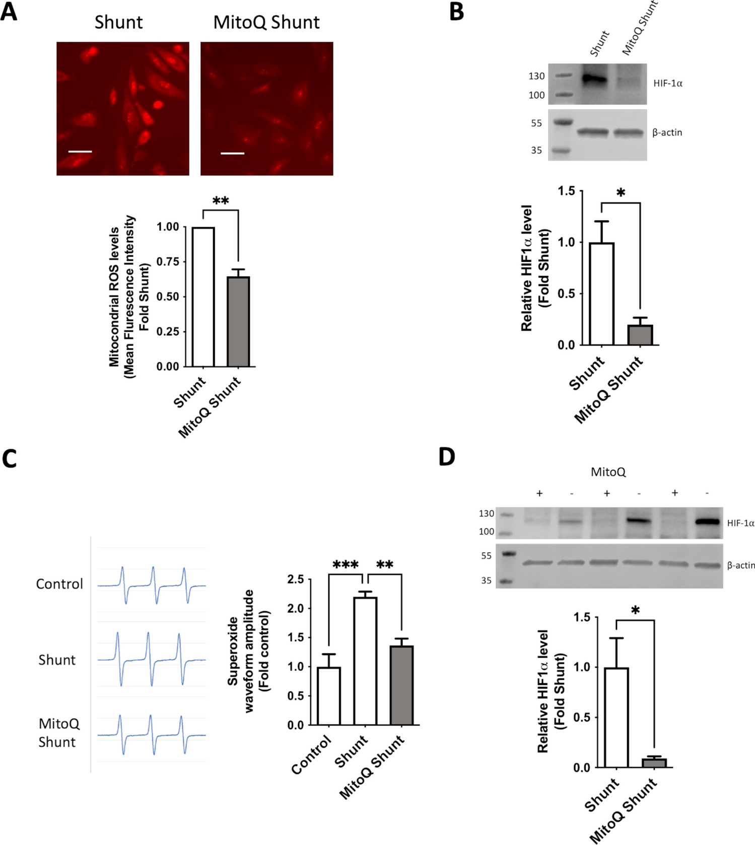
Fig. 5

Shunt animals were treated daily with oral MitoQ. Primary PAEC cell lines were derived, and peripheral lung tissues collected and snap frozen from treated (note that all tissues and PAECs derived from these treated animals are labelled “MitoQ Shunt”) and untreated shunt animals for analysis. (A) MitoQ shunt PAECs exhibit lower mitochondrial ROS production than shunt PAECs based on fluorescence intensity with MitoSOX staining. Results were analyzed as control and shunt pairs, with each shunt normalized to paired control PAEC fluorescence level. N = 3 shunt and N = 3 control cell lines. (B) MitoQ shunt PAECs (N = 4) have significantly lower HIF-1α protein levels than shunt cells (N = 5) by Western Blot. (C) Peripheral lung tissue from MitoQ shunt animals (N = 4) demonstrates lower superoxide levels than shunt animals (N = 4) and no different from lung tissue from physiologically normal control animals (N = 4) by EPR with representative waves included for each group. Analysis was performed by 2-way ANOVA with α of .05 as the significance threshold. (D) Peripheral lung tissue from MitoQ shunt animals (N = 4) has significantly lower levels of HIF-1α protein than untreated shunts. Western blots HIF-1α levels are normalized to β-actin as an internal loading control and expressed as ratios of band intensity. All p-values calculated by unpaired, 2-tailed t-test with p < 0.05 considered significant.