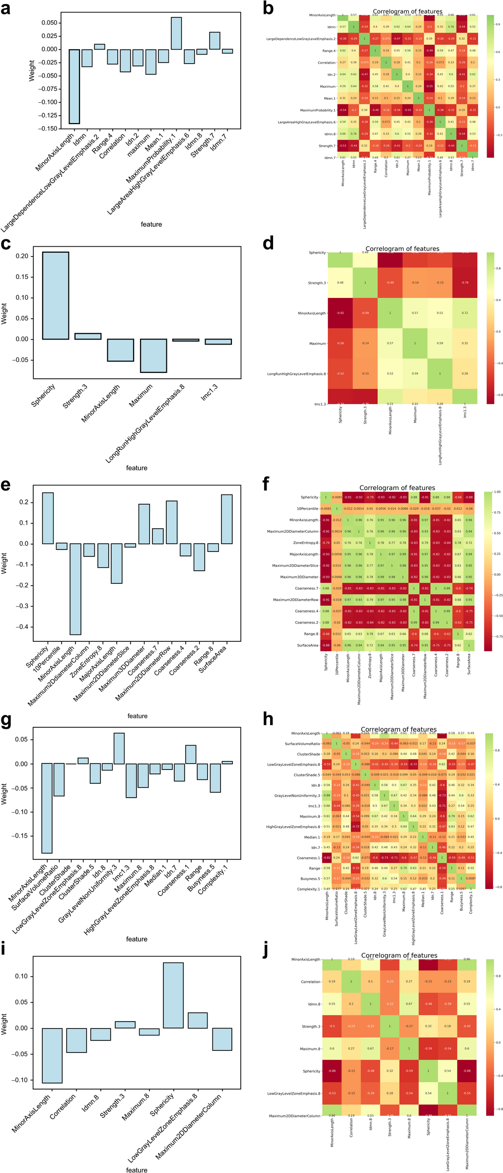
Fig. 2

Weight map and heatmap of peritumoral omics features. (a and b) represent the 1-mm peritumoral features; (c and d) represent the peritumoral 2-mm features; (e and f) represent the peritumoral 3-mm features; (g and h) represent the 4-mm peritumoral features; (i and j) represent the 5-mm peritumoral features.