Fig. 4
From: Prognostic biomarker RIMS1 and its association with immune infiltration in glioblastoma

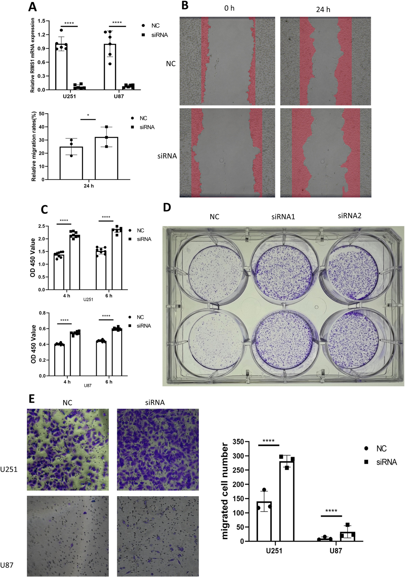
Knockdown of RIMS1 promotes migration and proliferation of glioblastoma cells in vitro. (A) Knockdown of RIMS1 in U87 MG and U251 MG cells verified by RT-qPCR. (B) Wound healing and CCK-8 assays showing faster migration and enhanced proliferation in RIMS1 knockdown cells. (C) CCK-8 assay results indicating increased proliferation in U87 and U251 cells with RIMS1 knockdown. (D) Colony formation assay showing increased colony-forming ability in U251 MG cells with RIMS1 knockdown. (E) Transwell assay assessing migration and invasion in U87 and U251 cells with and without RIMS1 knockdown.