Fig. 6
From: Epicardial adipose tissue features as a biomarker and therapeutic target in coronary artery disease

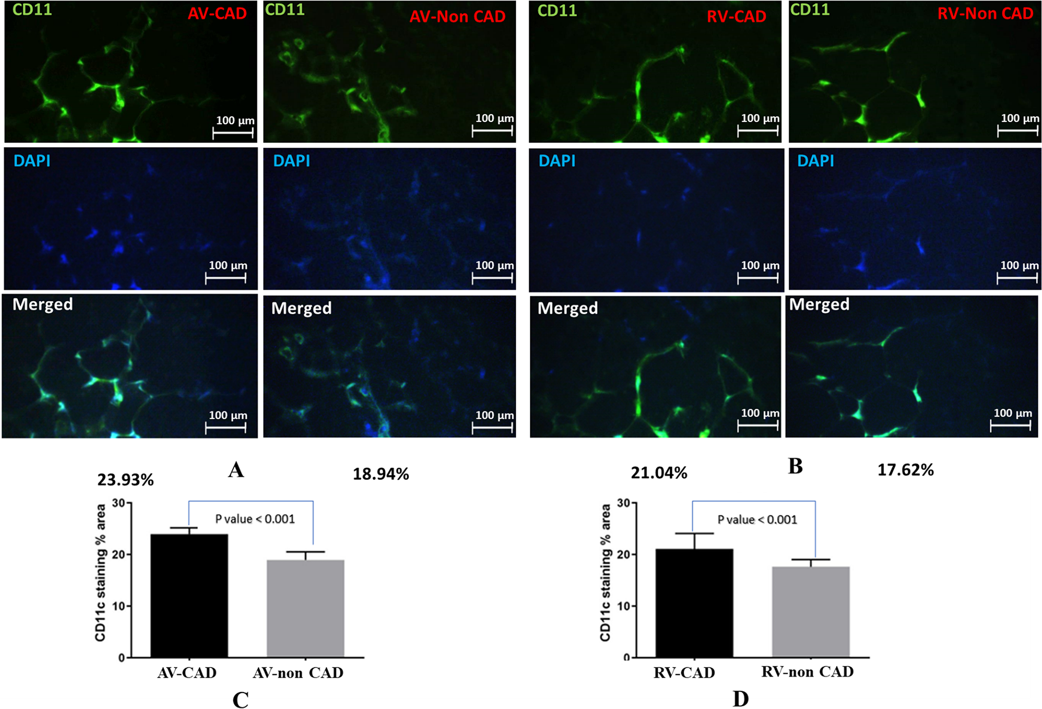
(A, B) Immunohistochemistry staining of CD 11 in atrioventricular and right ventricular epicardial fat in two CAD and non-CAD groups. (C, D) Quantitative comparative demonstration of CD 11 expression in in atrioventricular and right ventricular epicardial fat in two CAD and non-CAD groups.