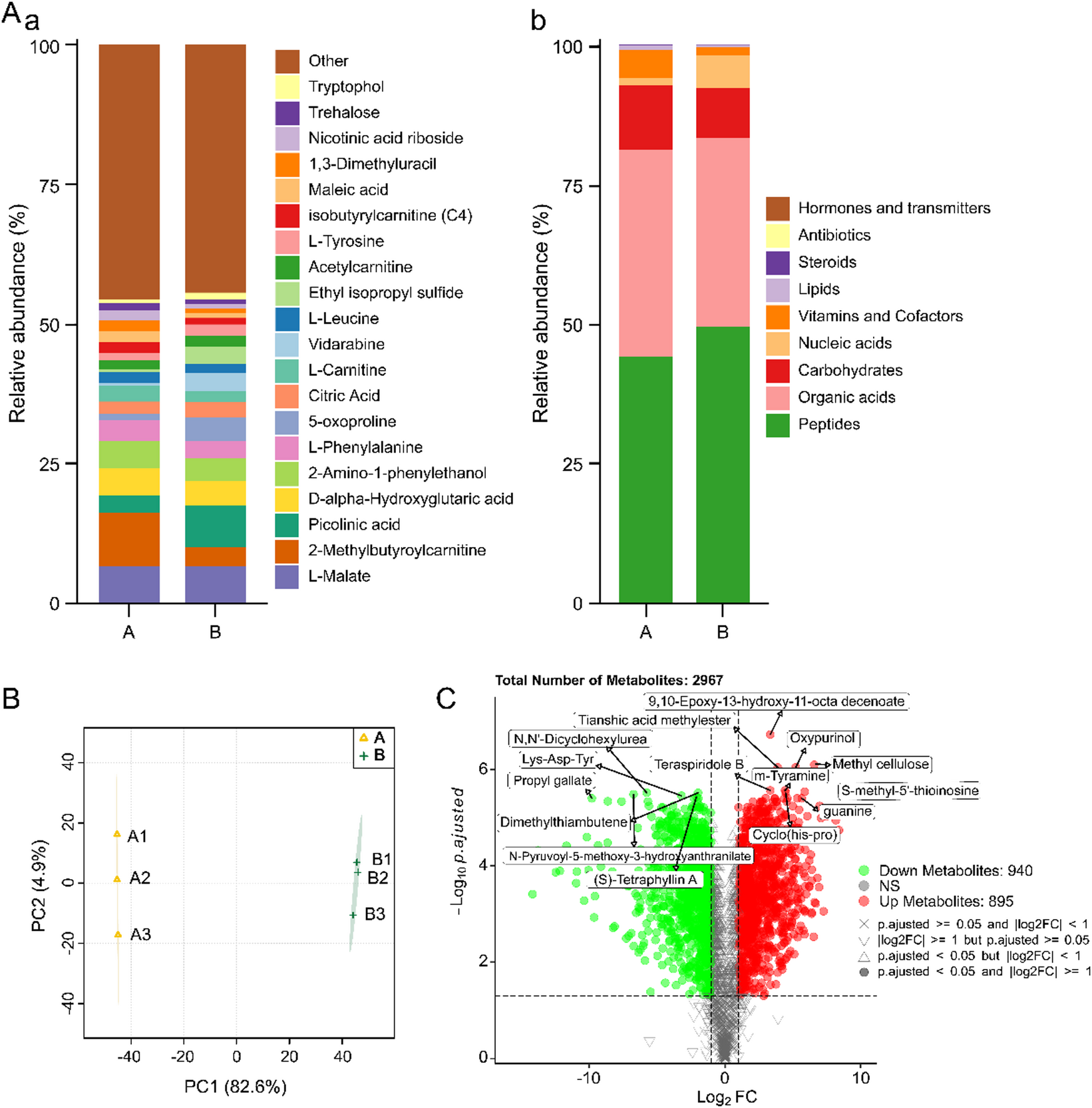
Fig. 7
From: Chemical composition, metabolomics, and functional potential of Pholiota nameko pre-cooking liquid

Untargeted metabolomics of P. nameko fruiting bodies and pre-cooking liquid. (A) Metabolite content (Table 3); (B) PCA analysis; (C) Volcano plot analysis.