Abstract
Lung cancer is one of the most common malignant tumors worldwide, seriously threatening human health. PAB (pseudolaric acid B), an extract of pseudolarix amabilis, has exhibited notable anticancer properties. Nevertheless, the molecular mechanisms underlying PAB-induced anticancer activities remain controversial in lung cancer especially. Herein we aim to investigate the role of IAPs in PAB-induced anticancer effects. PAB selectively inhibits the viability of lung cancer cells and downregulates the expression of IAPs. Transcriptomic analysis suggests that PAB induces lung cancer cells ferroptosis. PAB indeed promotes ferroptotic cell death since PAB enhances lipid oxidation and Fe2+ content. Interestingly, PAB markedly enhances Survivin expression. Suppression of Survivin abolishes PAB-induced ferroptosis. PAB significantly strengthens JNK and ERK kinase activities. We further demonstrate suppression of JNK/ERK reversed PAB-mediated-cytotoxicity, meanwhile restores the expression of Survivin and ferroptosis-related proteins. Consistently, xenograft tumor model results also support that PAB induces ferroptosis through Survivin upregulation. Collectively, we demonstrate PAB induces ferroptosis in lung cancer cells in vivo and in vitro depending on JNK and ERK-mediated Survivin upregulation, providing novel insight for clinical administration of PAB in lung cancer.
Introduction
Lung cancer continues to be the predominant cause of cancer-related mortality worldwide. NSCLC (non-small cell lung cancer) accounts for more than 85% of all lung cancers. Early-stage lung cancer is difficult to diagnose and predict, while the prognosis for advanced-stage lung cancer is unfavorable1,2. Resistance to immunotherapy and molecularly targeted therapy modality is a substantial challenge in clinical therapy3,4. Hence, alternative anti-tumor agents that are both highly effective and have minimal side effects are urgently needed.
In recent years, anti-tumor drugs derived from plants have garnered tremendous attention, due to their distinctive physiological activities, outstanding therapeutic effects, lower toxicity, natural alignment with biological targets, and multifunctional characteristics5. Plant-derived anticancer drugs such as vincristine6 and paclitaxel7 are administered in clinical practice. PAB (Pseudolaric acid B) is a diterpenoid compound extracted from the near-root bark or dry root bark of Pseudolarix amabilis, a plant of the Pinaceae family, described in TCM (Traditional Chinese Medicine) as “tu-jin-pi” or “jin-qian-song-pi” 8. PAB demonstrates outstanding performance in numerous aspects, such as anti-fungal activity9, anti-angiogenesis10 and anti-fertility11. Notably, PAB shows promising potential against gastric cancer12, liver cancer13, cervical cancer14 and breast cancer15.In lung cancer, PAB induces both senescence16 as well as apoptosis17, however blocking glucose uptake contributes to the switch from senescence to apoptosis16. Meanwhile, PAB provokes autophagy and promotes ferroptosis18, and causes G2/M arrest17. Despite these characterizing results, the therapeutic potential of PAB in lung cancer remains controversial.
IAPs (Inhibitor of apoptosis proteins), including XIAP, c-IAP1, c-IAP2, NAIP, Livin, Survivin and BRUCE, play a crucial part in the process of cell death19,20,21. Dysregulation of IAPs expression is found in many cancers and is negatively associated with the prognosis of various cancer patients’ prognosis22,23. Currently, several small molecule inhibitors of IAPs are in clinical trials in tumors, including LCL161, Birinapant and GDC-0152 24, which could enhance the sensitivity of chemotherapeutic drugs25,26, and overcome apoptosis resistance27,28. However, it remains unknown whether IAPs play a part in PAB-induced anticancer effects.
In this study, we aim to explore the role of IAPs in PAB-induced anticancer activities in vivo and in vitro. PAB selectively suppresses the proliferation of lung cancer cells without affecting bronchial epithelial cells. PAB slightly promotes apoptosis, although markedly reduces the expression of IAPs, including c-IAP1, c-IAP2 and XIAP. Transcriptomic results suggest that PAB may induce ferroptosis, our data demonstrate that PAB enhances lipid peroxidation and iron accumulation which are reversed by ferroptosis inhibitor DFO. Unexpectedly, PAB greatly promotes the expression of Survivin, further results demonstrate that PAB-induced ferroptosis depends on Survivin upregulation because inhibition of Survivin abolishes PAB-induced ferroptotic cell death. Additionally, our data reveals that PAB initiates ferroptosis through JNK/ERK-mediated IAPs expression. Finally, PAB retards the growth of tumors in vivo by inducing ferroptosis through Survivin upregulation. Collectively, our data suggests that PAB mainly induces ferroptotic cell death depending on JNK/ERK-mediated Survivin upregulation, further broadening the role of IAPs especially Survivin in ferroptosis.
Materials and methods
Chemical compounds and cell lines
PAB (HY-N6939), DFO (HY-B0568), SP600125 (HY-12041), U0126 (HY-12031 A), YM155 (HY-10194), z-VAD-FMK (HY-16658B), CQ (HY-17589 A) were purchased from MedChem Express (Shanghai, China). Human bronchial epithelioid cells (HBE) and lung cancer cells (A549, H460) were obtained from the Shanghai Bank of Cells (Shanghai, China). A549, H460 and HBE cells were cultured in RPMI-1640 (Biological Industries, Israel) culture medium mixed with 10% fetal bovine serum (OriCell, China) and 1% penicillin-streptomycin (Proteintech, USA). Cells were maintained in a 5% CO2 humidified incubator at 37 °C.
Cell proliferation assay
Cell viability was evaluated using the Cell Counting Kit-8 (CCK-8) (Proteintech, USA). Briefly, 1.2 × 104 cells / well were plated in a 48-well plate and allowed to adhere overnight before treatment. After drug exposure, 200 µL of culture medium containing 20 µL of CCK-8 reagent was added to each well and incubated at 37 °C for 1.5 h. The absorbance was then measured at 450 nm was then measured. To further clarify the ability to inhibit proliferation by employing the Edu assay kit (Beyotime, China) was used. After treatment, the cells were washed with PBS, and then added to Edu. Add 1 µL of Edu staining solution with a ratio of Edu to a complete medium of 1:1000. Incubate the cells for 2 h in the dark at room temperature. Finally, take images under a fluorescence microscope.
Crystalline Violet stain
2.6 × 105 cells/well were plated in a 6-well plate and allowed to adhere overnight before treatment. Following drug exposure, the culture medium was removed, rinsed twice with PBS, fixed in 4% paraformaldehyde for 30 min, and then stained subsequently stain with crystal violet for 15 min (Solarbio, China).
Annexin V-FITC/Propidium iodide staining
Annexin V-FITC/PI Apoptosis Detection Kit (Pricella, China). Briefly, 2.6 × 105 cells/well were plated in a 6-well plate and allowed to adhere overnight before treatment. Following drug exposure, all cells were collected into flow cytometry tubes, and FITC-Annexin V and PI (Propidium iodide) were added to each tube, and incubated for 10 min at room temperature in the dark. Subsequently, the proportion of apoptotic cells was then analyzed by flow cytometry. Following data acquisition via flow cytometry, FlowJo v10.8.1 software was then used to analyze the resulting data, with the percentage of cells in the Annexin V+/PI + quadrant (representing late apoptotic/necrotic cells) calculated as the cell death rate.
Measurement of mitochondrial membrane potential (MMP)
The JC-1 assay kit (Beyotime, China) was used according to the manufacturer’s instructions. After treatment, the cells were placed in 300 µL of JC-1 staining working solution and 300 µL of complete culture medium at 37 °C in the dark for 20 min. Finally, the fluorescence intensity of the JC-1 aggregates/monomers (red fluorescence/green fluorescence) was collected using a fluorescence microscope.
RNA sequencing
RNA was extracted from cells using TRIzol (Invitrogen, USA) reagent. Library construction and RNA-sequencing procedures were completed by Personal Company.
Western blotting
Lyse cells were on ice for 30 min in RIPA lysis buffer containing proteinase inhibitors (Proteintech, USA). Determine the protein concentration at 562 nm using the BCA protein assay kit (Biosharp, China). Each protein sample (30–50 µg) was loaded onto an SDS-PAGE gel and transferred to a PVDF membrane (Millipore, Carrigtwohill, Ireland). The PVDF membrane was blocked with 5% skimmed milk for 1.2 h, followed by incubation with the primary antibody at 4 °C overnight. Subsequently, the PVDF membrane was incubated with the secondary antibody at room temperature for 1 h. Finally, a fluorescence signal was generated using ECL Plus (Proteintech, USA) Western Blotting Substrate. The following antibodies were used: PARP (CST, #9542), Caspase 3 (Abcam, #32351), Bax (Proteintech, #50599-2-lg), Bcl-2 (CST, #15071), p-JNK (Zen Bioscience, #381100), p-ERK (PTMBIO, #PTM-6324), p-p38 (Zen Bioscience, #310091), c-IAP1 (CST, #7065), c-IAP2 (CST, #3130), XIAP (CST, #2045), Survivin (CST, #2808), SLC7A11 (Zen Bioscience, #R382036༉, GPX4 (Zen Bioscience, #R24461), GAPDH (CST, #2118).
Quantitative real-time polymerase chain reaction (qRCR)
Cellular RNA was extracted with an RNA Kit (Invitrogen, USA). The RNA was reverse-transcribed into cDNA by employing a reverse transcription kit (CWBIO, China). For quantitative PCR, 2×Taq MasterMix (CWBIO, China) was utilized. The 2 − ΔΔCt method was employed to analyze qRT-PCR data. The primers for RT-PCR were synthesized by the Sangon Company (Sangon, Shanghai, China). The primers sequences are as follows: SLC7A11-F: ACGGTGGTGTGTTTGCTGTCTC; SLC7A11-R: GCTGGTAGAGGAGTGTGCTTGC; GPX4-F: CCCGATACGCTGAGTGTGGTTTG; GPX4-R: TCTTCGTTACTCCCTGGCTCCTG; BIRC2-F: GTGTTCCAGTTCAGCCTGAGCAG; BIRC2-R: ACACCTCAAGCCACCATCACAAC; BIRC3-F: CTGTGATGGTGGACTCAGGTGTTG; BIRC3-R: AGGGTAACTGGCTTGAACTTGACG; BIRC4-F: GGAGATACCGTGCGGTGCTTTAG; BIRC4-R: CCTGTGTCTTCCAACTGCTGAGTC; BIRC5-F: CCACTGAGAACGAGCCAGACTTG; BIRC5-R: CGCACTTTCTCCGCAGTTTCCTC; ACTB-F: CCTGGCACCCAGCACAAT; ACTB-R: GGGCCGGACTCGTCATAC.
Mitochondria reactive oxygen species (mtROS) measurement of mitochondrial ROS
Cells were inoculated into 6-well culture plates for treatment. Then, 500 µl of serum-free culture medium containing 5 µM mtSOX Deep Red (DOJINDO, Japanese) was incubated with the cells at 37 °C for 30 min. After collecting the cells and removing excess dye with 500 µL of PBS, the change in ROS was measured by flow cytometry.
Lipid peroxidation detection
Cells were inoculated into 48-well plates, and then treated with the drug. After incubation for 30 min the cells at 37 °C in the dark in 5 µM BODIPY 581/591 C11 (Invitrogen, USA), the cells were washed twice with PBS and detected by fluorescence microscopy (red non-oxidative/green oxidative).
Detection of total iron ion content within cells
Fe2+ was determined by using the Total Iron Ion Detection Kit (Applygen, USA) according to the manufacturer’s instructions. After the treatment, the cells were harvested, washed with PBS, and collected for iron ion extraction. The absorbance was then measured at 550 nm.
Transmission electron microscope
Cells were collected using a cell scraper and fixed overnight at 4 °C in a 2.5% glutaraldehyde solution. The samples were then dehydrated, embedded, ultrathin sectioned, and stained. Finally, the sample was observed.
Detection of mitochondrial morphology
Cells were seeded in cell climbing slices at a density of 1.5 × 103 per well, and the cells were treated. Subsequently, the cells were incubated with a mixture of 10 µM Mito Tracker (Solarbio, China) and basal medium for 10 min, and images were collected by ultra-high resolution fluorescence microscopy.
SiRNA
Transfections were performed using cells grown to approximately 40% confluence. First, 3 µL of Lipofectamine 2000 (Polyplus-transfection, France) and 1 µL of siRNA were mixed with 200 µL of Serum-free medium according to the experimental protocol and allowed to stand for 20 min at the ordinary temperatures. The 12-well plate was then replaced with 800 µL of complete medium, with mixed siRNA added to the appropriate wells, followed by mixing. After 6 h the media was changed and cells were incubated for an additional 24 h, at which point they were collected for subsequent experiments. The sequences are as follows: siBIRC5-1 GGACCACCGCATCTCTACA; siBIRC5-2: CAAAGGAAACCAACAATAA.
Animals
Specific pathogen-free (SPF) grade BALB/c nude mice (female, weight 18–22 g, 6 weeks old) were purchased from Kunming Medical University Laboratory Animal Center (Kunming, China). The mice were housed in the SPF-grade Laboratory Animal Center of Kunming Medical University Laboratory Animal. The mice were maintained specific-pathogen free conditions with a 12/12-hour light/dark cycle, 22–26 ℃, 30–70% relative humidity with sterile pellet food and water ad libitum and the experiments were carried out after one week of adaptive feeding.
All animal experiments were conducted in accordance with the ARRIVE guidelines and were approved by the Animal Experiment Ethics Committee of Kunming Medical University Laboratory Animal (approval number: kmmu20230490). Euthanasia was performed by intraperitoneal injection of pentobarbital sodium (150 mg/kg)29,30. All procedures were carried out by trained personnel to ensure animal welfare and minimize suffering.
In vivo tumor xenograft model
A subcutaneous tumor model was established by injecting 1.5 × 106 cells into the lateral peritoneal cavity of the mice. Once the average tumor volume reached 100 mm3, the mice were randomly divided into three groups and intraperitoneally injected daily with 100 µL of PBS, 15 mg/kg or 30 mg/kg PAB. The tumor size and mouse weight were measured daily from the start of treatment. The tumor volume (mm3) was calculated using the following formula: (longest axis length × width)/2, where length was the longest axis and width was perpendicular. Finally, the mice were euthanized and all tumors were collected for further analysis.
Hematoxylin and Eosin (H&E) staining, immunohistochemical analysis
Tissue samples obtained from mice were immediately rinsed in cold PBS, fixed overnight with 4% paraformaldehyde, and then dehydrated in ascending concentrations of ethanol and xylene. Subsequently, the samples were embedded in paraffin and sectioned at 4 μm. For H&E staining, the tissue sections were deparaffinized and stained with standard H&E solution. For immunohistochemical staining, the tissue sections were dewaxed and antigen retrieval was performed by heating in a boiling water bath (100 °C) in a microwave oven for 10 min in citrate buffer. Endogenous peroxidase activity was blocked by incubation with 3% H2O2 for 10 min at room temperature. Subsequently, the tissue sections were then blocked with 5% goat serum for 40 min and incubated with primary antibodies (including overnight incubation at 4 °C). Then, the DAB solution was then added for color development. After a brief rinse, the sections were counterstained briefly with hematoxylin to stain the nuclei. Finally, the sections were dehydrated in ethanol and xylene and mounted with neutral resin. The following antibodies were used: Survivin (CST, #71G4B7), 4HNE (R&D, #MAB3249), Ki67 (CST, #27309-1-AP).
Statistical analysis
Statistical analyses and graphs were performed using the GraphPad Prism 8.0 software (GraphPad Software, USA). Comparisons between two groups were performed using the student’s t-test, while one-way ANOVA was used for multiple group comparisons. Data are presented as mean ± S.D. A p-values of less than 0.05 (p < 0.05) were considered significant. A significance level of * p < 0.05, ** p < 0.01, *** p < 0.001, and ns p > 0.05 was considered statistically significant.
Results
PAB inhibits the proliferation of lung cancer cells
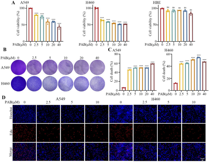
Previous studies have reported that PAB may inhibit the proliferation of esophageal squamous31, human hepatoma32 cervical cancer33, and lung cancer17 although, the molecular mechanisms underlying PAB-induced anticancer activities remain elusive. Therefore, we confirm the anticancer effects in lung cancer in vitro. PAB significantly inhibits the viability of lung cancer cells in a dose-dependent manner (Fig. 1A, B). Moreover, the incidence of cell death increased with PAB stimulation (Fig. 1C, Fig. S1B). Consistently, Edu results show that the proliferative ability is significantly diminished following PAB exposure (Fig. 1D, Fig. S1A). Interestingly, HBE cells are insensitive to PAB (Fig. 1A). These results demonstrate that PAB selectively blocks the proliferation of lung cancer cells in vitro.
PAB inhibits the proliferation of lung cancer cells. (A) The viability of A549, H460 and HBE cells is measured by CCK8 assays following treatment with PAB (0, 2.5, 5, 10, 20, 40 µM) for 72 h. (B) The cell viability of A549 and H460 treated with PAB (0, 2.5, 5, 10, 20, 40 µM) for 72 h is detected by crystal violet staining. (C) The quantitative analysis of cell death of the A549 and H460 cells is measured by the treatment with PAB (0, 2.5, 5, 10, 20, 40 µM) for 72 h.(D) Representative Edu assay showing proliferation analysis of A549 and H460 after PAB treatment for 16 h. Hoechst 33342 is used as a nuclear counterstain. Scale bars, 50 μm. The results are presented as the means ± S.D., n ≥ 3, *** p < 0.001 versus control group; ns, no significance.
PAB downregulates the expression of IAPs
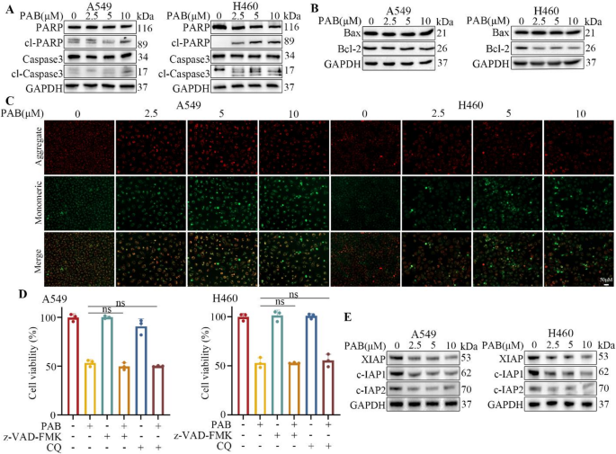
Previous studies have indicated that senescence16, apoptosis17, and ferroptosis18 are involved in PAB-induced anticancer effects, therefore it is necessary to clarify the type of cell death induced by PAB. Our data suggest that PAB induces slightly apoptotic cell death since PAB mildly induces PARP and Caspase 3 cleavage (Fig. 2A, Fig. S2A). However, while PAB treatment did not significantly alter Bcl-2 or Bax protein levels in A549 cells, it induced a concentration-dependent decrease in Bcl-2 expression in H460 cells (Fig. 2B, Fig. S2B). Disruption of MMP (Mitochondrial membrane potential) permeability is closely associated with the occurrence of apoptosis34. Nevertheless, PAB causes a partial decrease of MMP in lung cancer cells (Fig. 2C, Fig. S2C). As expected, z-VAD-FMK (a pan-caspase inhibitor) and CQ (chloroquine, an autophagy inhibitor) do not rescue PAB-induced cell death, suggesting that non-apoptotic or non-autophagic cell death occurs (Fig. 2D). Previous studies have shown that PAB modulates the expression of IAPs in human ovarian cancer35, thereby we continue to investigate whether PAB affects IAPs expression in lung cancer. Our data demonstrate that PAB greatly downregulates the expression of IAPs, including c-IAP1, c-IAP2, and XIAP (Fig. 2E, Fig. S2D), however, PAB only marginally decreases the transcription level of these proteins (Fig. S2E). In conclusion, our results indicate that PAB downregulates the expression of XIAP, c-IAP1, and c-IAP2, and impact on the induction of apoptosis.
PAB downregulates the expression of IAPs. (A-B) Western blotting analysis is performed on the lysates of A549 and H460 cells treated with PAB (0, 2.5, 5, 10 µM) for 24 h. (C) The changes in mitochondrial membrane potential (MMP) in A549 and H460 cells treated with PAB (0, 2.5, 5, 10 µM) for 24 h are detected. Red corresponds to the aggregate, and green corresponds to the monomerized. Scale bars, 50 μm. (D) The viability of A549 and H460 cells treated with PAB (10 µM) for 72 h in the presence or absence of z-VAD-FMK (10 µM) and CQ (20 µM) is determined by CCK8 assay.
(E) Western blotting analysis is performed on the lysates of A549 and H460 cells treated with PAB (0, 2.5, 5, 10 µM) for 36 h. The results are presented as the means ± S.D., n ≥ 3, ** p < 0.01, *** p < 0.001 versus control group; ns, no significance.
PAB induces ferroptosis in lung cancer cells
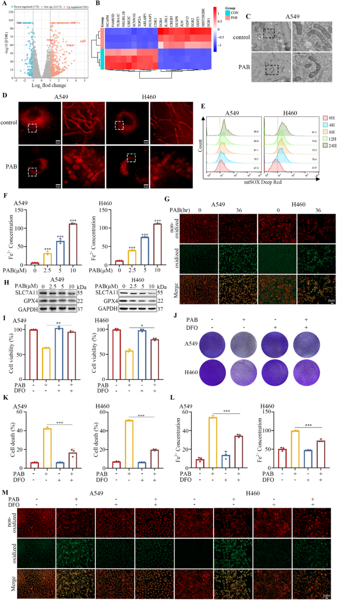
To further explore the underlying mechanisms of PAB-induced anticancer effects, RNA-seq analysis is performed. RNA-seq analysis revealed that 733 proteins exhibited significant differential expression in response to PAB treatment, including 563 up-regulated and 170 down-regulated genes (Fig. 3A). Among them, it is confirmed that CDK1 36 is implicated in the regulation of ferroptosis and the FerrDb (http://www.zhounan.org/ferrdb/current/) point out that CREB5, JUN, DDIT3, EGR1 are involved in ferroptosis among the top 10 genes expressions of up or down-regulated (Fig. 3B). This finding points to PAB hindering the malignant phenotype of lung cancer cells by inducing ferroptosis. Subsequently, we check mitochondrial morphology and find that cell mitochondria atrophy and the membrane density increase (Fig. 3C), and the mitochondrial reticular structure is disrupted, with more mitochondria with shorter shapes (Fig. 3D). Consistently, PAB causes an accumulation of mitochondrial reactive oxygen species (mROS) (Fig. 3E), elevation of Fe2+ (Fig. 3F) and increased lipid peroxides (Fig. 3G Fig. S3A). Consequently, we further examine whether PAB influences the expression of ferroptosis-related proteins. Our results suggest that PAB downregulates the expression of SLC7A11 and GPX4. Concordantly, a marked decreasing trend is observed at the mRNA level (Fig. 3H, Fig. S3B, C). As expected, DFO (deferoxamine, a ferroptosis inhibitor) rescues PAB-elicits cell death (Fig. 3I-K, Fig. S3D). At the same time, DFO diminishes intracellular Fe2+ and lipid peroxidation accumulation (Fig. 3L, M, Fig. S3E). Taken together, these results provide evidence that PAB mainly induces ferroptotic cytotoxicity in lung cancer.
PAB induces ferroptosis in lung cancer cells. (A) Volcano plots of differentially expressed genes. (B) The heat map mainly exhibits the expression levels of 10 up-regulated and 10 down-regulated differentially expressed genes (> 2.0-fold). (C) Representative transmission electron microscopy images show that the A549 cell is treated with PAB (10 µM) for 12 h. Scale bars, 2 μm. (D) Representative images of the impacts of PAB on mitochondrial morphology in A549 and H460 cells follow 12 h treated, with mitochondria labeled by Mito tracker. Scale bars, 5 μm. (E) The changes in mitochondrial reactive oxygen species in A549 and H460 cells treated with PAB (10 µM) for 0, 4, 8, 12 and 24 h are detected by mtSOX red probe. (F, L) The intracellular Fe2+ in A549 and H460 cells are assessed after treatment with PAB (10 µM) either in the presence or absence of DFO (10 µM) for 24 h, followed by extraction for absorbance measurement at 550 nm. (G, M) Lipid peroxidation products are observed and statistically analyzed for 24 h after PAB (10 µM) stimulation of A549 and H460 cells in the presence or absence of DFO (10 µM). The red color indicated non-oxidized form while green color indicated oxidized form. Scale bar, 20 μm. (H) Western blotting analysis is performed on the lysates of A549 and H460 cells treated with PAB (0, 2.5, 5, 10 µM) for 36 h. (I) The viability of A549 and H460 cells treated with PAB (10 µM) for 72 h in the presence or absence of DFO (10 µM) is determined by CCK8 assay. (J) Cell viability of A549 and H460 cells following 72 h treatment with PAB (10 µM), either alone or in combination with DFO (10 µM), is assessed using crystal violet staining. (K) The quantitative analysis of cell apoptosis of A549 and H460 cells treated with PAB (10 µM) for 72 h in the presence or absence of DFO (10 µM) is determined. The results are presented as the means ± S.D., n ≥ 3, * p < 0.05, ** p < 0.01, *** p < 0.001 versus control group.
PAB-induced ferroptosis depends on upregulation of survivin
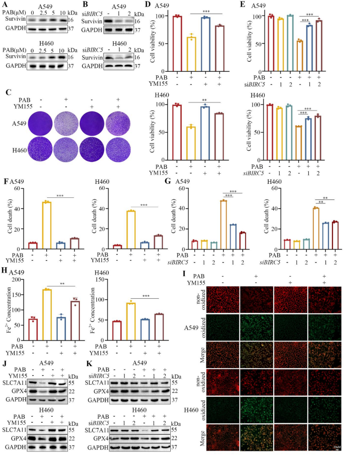
Survivin is a member of the IAPs family and is encoded by BIRC5 37,38. Interestingly, our research indicates that PAB enhances Survivin expression in lung cancer cells, however, there is no significant change in the transcript level (Fig. 4A, Fig. S4A, B). Therefore, we hypothesize that PAB may promote lung cancer cells ferroptosis depending on Survivin. Then YM155 (a specific inhibitor of Survivin) and siRNA are used to block Survivin expression (Fig. 4B, Fig. S4C, D). Both YM155 and siRNA greatly attenuate PAB-induced cell death, evidenced by both CCK8 and FACS results (Fig. 4C-G, Fig. S4E, F), accordingly reverse oxidative stress and destruction of iron homeostasis (Fig. 4H, I, Fig. S4G). Importantly, Survivin deficiency restores the expression of ferroptosis-related proteins, including SLC7A11 and GPX4 (Fig. 4J, K, Fig. S4H, I). Collectively, these findings suggest that Survivin upregulation is indispensable for PAB-induced ferroptosis.
PAB-induced ferroptosis depends on upregulation of Survivin. (A) Western blotting analysis is conducted on the lysates of A549 and H460 cells treated with PAB (10 µM) for 48 h. (B) Western blotting analysis is conducted BIRC5-knockdown A549 and H460 cells. (C) Crystal violet staining determines the viability of A549 and H460 cells after 72 h of treatment with PAB (10 µM) in the presence or absence of YM155 (10 µM). (D) The viability of A549 and H460 cells treated with PAB (10 µM) for 72 h in the presence or absence of YM155 (10 µM) is determined by CCK8 assay. (E) Analysis of cell viability in control and BIRC5-knockdown A549 and H460 cells following treatment with PAB (10 µM) for 72 h by CCK8 assay. (F) The quantitative analysis of cell apoptosis of A549 and H460 cells treated with PAB (10 µM) for 72 h in the presence or absence of YM155 (10 µM) is determined. (G) The quantitative analysis of cell apoptosis in control and BIRC5-knockdown A549 and H460 cells following treatment with PAB (10 µM) for 72 h. (H) The intracellular Fe2+ in A549 and H460 cells are assessed after treatment with PAB (10 µM) either in the presence or absence of YM155 (10 µM) for 24 h, followed by extraction for absorbance measurement at 550 nm. (I) Lipid peroxidation products are observed and statistically analyzed for 24 h after PAB stimulation of A549 and H460 cells in the presence or absence of YM155 (10 µM). The red color indicated non-oxidized form and green color indicated oxidized form. Scale bar, 20 μm. (J) Western blotting analysis is performed on A549 and H460 cell lysates treated with PAB (10 µM) for 48 h in the presence or absence of YM155 (10 µM). (K) Western blotting analysis is performed and BIRC5-knockdown A549 and H460 cells following treatment with PAB (10 µM) for 48 h. The results are presented as the means ± S.D., n ≥ 3, * p < 0.05, ** p < 0.01, *** p < 0.001 versus control group.
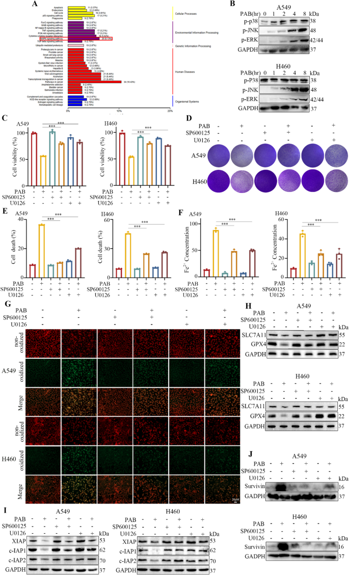
PAB-induced ferroptosis in lung cancer cells depends on JNK/ERK-mediated survivin upregulation
To investigate the mechanism underlying PAB-induced ferroptosis in lung cancer cells. We further analyze the KEGG (Kyoto Encyclopedia of Genes and Genomes)39,40,41 pathway analysis and find that MAPKs (mitogen activated protein kinase pathway) are significantly enriched (Fig. 5A), and that PAB regulates the apoptotic process of human breast cancer via JNK/ERK42. Therefore, we continue to investigate whether PAB promotes ferroptosis through the JNK/ERK pathway in lung cancer cells. PAB markedly strengthens JNK and ERK activities without affecting p38 kinase (Fig. 5B, Fig. S5A). We then investigate whether PAB-induced ferroptosis through JNK/ERK-mediated Survivin upregulation. As expected, SP600125 (a JNK inhibitor) and U0126 (an ERK inhibitor) block PAB-induced ferroptosis (Fig. 5C-E, Fig. S5B). In agreement, SP600125 and U0126 alleviate PAB-induced Fe2+ level and lipid peroxidation (Fig. 5F, G, Fig. S5C). Moreover, suppression of JNK and ERK restores the expression of SLC7A11 and GPX4 (Fig. 5H, Fig. S5D). Meanwhile, SP600125 and U0126 also reverse the inhibitory effect of PAB on c-IAP1, c-IAP2, and XIAP expression (Fig. 5I, Fig. S5E). When the JNK and ERK pathways are blocked, Survivin protein level is also restored (Fig. 5J, Fig. S5F). Collectively, these results suggest that PAB induces ferroptosis in lung cancer cells through JNK/ERK-mediated Survivin upregulation.
PAB-induced ferroptosis in lung cancer cells depends on JNK/ERK-mediated Survivin upregulation. (A) KEGG pathway analysis. (B) Western blotting analysis is conducted on the lysates of A549 and H460 cells treated with PAB (10 µM) for 0, 1, 2, 4, and 8 h. (C) The viability of A549 and H460 cells treated with PAB (10 µM) for 72 h in the presence or absence of SP600125 (10 µM) or U0126 (10 µM) is determined by CK8 assay. (D) Crystal violet staining is used to determine the viability of A549 and H460 cells after 72 h treatment with PAB (10 µM), either alone or in combination with SP600125 (10 µM) or U0126 (10 µM). (E) The quantitative analysis of cell apoptosis of A549 and H460 cells treated with PAB (10 µM) for 72 h in the presence or absence of SP600125 (10 µM) or U0126 (10 µM) is determined. (F) The intracellular Fe2+ in A549 and H460 cells are assessed after treatment with PAB (10 µM) either in the presence or absence of SP600125 (10 µM) or U0126 (10 µM) for 24 h, followed by extraction for absorbance measurement at 550 nm. (G) Lipid peroxidation products are observed and statistically analyzed for 24 h after PAB (10 µM) stimulation of A549 and H460 cells in the presence or absence of SP600125 (10 µM) or U0126 (10 µM). The red color indicated non-oxidized form and green color indicated oxidized form. Scale bar, 20 μm. (H-J) Western blotting analyses are performed on A549 and H460 cell lysates treated with PAB (10 µM) for 48 h in the presence or absence of SP600125 (10 µM) or U0126 (10 µM). The results are presented as the means ± S.D., n ≥ 3, ** p<0.01, *** p < 0.001 versus control group.
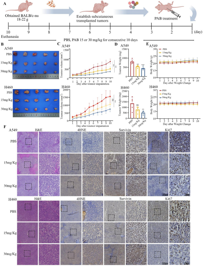
PAB inhibits the growth of transplanted tumors in vivo
A xenograft tumor model is performed to confirm PAB-induced anticancer activities in vivo (Fig. 6A). PAB significantly delays in vivo tumor growth of A549 and H460-derived xenograft tumors (Fig. 6B, C, D). Notably, the weight of the mice remains stable throughout the treatment (Fig. 6E). Moreover, by analyzing lipid peroxidation levels of the tumor section by 4-HNE (4-Hydroxynonenal) immunohistochemical (IHC) staining, we discover significantly enhanced 4-HNE level after PAB administration. Besides, Survivin is upregulated, meanwhile significant reduction of Ki67- positive cells in tumor tissues from animals treated with PAB (Fig. 6F, Fig. S6A). Taken together, PAB promotes ferroptosis depending on Survivin upregulation which suppresses in vivo tumor growth.
PAB inhibits the growth of transplanted tumors in vivo. (A) Construction of the transplanted tumor and diagram of the drug treatment pattern. (B) Images of isolated tumors from nude mice treated with PBS, PAB 15 mg/kg or 30 mg/kg. (C, D, E) Tumor volume and the curves of body weight alterations curves of nude mice throughout the treatment periods. (F) Representative images and statistical analysis of immunohistochemical examination of Ki67, 4-HNE and Survivin in tumor tissues through H&E staining and IHC detection. Scale bars, 100 μm. The results are presented as the means ± S.D., n ≥ 3, * p < 0.05, ** p < 0.01, *** p < 0.001 versus control group; ns, no significance.
Discussion
Lung cancer constitutes a global health menace on account of cancer-evoked mortality. TCM (Traditional Chinese Medicine) has emerged as a major focus of attention in cancer research due to its distinctive advantages. PAB (pseudolaric acid B), an extract of pseudoelastic rosin, has shown remarkable anticancer activity, but the underlying mechanisms by which PAB influences oncogenesis remain largely unclear. Based on our studies, we identified that PAB could inhibit lung cancer progression through ferroptosis, which is regulated by the IAPs/JNK/ERK pathway. These results elucidate the potential mechanisms through which PAB inhibits the progression of lung cancer, emphasizing the crucial roles of ferroptosis.
PAB, as a natural medicine, has demonstrated excellent therapeutic effects in tumor suppression. PAB exerts anti-proliferation effects in a variety of tumor cells through multiple pathways31,43,44,45. PAB has been reported to induce apoptosis in lung cancer cells, but it converts the cells from apoptosis to senescence, which is associated with the activation of p53 and induces increased glucose utilization17,46. Autophagy is induced when PAB mediates of AMPK/mTOR pathway47. Furthermore, PAB can contribute to ferroptosis via the generation of ROS and providing available labile iron NCOA4-mediated ferritinophagy18. Likewise, we confirmed that PAB does induce ferroptosis in lung cancer cells (Fig. 3H, Fig. S3B).
Ferroptosis represents an RCD (non-apoptotic regulated cell death) program. Ferroptosis is characterized by the accumulation of Fe2+ and lipid peroxidation, both of which cause oxidative membrane damage and are the key factors that trigger ferroptosis48. Accumulating studies have demonstrated that ferroptosis is a significant tumor suppression mechanism that occurs during cellular metabolism and imbalanced redox homeostasis49. Liu et al. report that the anti-inflammatory effect of PAB is mediated by the regulation of NRF2 50 and the SLC7A11/GPX4 protein is regulated by p53 during the initiated phase of ferroptosis51,52,53. Although SLC7A11 and GPX4 are key molecules in initiating ferroptosis54,55, upregulation of Survivin is critical in PAB-induced ferroptotic cell death (Fig. 4J, K, Fig. S4H, I). Evidence is amassing that Survivin regulated mitochondrial dynamics, and the mitochondrial residence of Survivin expression. Meanwhile, HSP60 and Survivin are evidenced to interact in the mitochondria to form a complex. Consistently, our research verified that Survivin is a negative regulator of ferroptosis by limiting Fe2+ and reducing the level of lipid peroxidation.
As the name suggests, IAPs (inhibitor of apoptosis protein) are capable of preventing the form of cell death known as apoptosis. IAPs modulate the cell cycle, signal transduction, and apoptosis56. Research points out that under the regulatory influence of PAB, cellular c-IAP1 c-IAP2 XIAP and Survivin exert critical downregulation functions35. Meanwhile, IAPs regulated by multiple cell division and mitochondrial signaling pathways57. Consistently, we report that PAB down-regulated the expression of c-IAP1, c-IAP2, and XIAP (Fig. 2E, Fig. S2D), which are critical for its tumor suppressor function.
Importantly, Survivin is a member of the IAPs family and is mainly located in the cytoplasm or nucleus. It is closely associated with apoptosis and the cell cycle processes58. Dysregulation of Survivin can result from methylation59, acetylation60, ubiquitination61, phosphorylation62, etc. In particular, Survivin phosphorylation on Thr34 may regulate apoptosis, and the phosphorylation of survivin at Thr34 and promotion of its stability is dependent on p34cdc2 63. Besides, the E3 ligase Fbxl7 plays an important role in the ubiquitination of Survivin and stabilizes the expression of Survivin. Phosphorylation is required for this process to occur. Furthermore, hypermethylation of the BIRC5 promoter can bind to the p53 promoter region and block p53 binding, thereby increasing the expression of Survivin59. Evidence was amassing that Survivin regulated mitochondrial dynamics, and the mitochondrial residence of Survivin expression64. HSP60 (heat shock protein 60) was one of the most abundant proteins in mitochondria65. HSP60 and Survivin were evidenced to interact in the mitochondria to form a complex. Once the cells were stimulated, the HSP60-Survivin complex within the mitochondria will was released into the cytosol, thereby enhanced the abundance of the cytosolic HSP60-Survivin complex66. Our study demonstrates that PAB upregulation expression of Survivin ultimately lead to ferroptosis in lung cancer (Fig. 4A, J, K, Fig. S4A, H, I). Studies have also reported that FL118 elevate the expression of Survivin of bladder cancer. Moreover, FL118 treatment leads to the accumulation of ROS within cells, a process that is dependent on the presence of Kras mutations67. Here, PAB-induced elevated expression of Survivin may be related to phosphorylation.
MAPK (Mitogen-activated protein kinase), a major regulatory factor in eukaryotic cells, is an important pathway in cellular life processes including cell proliferation, apoptosis, and stress response68,69. Several studies have demonstrated that MAPK is involved in the process of oxidative stress. However, when SLC7A11 is expressed, tumor cells can resist ferroptosis, but MAPK can induce ferroptosis by disrupting the transcriptional activity of systemic Xc−70. In addition, MAPK is involved in the regulation of PAB-induced apoptosis and the process of metastasis in malignant tumors12,71. Our results clearly show that PAB activation of JNK/ERK kinases downregulates the expression of c-IAP1, c-IAP2, XIAP and upregulates the expression of Survivin, as well as mediating the regulation of Survivin to control the ferroptosis process.
Conclusion
Taken together, we demonstrate that PAB mainly promotes lung cancer cells ferroptotic cell death in vitro and in vivo, which depends on JNK/ERK-mediated Survivin upregulation, further our knowledge of IAPs especially Survivin in the process of ferroptosis.
Data availability
Genes related to ferroptosis are available on the FerrDb portal (http://www.zhounan.org/ferrdb/current/).The raw sequence data reported in this paper have been deposited in the Genome Sequence Archive (Genomics, Proteomics & Bioinformatics 2017) in BIG Data Center (Nucleic Acids Res 2017), Beijing Institute of Genomics (BIG), Chinese Academy of Sciences, under accession numbers HRA013555 that are publicly accessible at https://ngdc.cncb.ac.cn/gsa-human/.The data generated in the present study may be requested from the corresponding author.
Abbreviations
- AMPK:
-
adenosine 5’-monophosphate (AMP)-activated protein kinase
- Bax:
-
Bcl2-associated X protein
- Bcl2:
-
B-cell lymphoma 2
- CQ:
-
chloroquine
- CDK1:
-
cyclin-dependent kinases
- c-IAP1:
-
cellular inhibitor of apoptosis 1
- c-IAP2:
-
cellular inhibitor of apoptosis 2
- DFO:
-
deferoxamine
- ERK:
-
extracellular regulated protein kinases
- GPX4:
-
glutathione peroxidase 4
- HSP60:
-
heat shock protein 60
- IAPs:
-
inhibitor of apoptosis proteins
- IHC:
-
immunohistochemistry
- JNK:
-
c-Jun N-terminal kinase
- KEGG:
-
Kyoto Encyclopedia of Genes and Genomes
- MMP:
-
mitochondrial membrane potential
- MAPKs:
-
mitogen-activated protein kinase
- NAIP:
-
NLR family apoptosis inhibitory protein
- NCOA4:
-
nuclear Receptor Coactivator 4
- NSCLC:
-
non-small cell lung cancer
- PAB:
-
pseudolaric acid B
- PARP:
-
poly ADP-ribose polymerase
- RCD:
-
non-apoptotic regulated cell death
- ROS:
-
reactive oxygen species
- SLC7A11:
-
solute carrier family 7 member 11
- TCM:
-
traditional Chinese Medicine
- XIAP:
-
X-linked inhibitor of apoptosis protein
- 4-HNE:
-
4-Hydroxynonenal
References
Nasim, F., Sabath, B. F. & Eapen, G. A. Lung cancer. Med. Clin. North. Am. 103, 463–473. https://doi.org/10.1016/j.mcna.2018.12.006 (2019).
Socinski, M. A. et al. Clinicopathologic features of advanced squamous NSCLC. J. Thorac. Oncol. 11, 1411–1422. https://doi.org/10.1016/j.jtho.2016.05.024 (2016).
Boshuizen, J. & Peeper, D. S. Rational cancer treatment combinations: an urgent clinical need. Mol. Cell. 78, 1002–1018. https://doi.org/10.1016/j.molcel.2020.05.031 (2020).
Passaro, A. et al. Cancer biomarkers: emerging trends and clinical implications for personalized treatment. Cell 187, 1617–1635. https://doi.org/10.1016/j.cell.2024.02.041 (2024).
Wang, K. et al. Anticancer activities of TCM and their active components against tumor metastasis. Biomed. Pharmacother. 133, 111044. https://doi.org/10.1016/j.biopha.2020.111044 (2021).
Defachelles, A. S. et al. Randomized phase II trial of Vincristine-Irinotecan with or without Temozolomide, in children and adults with relapsed or refractory rhabdomyosarcoma: A European paediatric soft tissue sarcoma study group and innovative therapies for children with cancer trial. J. Clin. Oncol. 39, 2979–2990. https://doi.org/10.1200/jco.21.00124 (2021).
Zhu, L. & Chen, L. Progress in research on Paclitaxel and tumor immunotherapy. Cell. Mol. Biol. Lett. 24, 40. https://doi.org/10.1186/s11658-019-0164-y (2019).
Trost, B. M., Waser, J. & Meyer, A. Total synthesis of (-)-pseudolaric acid B. J. Am. Chem. Soc. 130, 16424–16434. https://doi.org/10.1021/ja806724x (2008).
Li, Z. et al. Synergistic effect of pseudolaric acid B with fluconazole against resistant isolates and biofilm of Candida tropicalis. Infect. Drug Resist. 13, 2733–2743. https://doi.org/10.2147/idr.S261299 (2020).
Li, M. H. et al. Pseudolaric acid B inhibits angiogenesis and reduces hypoxia-inducible factor 1alpha by promoting proteasome-mediated degradation. Clin. Cancer Res. 10, 8266–8274. https://doi.org/10.1158/1078-0432.Ccr-04-0951 (2004).
Chiu, P., Leung, L. T. & Ko, B. C. Pseudolaric acids: isolation, bioactivity and synthetic studies. Nat. Prod. Rep. 27, 1066–1083. https://doi.org/10.1039/b906520m (2010).
Wang, D. et al. Pseudolaric acid B inhibits gastric cancer cell metastasis in vitro and in haematogenous dissemination model through PI3K/AKT, ERK1/2 and mitochondria-mediated apoptosis pathways. Exp. Cell. Res. 352, 34–44. https://doi.org/10.1016/j.yexcr.2017.01.012 (2017).
Zhang, H. et al. Pseudolaric acid B exhibits anti-cancer activity on human hepatocellular carcinoma through Inhibition of multiple carcinogenic signaling pathways. Phytomedicine 59, 152759. https://doi.org/10.1016/j.phymed.2018.11.019 (2019).
Guan, D., Li, C., Lv, X. & Yang, Y. Pseudolaric acid B inhibits PAX2 expression through Wnt signaling and induces BAX expression, therefore promoting apoptosis in HeLa cervical cancer cells. J. Gynecol. Oncol. 30, e77. https://doi.org/10.3802/jgo.2019.30.e77 (2019).
Yu, J. H. et al. Pseudolaric acid B induces apoptosis, senescence, and mitotic arrest in human breast cancer MCF-7. Acta Pharmacol. Sin. 28, 1975–1983. https://doi.org/10.1111/j.1745-7254.2007.00706.x (2007).
Yao, G. D. et al. Activation of p53 contributes to pseudolaric acid B-induced senescence in human lung cancer cells in vitro. Acta Pharmacol. Sin. 37, 919–929. https://doi.org/10.1038/aps.2016.8 (2016).
Guan, T. & Yang, Y. Role of pseudolaric acid B in A549 lung cancer cell proliferation and apoptosis. Mol. Med. Rep. 9, 144–148. https://doi.org/10.3892/mmr.2013.1800 (2014).
Miao, Y. et al. Pseudolaric acid B triggers ferritinophagy and ferroptosis via upregulating NCOA4 in lung adenocarcinoma cells. J. Cancer Res. Ther. 19, 1646–1653. https://doi.org/10.4103/jcrt.jcrt_806_23 (2023).
Fulda, S. Inhibitor of apoptosis proteins as targets for anticancer therapy. Expert Rev. Anticancer Ther. 7, 1255–1264. https://doi.org/10.1586/14737140.7.9.1255 (2007).
Wang, Y. et al. Overcoming cancer chemotherapy resistance by the induction of ferroptosis. Drug Resist. Updat. 66, 100916. https://doi.org/10.1016/j.drup.2022.100916 (2023).
Silke, J. & Vince, J. IAPs and cell death. Curr. Top. Microbiol. Immunol. 403, 95–117. https://doi.org/10.1007/82_2016_507 (2017).
Fulda, S. & Vucic, D. Targeting IAP proteins for therapeutic intervention in cancer. Nat. Rev. Drug Discov. 11, 109–124. https://doi.org/10.1038/nrd3627 (2012).
Vaux, D. L., Silke, J. & IAPs RINGs and ubiquitylation. Nat. Rev. Mol. Cell. Biol. 6, 287–297. https://doi.org/10.1038/nrm1621 (2005).
Chang, Y. C. & Cheung, C. H. A. An updated review of Smac Mimetics, LCL161, Birinapant, and GDC-0152 in cancer treatment. Appl. Sci. 11, 335. https://doi.org/10.3390/app11010335 (2021).
Bockbrader, K. M., Tan, M. & Sun, Y. A small molecule Smac-mimic compound induces apoptosis and sensitizes TRAIL- and etoposide-induced apoptosis in breast cancer cells. Oncogene 24, 7381–7388. https://doi.org/10.1038/sj.onc.1208888 (2005).
Noonan, A. M. et al. Pharmacodynamic markers and clinical results from the phase 2 study of the SMAC mimetic Birinapant in women with relapsed platinum-resistant or -refractory epithelial ovarian cancer. Cancer 122, 588–597. https://doi.org/10.1002/cncr.29783 (2016).
Fulda, S. Targeting inhibitor of apoptosis proteins (IAPs) for cancer therapy. Anticancer Agents Med. Chem. 8, 533–539. https://doi.org/10.2174/187152008784533107 (2008).
Rathore, R., McCallum, J. E., Varghese, E., Florea, A. M. & Büsselberg, D. Overcoming chemotherapy drug resistance by targeting inhibitors of apoptosis proteins (IAPs). Apoptosis 22, 898–919. https://doi.org/10.1007/s10495-017-1375-1 (2017).
Shomer, N. H. et al. Review of rodent euthanasia methods. J. Am. Assoc. Lab. Anim. Sci. 59, 242–253. https://doi.org/10.30802/aalas-jaalas-19-000084 (2020).
Pang, D. & Laferriere, C. Review of intraperitoneal injection of sodium pentobarbital as a method of euthanasia in laboratory rodents. J. Am. Assoc. Lab. Anim. Sci. 59, 346. https://doi.org/10.30802/aalas-jaalas-19-000081 (2020).
Yin, Z., Cai, H., Wang, Z., Jiang, Y. & Pseudolaric Acid, B. Inhibits Proliferation, Invasion, and angiogenesis in esophageal squamous cell carcinoma through regulating CD147. Drug Des. Devel Ther. 14, 4561–4573. https://doi.org/10.2147/dddt.S269915 (2020).
Gao, H. et al. Antitumor effect of pseudolaric acid B involving regulation of Notch1/Akt signaling response in human hepatoma cell in vitro. Evid. Based Complement. Alternat Med. 2022 (5353686). https://doi.org/10.1155/2022/5353686 (2022).
Gong, X. et al. Pseudolaric acid B induces apoptosis via activation of c-Jun N-terminal kinase and caspase-3 in HeLa cells. Exp. Mol. Med. 36, 551–556. https://doi.org/10.1038/emm.2004.70 (2004).
Pistritto, G., Trisciuoglio, D., Ceci, C., Garufi, A. & D’Orazi, G. Apoptosis as anticancer mechanism: function and dysfunction of its modulators and targeted therapeutic strategies. Aging (Albany NY). 8, 603–619. https://doi.org/10.18632/aging.100934 (2016).
Yu, B., Yue, D. M., Shu, L. H., Li, N. J. & Wang, J. H. Pseudolaric acid B induces caspase-dependent cell death in human ovarian cancer cells. Oncol. Rep. 31, 849–857. https://doi.org/10.3892/or.2013.2869 (2014).
Zeng, K. et al. Inhibition of CDK1 overcomes oxaliplatin resistance by regulating ACSL4-mediated ferroptosis in colorectal cancer. Adv. Sci. (Weinh). 10, e2301088. https://doi.org/10.1002/advs.202301088 (2023).
Zhang, S., Zhang, C., Song, Y., Zhang, J. & Xu, J. Prognostic role of survivin in patients with glioma. Med. (Baltim). 97, e0571. https://doi.org/10.1097/md.0000000000010571 (2018).
Jaiswal, P. K., Goel, A., Mittal, R. D. & Survivin A molecular biomarker in cancer. Indian J. Med. Res. 141, 389–397. https://doi.org/10.4103/0971-5916.159250 (2015).
Kanehisa, M. & Goto, S. KEGG: Kyoto encyclopedia of genes and genomes. Nucleic Acids Res. 28, 27–30. https://doi.org/10.1093/nar/28.1.27 (2000).
Kanehisa, M. Toward Understanding the origin and evolution of cellular organisms. Protein Sci. 28, 1947–1951. https://doi.org/10.1002/pro.3715 (2019).
Kanehisa, M., Furumichi, M., Sato, Y., Kawashima, M. & Ishiguro-Watanabe, M. KEGG for taxonomy-based analysis of pathways and genomes. Nucleic Acids Res. 51, D587–d592. https://doi.org/10.1093/nar/gkac963 (2023).
Yu, J. H. et al. Protein tyrosine kinase, JNK, and ERK involvement in pseudolaric acid B-induced apoptosis of human breast cancer MCF-7 cells. Acta Pharmacol. Sin. 29, 1069–1076. https://doi.org/10.1111/j.1745-7254.2008.00835.x (2008).
Li, S. & Guo, L. [Pseudolaric acid B induces G2/M arrest and inhibits invasion and migration in HepG2 hepatoma cells]. Xi Bao Yu Fen Zi Mian Yi Xue Za Zhi. 34, 59–64 (2018).
Yu, J. et al. Pseudolaric acid B inhibits proliferation in SW579 human thyroid squamous cell carcinoma. Mol. Med. Rep. 12, 7195–7202. https://doi.org/10.3892/mmr.2015.4418 (2015).
Wong, V. K. et al. Pseudolaric acid B, a novel microtubule-destabilizing agent that circumvents multidrug resistance phenotype and exhibits antitumor activity in vivo. Clin. Cancer Res. 11, 6002–6011. https://doi.org/10.1158/1078-0432.Ccr-05-0209 (2005).
Yao, G. D. et al. Blocking the utilization of glucose induces the switch from senescence to apoptosis in pseudolaric acid B-treated human lung cancer cells in vitro. Acta Pharmacol. Sin. 38, 1401–1411. https://doi.org/10.1038/aps.2017.39 (2017).
Luo, D. et al. Pseudolaric acid B suppresses NSCLC progression through the ROS/AMPK/mTOR/autophagy signalling pathway. Biomed. Pharmacother. 175, 116614. https://doi.org/10.1016/j.biopha.2024.116614 (2024).
Gao, W., Wang, X., Zhou, Y., Wang, X. & Yu, Y. Autophagy, ferroptosis, pyroptosis, and necroptosis in tumor immunotherapy. Signal. Transduct. Target. Ther. 7, 196. https://doi.org/10.1038/s41392-022-01046-3 (2022).
Wang, H. et al. Emerging mechanisms and targeted therapy of ferroptosis in cancer. Mol. Ther. 29, 2185–2208. https://doi.org/10.1016/j.ymthe.2021.03.022 (2021).
Liu, S. et al. Pseudolaric acid B exerts an antifungal effect and targets SIRT1 to ameliorate inflammation by regulating Nrf2/NF-κB pathways in fungal keratitis. Inflammopharmacology 32, 1133–1146. https://doi.org/10.1007/s10787-023-01408-5 (2024).
Yuan, Y., Zhai, Y., Chen, J., Xu, X. & Wang, H. Kaempferol ameliorates Oxygen-Glucose Deprivation/Reoxygenation-Induced neuronal ferroptosis by activating Nrf2/SLC7A11/GPX4 axis. Biomolecules 11 https://doi.org/10.3390/biom11070923 (2021).
Jiang, L. et al. Ferroptosis as a p53-mediated activity during tumour suppression. Nature 520, 57–62. https://doi.org/10.1038/nature14344 (2015).
Zeng, C. et al. SHARPIN promotes cell proliferation of cholangiocarcinoma and inhibits ferroptosis via p53/SLC7A11/GPX4 signaling. Cancer Sci. 113, 3766–3775. https://doi.org/10.1111/cas.15531 (2022).
Li, J. et al. Ferroptosis: past, present and future. Cell. Death Dis. 11, 88. https://doi.org/10.1038/s41419-020-2298-2 (2020).
Xie, Y. et al. Ferroptosis: process and function. Cell. Death Differ. 23, 369–379. https://doi.org/10.1038/cdd.2015.158 (2016).
Lee, S. R. et al. Accelerated degradation of cFLIP(L) and sensitization of the TRAIL DISC-mediated apoptotic cascade by pinoresinol, a Lignan isolated from rubia Philippinensis. Sci. Rep. 9, 13505. https://doi.org/10.1038/s41598-019-49909-0 (2019).
Notarbartolo, M. et al. Expression of the IAPs in multidrug resistant tumor cells. Oncol. Rep. 11, 133–136. https://doi.org/10.3892/or.11.1.133 (2004).
Garg, H., Suri, P., Gupta, J. C., Talwar, G. P. & Dubey, S. Survivin: a unique target for tumor therapy. Cancer Cell. Int. 16, 49. https://doi.org/10.1186/s12935-016-0326-1 (2016).
Nabilsi, N. H., Broaddus, R. R. & Loose, D. S. DNA methylation inhibits p53-mediated survivin repression. Oncogene 28, 2046–2050. https://doi.org/10.1038/onc.2009.62 (2009).
Aljaberi, A. M., Webster, J. R. & Wheatley, S. P. Mitotic activity of survivin is regulated by acetylation at K129. Cell. Cycle. 14, 1738–1747. https://doi.org/10.1080/15384101.2015.1033597 (2015).
Li, M. et al. Promotion of ubiquitination-dependent survivin destruction contributes to xanthohumol-mediated tumor suppression and overcomes radioresistance in human oral squamous cell carcinoma. J. Exp. Clin. Cancer Res. 39, 88. https://doi.org/10.1186/s13046-020-01593-z (2020).
Garlapati, C. et al. PLK1 and AURKB phosphorylate survivin differentially to affect proliferation in Racially distinct triple-negative breast cancer. Cell. Death Dis. 14, 12. https://doi.org/10.1038/s41419-022-05539-5 (2023).
O’Connor, D. S. et al. Regulation of apoptosis at cell division by p34cdc2 phosphorylation of survivin. Proc. Natl. Acad. Sci. U S A. 97, 13103–13107. https://doi.org/10.1073/pnas.240390697 (2000).
Wheatley, S. P. & Altieri, D. C. Survivin at a glance. J. Cell. Sci. 132 https://doi.org/10.1242/jcs.223826 (2019).
Cappello, F. et al. Hsp60 as a novel target in IBD management: A prospect. Front. Pharmacol. 10, 26. https://doi.org/10.3389/fphar.2019.00026 (2019).
Huang, Y. H. & Yeh, C. T. Functional compartmentalization of HSP60-Survivin interaction between mitochondria and cytosol in cancer cells. Cells 9 https://doi.org/10.3390/cells9010023 (2019).
Santha, S. et al. Mutant Kras as a biomarker plays a favorable role in FL118-Induced Apoptosis, reactive oxygen species (ROS) production and modulation of Survivin, Mcl-1 and XIAP in human bladder cancer. Cancers (Basel). 12. https://doi.org/10.3390/cancers12113413 (2020).
Guo, Y. J. et al. ERK/MAPK signalling pathway and tumorigenesis. Exp. Ther. Med. 19, 1997–2007. https://doi.org/10.3892/etm.2020.8454 (2020).
Hepworth, E. M. W. & Hinton, S. D. Pseudophosphatases as regulators of MAPK signaling. Int. J. Mol. Sci. 22 https://doi.org/10.3390/ijms222212595 (2021).
Wang, X., Tan, X., Zhang, J., Wu, J. & Shi, H. The emerging roles of MAPK-AMPK in ferroptosis regulatory network. Cell. Commun. Signal. 21, 200. https://doi.org/10.1186/s12964-023-01170-9 (2023).
Gong, X., Wang, M., Tashiro, S., Onodera, S. & Ikejima, T. Involvement of JNK-initiated p53 accumulation and phosphorylation of p53 in pseudolaric acid B induced cell death. Exp. Mol. Med. 38, 428–434. https://doi.org/10.1038/emm.2006.50 (2006).
Acknowledgements
We are grateful for the technical support provided by the instrument sharing platform of Kunming Medical University and Yunnan University of Traditional Chinese Medicine.We thank Dr.Yasir Hameed and Dr.Mirza Imran Shahzad for their assistance with experimental work and data curation.
Funding
This work are supported by Yunnan Applied Basic Research Program (202201AT070043); National Natural Science Foundation of China (82460562, 82160581, 81560429); Yunnan Health training project of high level talents (D-2024001), 535 High Talent Project of First Affiliated Hospital of Kunming Medical University (2022535Q02); Yunnan Revitalization Talent Support Program, Yunnan Science Foundation of China (2019FF002(-011)); Yunnan Key Laboratory of Organ Transplantation (202449CE340016); The National Administration of Traditional Chinese Medicine High-level Key Discipline Construction Project “Dai Medicine”.
Author information
Authors and Affiliations
Contributions
Yuqiong Li and Changping Yu wrote the original manuscript text and Ruifen Sun and Shaoqing Shi review and editing the original manuscript text and Buqing Sai provide financial support. All authors reviewed the manuscript.
Corresponding authors
Ethics declarations
Competing interests
The authors declare no competing interests.
Ethics approval and informed consent
All animal experiments were conducted in accordance with the ARRIVE guidelines and were approved by the Animal Experiment Ethics Committee of Kunming Medical University Laboratory Animal (approval number: kmmu20230490). Euthanasia was performed by intraperitoneal injection of pentobarbital sodium (150 mg/kg)29,30. All procedures were carried out by trained personnel to ensure animal welfare and minimize suffering.
Additional information
Publisher’s note
Springer Nature remains neutral with regard to jurisdictional claims in published maps and institutional affiliations.
Supplementary Information
Below is the link to the electronic supplementary material.
Rights and permissions
Open Access This article is licensed under a Creative Commons Attribution-NonCommercial-NoDerivatives 4.0 International License, which permits any non-commercial use, sharing, distribution and reproduction in any medium or format, as long as you give appropriate credit to the original author(s) and the source, provide a link to the Creative Commons licence, and indicate if you modified the licensed material. You do not have permission under this licence to share adapted material derived from this article or parts of it. The images or other third party material in this article are included in the article’s Creative Commons licence, unless indicated otherwise in a credit line to the material. If material is not included in the article’s Creative Commons licence and your intended use is not permitted by statutory regulation or exceeds the permitted use, you will need to obtain permission directly from the copyright holder. To view a copy of this licence, visit http://creativecommons.org/licenses/by-nc-nd/4.0/.
About this article
Cite this article
Li, Y., Yu, C., Yang, S. et al. Pseudolaric acid B promotes lung cancer cells ferroptosis depending on JNK/ERK-mediated upregulation of survivin. Sci Rep 16, 8294 (2026). https://doi.org/10.1038/s41598-026-36423-3
Received:
Accepted:
Published:
Version of record:
DOI: https://doi.org/10.1038/s41598-026-36423-3





