Fig. 2
From: YTHDC1 modulates the malignant phenotype of retinoblastoma via SQSTM1-mediated autophagy

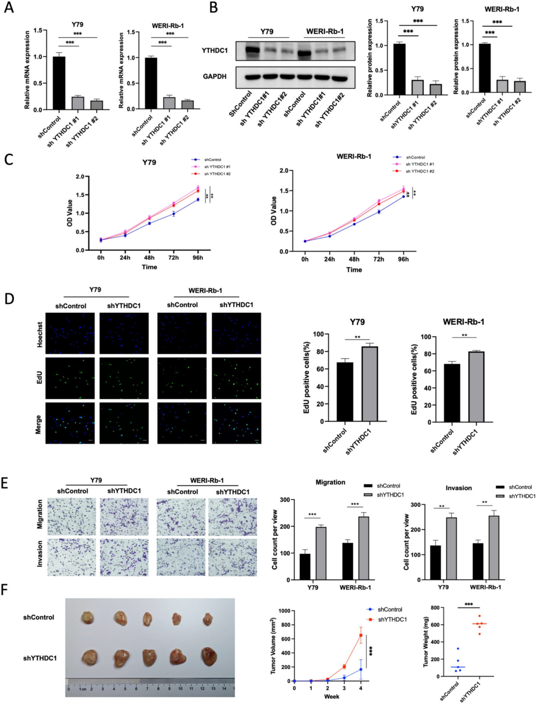
Downregulation of YTHDC1 enhances the proliferative and migratory abilities in RB cells. (A and B) qPCR and Western blot analyses of knockdown efficiency of two shRNAs targeting YTHDC1 in RB cell lines. (C and D) Cell proliferation was evaluated by CCK-8 (C) and EdU (D) assays. (E) Representative images (left) and quantification (right) of the transwell assays in RB cells. Scale bar: 25 µm. (F)Tumor volume and weight of subcutaneous tumors in xenograft models with YTHDC1 knockdown cells and controls (n=5). Data are mean ± SD of three independent experiments. **p < 0.01, ***p < 0.001.