Fig. 3
From: YTHDC1 modulates the malignant phenotype of retinoblastoma via SQSTM1-mediated autophagy

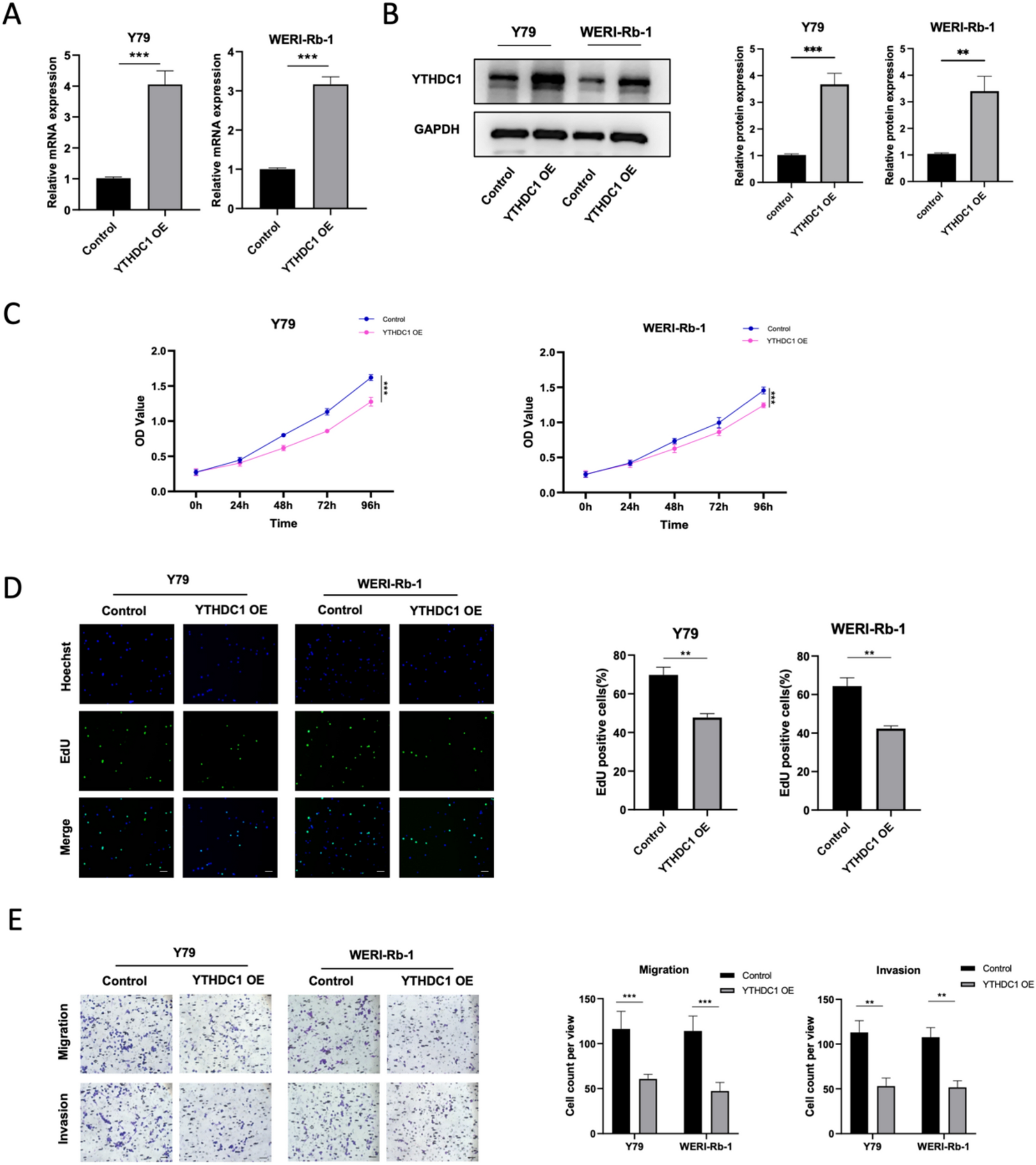
YTHDC1 overexpression suppressed the proliferation and invasion of RB cells. (A and B) qPCR and Western blot analyses of the overexpression efficiency of YTHDC1 in RB cell lines. (C and D) Cell proliferation in RB cells was evaluated by CCK-8 (C) and EdU (D) assays. (E) Representative images (left) and quantification (right) of the transwell assays in RB cells. Scale bar: 25 µm. Data are mean ± SD of three independent experiments. **p < 0.01, ***p < 0.001.