Fig. 4
From: YTHDC1 modulates the malignant phenotype of retinoblastoma via SQSTM1-mediated autophagy

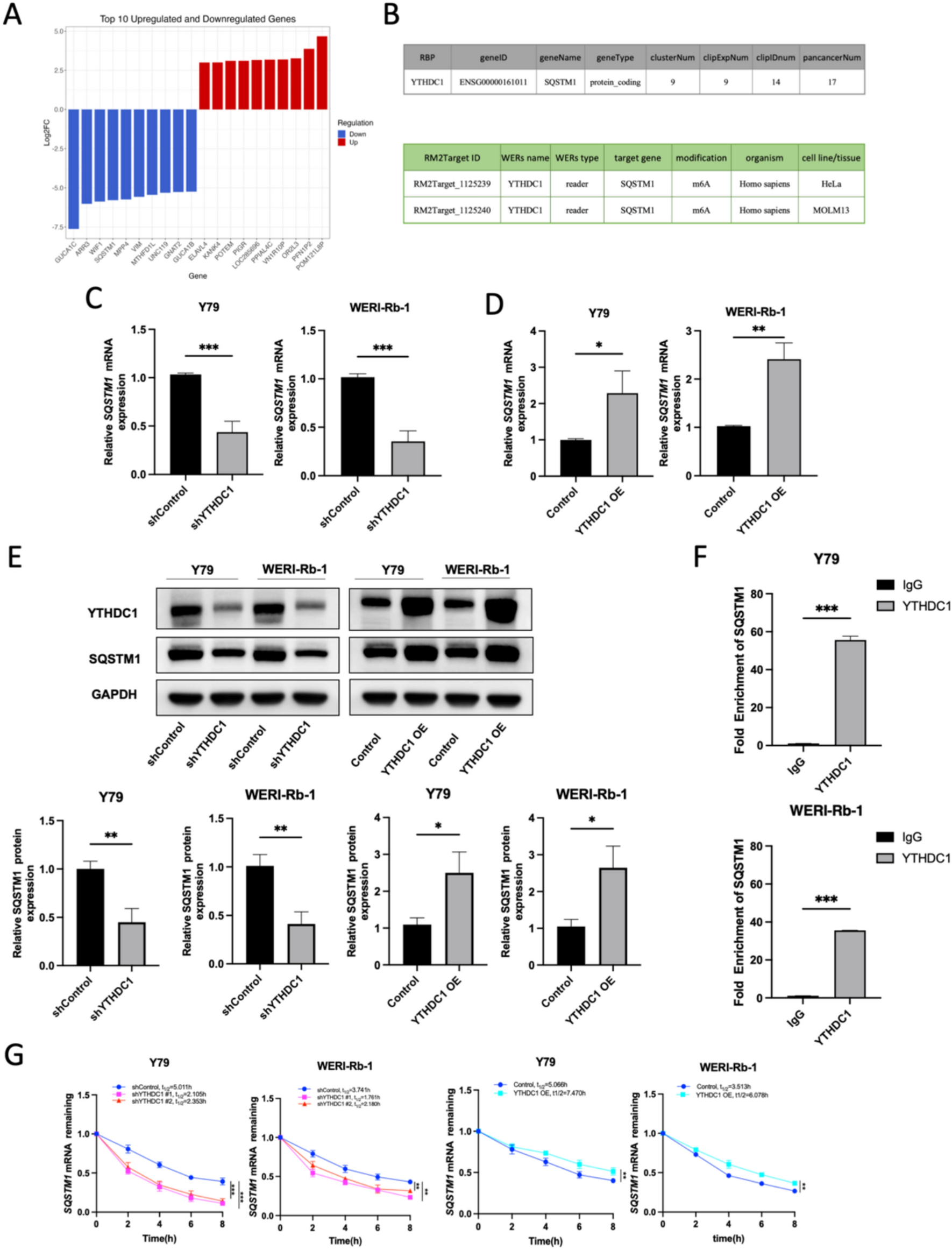
YTHDC1 regulates SQSTM1 expression via modulating mRNA stability. (A) The top 10 upregulated and downregulated genes between invasive and non-invasive RB in the GSE97508 dataset. (B) Predicted binding of YTHDC1 to SQSTM1 mRNA based on analysis from the Starbase (top) and RM2Target(bottom) databases. Starbase database: https://rnasysu.com/encori/; RM2Target database: http://rm2target.canceromics.org. (C and D) qPCR analyses of SQSTM1 mRNA levels in in RB cells following YTHDC1 knockdown (C) or overexpression (D). (E) Western blot of SQSTM1 protein expression in RB cells with YTHDC1 knockdown or overexpression. (F) RIP-qPCR analysis of the interaction between YTHDC1 protein and SQSTM1 mRNA in Y79 and WERI-Rb-1 cells. (G) Assessment of SQSTM1 mRNA stability in YTHDC1 knockdown and overexpression RB cells following actinomycin D (ACTD) treatment. Data are mean ± SD of three independent experiments. *p < 0.05, **p < 0.01, ***p < 0.001.