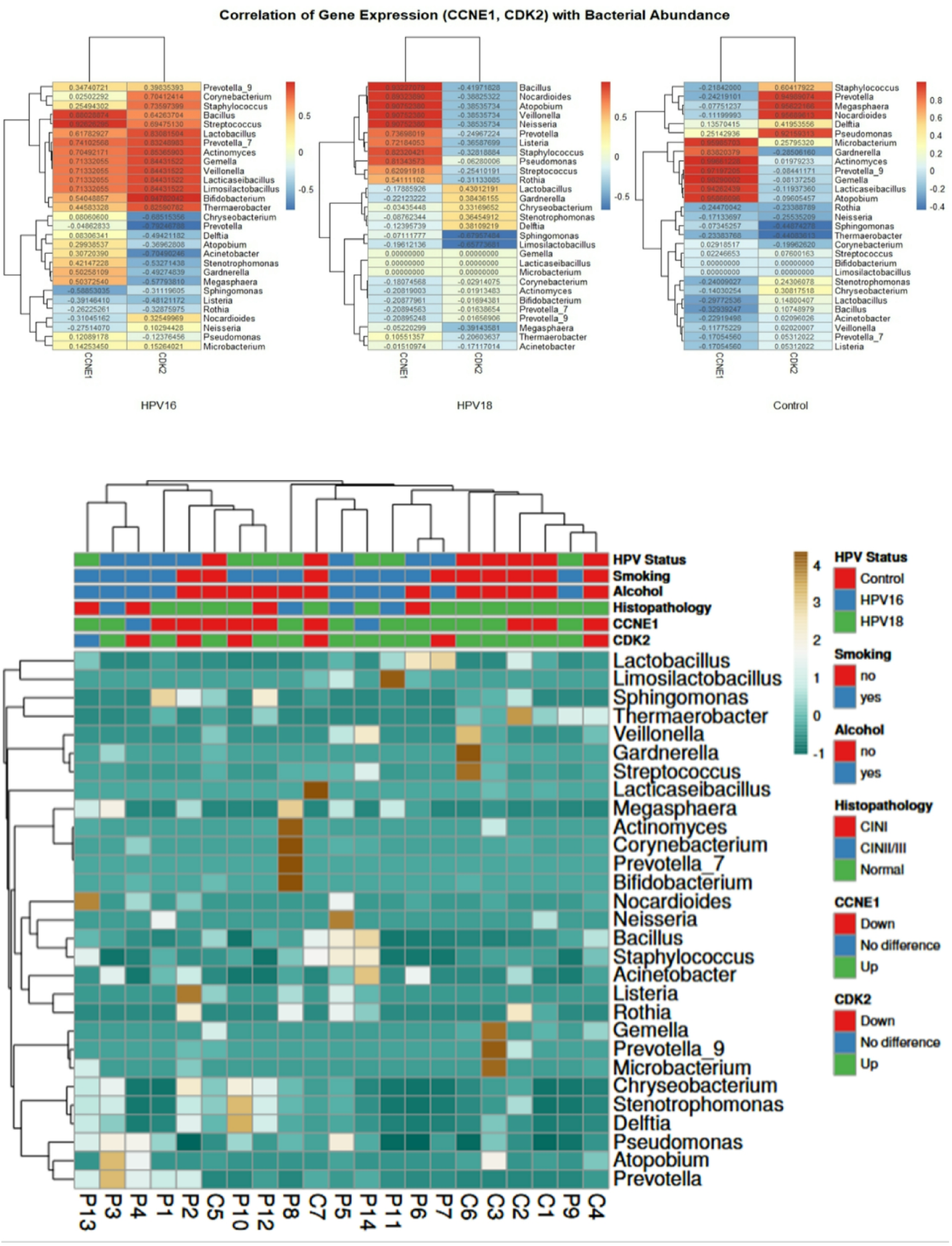
Fig. 7

Heatmaps of the correlation between the cervical microbiome at the genus level and cell-cycle differentially expressed genes, as well as histopathological and demographic characteristics. (A): Heatmaps showing correlations between gene expression (CCNE1, CDK2) and bacterial abundance in HPV-16, HPV-18, and non-infected groups. The dendrograms were generated using R with the heatmap library. (B): relative abundance of bacterial species in samples from three groups: P1-P7 (HPV-16), P7-P14 (HPV-18), P15-P21 (non-infected). The dendrograms were generated using R with the heatmap library.